易玩(上海)网络科技有限公司
公司地址:上海市静安区灵石路 718 号 B1 北楼
注册地址:上海市闵行区紫星路 588 号 2 幢 2122 室
投诉举报邮箱:kefu@taptap.com
萌新七天前攻略
为什么说是萌新七天前攻略呢,因为七天后签到领了神宠这些基本用不上了。不过前期的资源积累也是很重要,可以让你在获得神宠后爆发一波,而且本身前期的游戏体验就很不错,个人认为是一款很不错的放置游戏能给到九分(这游戏能白嫖免广告卡,还很简单)以下内容可能会影响你的游戏体验,破坏自己探索的趣味,请慎重观看,结尾会总结各种萌新可能踩的坑,可以直接跳到那。————————我是分
境界3牌子平均升 计算 1.在线挂境界2刷牌子 每周高转12小时 炼狱 57600牌子刷4天深渊 48000牌子2.5天噩梦 57000牌子快速转生前3个快转各10次 (境界三记录6秒)57600牌子深渊12次 10000 一共58000牌子前3个要是境界2记录 每天2次 一共是53760牌子2.等境界3前4个记录6秒 但是不能在线挂炼狱时前4个 快转10次 57600牌子 噩
境界三挂机一个月提升已经后续安排攻略
1.挂机了一个月,把宠物神器拉满了洞窟差不多直接可以打到38-39,但是新版本煤球更新了加等级上限了,我估摸着洞窟差不多也40,因为挂机的太久了,挖矿的属性也稍微上来了,洞窟和秘境优先时间然后等级2.现在下一个目标是拉6个三天赋宠物,现在继续挂机,然后再去打洞窟看看能打多少3.最后,如果你不氪金那就不要换神器,尽可能开出来如果你氪金,要买两个礼包,那就先换三件套,然后再买第二个升级挖矿等级,
神器大全
六定制纯宠物境二100s攻略
开花 发现猎物 可以省5-6s,其他随意宠物 3满接近4满,宠物优先级:狐狸双子 > 机甲狐狸> 机甲天使 > 狐狸狼 > 其他转职 黑龙,技能拉满印记 60w满神器 黄瓜191满,煤球149天赋 除了极限都拉满,极限只拉满了力量(不重要,人物没伤害,属性拉满也提不了记录)秘境 1000关加成拉满常态 2000s左右就可以开始刷称号了,两天时间能刷到紫色601s 紫色一级称号16
游戏基础概念——by穆谜
感谢玩家穆谜的攻略投稿,非常非常感谢哈!职业选择和其他游戏职业概念不同,四大职业八个分支,相当于技能树选择发展方向,随时重置,前中期大概需要弓箭手三转幻影游侠,战士三转龙骑士,盗贼三转神偷(法师三转几乎得开花以后才用,遗产刷满技能就可以丢一边了。)幻影游侠:寻怪减少40%用来拉满通关时间,提高离线奖励,20级幻化后普通难度极限7秒(幻影游侠最小攻击力非常低,拉高就能7秒,不需要连点器)龙骑
破日开天常用数据表—by空缘(4.0.0.91版)
大家也可以进qq群,群文件里也有此文档,可以直接下载到手机上使用哦~这是一个可以计算《破日开天》自己资源获取、各模块资源消耗等万能工具表,内容大致包含以下大家可以进此链接另存为模板使用👇:大家也可以进qq群,群文件里也有此文档,可以直接下载到手机上使用哦~
二花初期至三花初期境界二极限记录刷法
本攻略仅讨论至三花初期且无境界二称号。先说配置二花元素法师 寻怪+避战三花元素法师 寻怪+避战+集中经三人测试装备头300星,衣戒饰260星,鞋240星,武器0锻造头80级以上,其他部位随意,越高越好四维各项极限16万以上⭐️具体方法通过锻造和四维,秒前面几十关,趁着秒关的时间吃遗产,拉装备强化,做到一直秒关底层逻辑拼手速和对秒关层数判断⭐️如何检测自己能不能采用本方法?境
破日开天-人物技能和宝石和装备
宝石人物技能装备
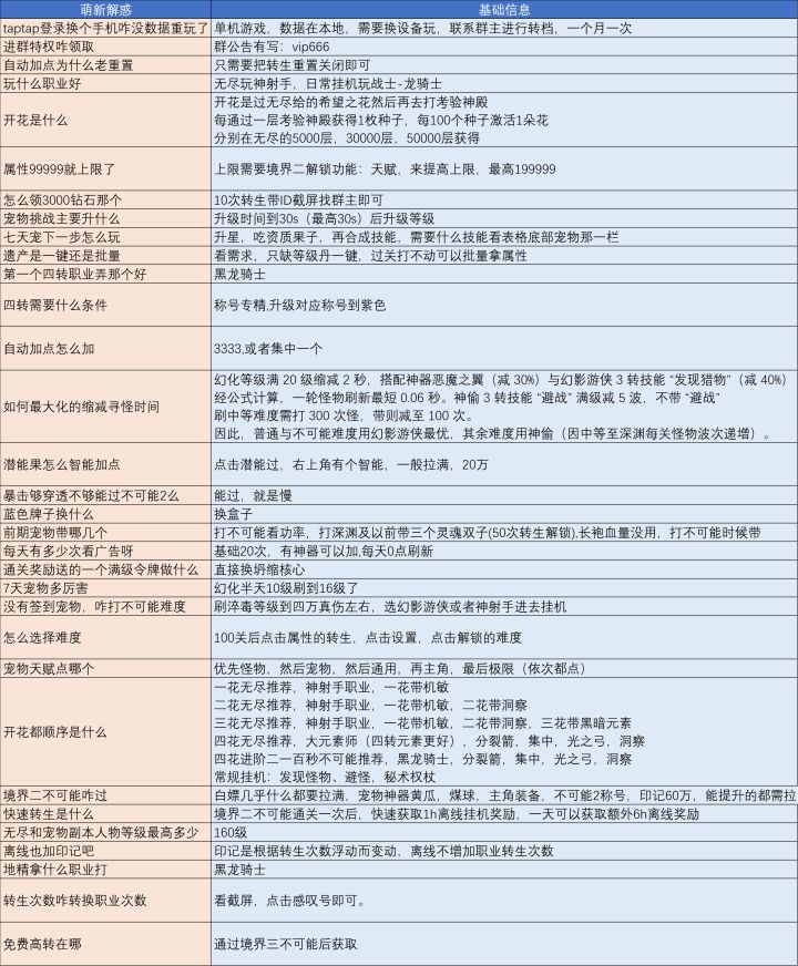
破日开天萌新解疑