#浮光
3463 浏览
为什么说三国杀尽头就是名将杀?
#名将杀 #名将杀良心不氪轻松全扩 #三国杀 #三国杀OL #小半个橙子 #浮光

《浮光》速通实机视频,一命过
简单展示一下《浮光》的游玩全过程 #浮光 #TapTap聚光灯

众大佬转战名将杀,其中缘由究竟为何?
#名将杀 #名将杀良心不氪轻松全扩 #三国杀 #三国杀OL #小半个橙子 #浮光

散尽家财VS护肝不氪,主播转战名将杀给出答案
#名将杀 #名将杀良心不氪轻松全扩 #三国杀 #三国杀OL #小半个橙子 #浮光

卡牌圈又有大瓜!主播全都转战名将杀?
#名将杀 #名将杀良心不氪轻松全扩 #三国杀 #三国杀OL #小半个橙子 #浮光

橙子转战名将杀?三国杀主播集体搬家,某卡气麻了
#名将杀 #名将杀良心不氪轻松全扩 #三国杀 #三国杀OL #小半个橙子 #浮光

以微光铸就希望之光芒
#宝藏游戏安利派对 #一天发现一个好游戏 #今天摸鱼玩点啥 #休闲游戏 #小游戏 #解谜游戏 #浮光

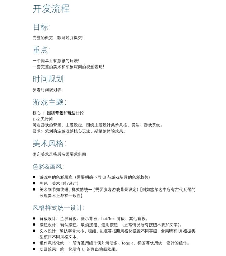
做浮光时,策划脑子里都是什么
原曲为鹭巢诗朗的EM20#070720 使用必剪软件 剪辑 本视频仅为个人同人作品 #TapTap聚光灯 #浮光












