最良心的卡池——湖的馈赠
之前他们都说你是“湖的欺骗”卡池,我是不信的。尽管你刚刚才让我在“天使娜娜”的限定卡池70抽歪可燃点,132抽才大保底出了一个天使娜娜;随机邀请六星角色又出了原始人温妮弗雷德……种种之下,我还是义无反顾的下了这次的“湖的馈赠”。原因无他,因为这个卡池它不会歪!!!而且刚好6选3里,有三个是我没有的,真的出谁都不亏!结果它真的没有辜负我的期待,40抽出双六星!而且正好是我最想要的马库斯和37,
星锑 深蓝亲女儿的地位感觉不保啊
众所周知(?),重返未来1999游戏的发行公司就叫 上海深蓝互动星锑网络科技有限公司 。我刚开始玩的时候就觉得能以公司名字相关来命名角色,这肯定就是亲女儿没跑了。但这次新主线37厨吃的可太好了。37,要强度有强度,要颜值有颜值,要智商有智商,这待遇可不能说一般二般。#浅评一下 #37 #重返未来1999 #重返未来1999公测图文征集
🐬『37』复刻攻略|重返未来1999
各位司辰们好久不见,随着游戏版本的迭代,许多前期制作的攻略目前来看都需要完善,这次就赶紧跟着复刻卡池端上来啦!▶▶接下来是小丸的"复刻攻略"时间!—————— ฅ՞• •՞ฅ ———————角色:37|Thirty-seven星级:❇️❇️❇️❇️❇️❇️灵感:星创伤:精神创伤&本源创伤定位:输出/追击/辅助—————— ฅ՞• •՞ฅ ———————复刻更新日志:①调整了心相
求助,感觉37有些图怪怪的
真的没画错吗,感觉透视,肩颈比例有点崩了 。每次看着都觉得违和感好强(我不懂画画,也没有想教画师画画的意思,只是提出我作为一个正常游戏玩家对几张图感到困惑的地方,希望有人能解答一下)#游戏讨论#37#重返未来:1999#游戏吐槽
角色解析:37
①前言:37是一名星灵感的精神输出(划重点)角色,可能有许多司辰认为她的至终仪式是具有很强的辅助性,但事实上37的至终仪式更多的是增强自身,对队友的增强十分有限。抽取价值:⭐⭐⭐(有牙仙的玩家抽取建议四星)培养价值:⭐⭐⭐⭐⭐(因为37主要伤害依赖本源伤害倍率,而本源伤害数值除37外都只受攻击力的增益,不受其他增益,而37的本源伤害受暴击创伤、攻击力、沉默与向往的影响。对于37来说练度越高伤害
画了一只37!
花了三天时间画的37!我推独美!!!开心🈲盗图(左下角有签名水印~) #重返未来1999 #重返未来 #重返未来37 #37 #原创 #AOKO #画画 #画画技术烂 #板绘 好耶
生离死别……😭😭😭
#重返未来孤独之歌征集 #重返未来1999 #37 #6
37
可以重返37吗?官方大大#37
37的皮肤也能返场了!!
#重返未来孤独之歌征集 #重返未来1999 #37
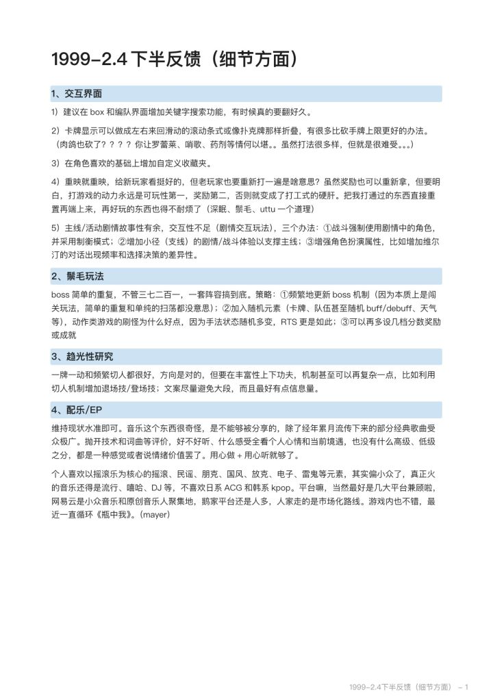
2.4反馈讨论
图片文字内容原为2.4下半给官方的反馈,也是我认为的该游戏的核心问题。一个人的看法难免有局限,发出来给大家一起讨论吧。蓝色天团出击!#重返未来:1999 #浅评一下 #维尔汀 #37 #环状水星 #讣告人
空空如也
也许宝藏只是换了个藏身之处