[wiki情报局][新手攻略]零基础入门明日方舟——基建篇(1.9.42版本)(2022/12/17更新)
宝藏修改于2023/05/308.8 万浏览攻略

目录:
一、基建简介
二、基本操作
三、基建设施
3.1 控制中枢
3.2 制造站
3.3 贸易站
3.4 发电站
3.5 宿舍
3.6 会客室
3.7 加工站
3.8 人力办公室
3.9 训练室
四、经营攻略
一、基建简介:
基建是明日方舟的后勤系统,可以给玩家提供作战记录、龙门币和信用等资源。
首先,明日方舟并不只是一个塔防游戏,基建系统的存在感相当之高,甚至可以认为这是一个塔防+经营的游戏。
一个良好运转的基建提供的收益是非常高的。单论作战记录和龙门币的话,基建的收益甚至高于每日消耗理智所能得到的收益(包括月卡党)。
因此,了解并学会使用基建系统是很重要的。
通关0-11后,会解锁基建系统,新手引导会帮助玩家建造1级制造站、1级发电站和1级贸易站。此时玩家还可以清理空房间,建造1级宿舍和1级加工站。
下图为基建升级表

加上清理空房间的消耗,将基建所有设施升到满级需要消耗59个基础加固建材、70个进阶加固建材、125个高级加固建材,即需要消耗118个碳、140个碳素、250个碳素组和总计111.52W龙门币。
不过因为从任务奖励可以获取部分建材,所以实际上需要玩家自己准备的会少一些。
二、基本操作
2.1 清理空房间
点击打开建造模式,可以对基建设施进行清理空房间,升级或降级设施等操作。
起初设施房间都不可用,必须先消耗建材清理房间,才能对房间做升级设施操作。
清理房间会返还一定的无人机。
B1和B2层清理1个空房间需要消耗1个基础加固建材
B3层清理1个空房间需要消耗1个进阶加固建材
B4层清理1个空房间需要消耗1个高级加固建材


2.2 设施升级和降级
点击打开建造模式,选择设施,点击升级设施可以打开升级界面。
设施的升级可能会对其他设施的等级有所要求,具体可以看基建升级表中的其他条件。
大部分设施升级会增加消耗的电量,如果基建的总电量不能满足增加的电量,就无法升级设施。

此时除了升级发电站以外,也可以通过降级其他设施,增加电量余量的方式来升级设施。点击打开建造模式,选择设施,点击降级设施可以打开降级界面。

降级设施会返还升级时消耗的建材,但是无人机不会返还。也就是说,如果忽略无人机的消耗,可以随意地升级降级设施,不会有其他消耗。
升级和降级都会清空之前进驻的干员,因此升级或降级后,需要重新进驻干员。
降级宿舍至空房间状态时,家具会被自动收回到仓库中。
宿舍在第一次升到1级时会自带货运仓库主题家具。但是如果降级回空房间,再重新升到1级,不会再额外给予货运仓库主题家具。
2.3 干员进驻与撤离
进驻干员有两种方式。
一是点击设施,进入设施后点击进驻信息,然后点击进驻选择干员。
点击干员旁边的叉号可以撤下该干员,或者点击清空设施,可以撤下所有干员。

二是点击左上角的进驻总览,在进驻总览中对所有设施进行操作。
点击右上角的撤下干员,可以进入撤离模式。点击干员头像右上角的叉号可以撤下该干员,点击设施右侧红色按钮可以清空该设施,撤下该设施内的所有干员。


当然,在进驻干员界面,通过取消干员的选中,实际上也能起到撤下干员的效果。

当干员心情不为0时,进驻设施可以为设施提供基础加成(该加成只取决于进驻干员的数量,与干员技能无关),且干员的基建技能能够生效。
当干员心情为0时,进入心情涣散状态。此时设施仍然可以工作,但是干员不会提供基础加成,且干员自身的技能也不会生效。

善用筛选和排序功能,可以更快的找到自己需要的干员。
在选择干员界面,默认是按照工作状态降序排序,即未进驻的在前,已进驻的在后。
按照工作状态降序排序时,根据你此时选择的设施,拥有该设施相关基建技能的干员会被排在最前面。
·选择产出设施,会筛选出当前进驻制造站和贸易站的所有干员。
·选择自定义设施,会筛选出当前进驻宿舍的所有干员。
·选择控制中枢,会筛选出当前进驻控制中枢的所有干员。
·选择生产类后勤,则是筛选出所有拥有制造站或贸易站加成的干员。
·选择功能类后勤,则是筛选出所有拥有会客室/加工站/办公室/训练室技能的干员。
·选择恢复类后勤,则是筛选出所有拥有增加心情恢复技能的干员。
目前似乎还没有功能设施,选择功能设施时,不会搜出任何干员。
排序与筛选的两个条件可以联合检索。
比如说,我们可以将心情改为升序,并选择产出设施,就可以快速找到心情最低的制造站进驻干员,然后进行轮班。
也可以将工作状态改为升序,这样就是已进驻的在前,再加上设施的筛选条件,就可以查看已进驻干员的心情状况。

2019年12月,基建功能更新,优化了技能图标和排序功能,详情可以去官博查看
2.4 基建提示
当基建中有待办事项时,基建会产生提示。

红色警告表示基建中有设施已经停止工作。

蓝色提醒表示基建中有等待收取的产物,如作战记录、赤金、线索等。
干员可以信赖触摸或已经心情涣散时也会产生蓝色提醒。

进入基建界面后,点击右上角的蓝色提示图标,可以看到如图所示的效果。
点击底部的“可收获”,会自动收取制造站的产物,贸易订单也是一样。
当设施内有干员可以进行信赖触摸时,该房间会微微发光,就如上图所示。
有可领取线索时,会客室右上角会出现如图所示的红色气泡提示。
2.5 干员技能
除了作战技能以外,干员们还另外有基建技能。
基建技能总体上可以分为两类,一类是影响设施的工作,一类是影响干员的心情。
所有干员1级时就会拥有1个基建技能,提升干员的等级可以使基建技能进阶——提升技能效果,或是获得新的基建技能。
1星、2星30级后基建技能进阶,
3星、4星精英化1后基建技能进阶,
5星、6星精英化2后基建技能进阶。
三、基建设施
3.1 控制中枢
控制中枢是罗德岛基建所有设施的基础,它的等级决定了基建内其他设施的等级上限以及可以建造设施的范围。升级控制中枢需要龙骨,龙骨会在首次通关1-1、1-8、3-4、4-7时掉落。
【设施功能】
当控制中枢内有干员进驻时,能减少基建中所有干员的心情消耗速度。
控制中枢中每进驻一名干员,所有干员的心情消耗-0.05。
控制中枢每升一级,就增加一名可进驻干员。
5级的控制中枢能进驻5名干员,此时全员的每小时心情消耗速度减少0.25。
减少基建所有干员心情消耗速度的效果与干员的基建技能无关,与进驻控制中枢干员的数量有关。
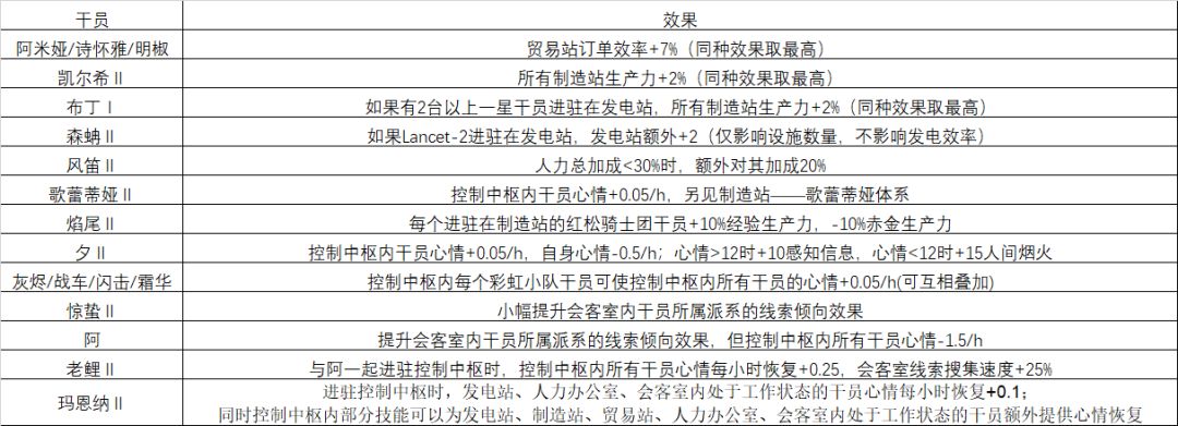
【相关干员】

上图中是拥有特殊基建技能的干员。
阿米娅/诗怀雅/明椒可以每天倒班保证贸易站加成;
凯尔希和布丁能加成制造站的生产力;
森蚺、歌蕾蒂娅、风笛、焰尾、夕这类可以配合部分干员形成体系;
彩虹小队四人齐聚时可以保证控制中枢内干员心情消耗小于0;
阿和惊蛰能加强会客室内干员所属派系的线索倾向效果,其中阿和老鲤搭配时可以减少一些心情消耗,老鲤还能增加会客室搜集线索的速度;
玛恩纳基建技能的两个效果,第一个可以帮助解决感知信息体系这样干员心情消耗速度不一致的问题,第二个的“部分技能”可以理解为其他没有花里胡哨效果,基建技能只是单纯减少控制中枢干员0.05的心情消耗的那些控制中枢干员,再加上一个焰尾。
因此可以有两种思路,一种是用玛恩纳配合感知信息体系,保证体系内心情消耗速度一致,不过由于控制中枢位置有限,其他加成需要有所取舍;另一种则是用玛恩纳配合红松骑士团体系,野鬓、远牙、灰毫这三个精2后有25%的加成,加上焰尾的控制中枢效果可以分别有35%的经验制造效率。这种情况下由于控制中枢位置有限就可能不太适合继续用感知信息体系了。
【基建副手】
这一功能可以增加干员的信赖值。
控制中枢每升一级,增加一个基建副手位置。
每天4点和16点后,基建副手可以通过信赖触摸增加信赖值。
信赖触摸的机制如下:
基建干员的每日信赖触摸次数与副手信赖触摸次数分开计算。
每日上午4点,基建干员的每日信赖触摸次数与副手干员的副手信赖触摸次数都重置为1,即此时副手干员可以进行两次信赖触摸。
每日下午4点,副手干员的副手信赖触摸次数重置为1。
因为次数是重置而不是叠加,所以如果下午16点前没有对副手干员进行信赖触摸,那么16点后信赖触摸的次数仍是1+1=2次(相比及时进行信赖触摸的人会少摸一次)。

副手额外的信赖触摸次数增加的信赖值取决于干员的基建副手位置。
控制中枢位置的基建副手,即中枢副手增加的信赖值与所有宿舍舒适度之和成正比。而B1、B2、B3、B4位置的基建副手,即楼层副手增加的信赖值与其对应楼层的宿舍的舒适度成正比。
例如:当拥有四个宿舍且它们的舒适度都一样时,中枢副手的信赖增长速度是楼层副手的四倍。
而信赖触摸也是基建唯一的增加信赖的手段。只是让干员进驻基建但不进行信赖触摸,是不会增加干员信赖值的。
因此,可以将最急需提升信赖的干员放在中枢副手的位置上,然后是舒适度最高的楼层副手,以此类推。

利用基建副手提升信赖通常有两种策略。第一种是进驻信赖值不足100的干员,使其信赖尽快到达100,获得全部的信赖属性加成,以便随时培养成战力。
第二种是进驻信赖值最高的干员,使其尽早到达200信赖。因为信赖值越高,通过消耗理智来增加信赖的速度就会越慢。
信赖增长详情可以参考NGA的这个帖子:[数据研究·α型] 关于信赖获取机制的一点讲解以及实验数据(1.2版)
https://bbs.nga.cn/read.php?tid=17577166
https://bbs.nga.cn/read.php?tid=17577166
【副手简报】
每天上午4:00,基建会生成一份副手报告,总结过去24h内基建的产出和收益。
简报可分为三部分:
制造站:总结制造站制造的作战记录和赤金的价值,及其工作时长(使用无人机加速时,消耗无人机也计算在内)。
贸易站:总结贸易站订单出售赤金和源石,从而获得的龙门币与合成玉的价值总值,以及期间的订单总数。
宿舍:记录上午4点副手简报生成时,宿舍的舒适度情况。
副手简报只会保留3日份。即只能看到昨天、前天和大前天的简报。
3.2 制造站
基建的主要产出设施
能制造作战记录、赤金、源石碎片以及合成芯片
制造站的主要用途是制造作战记录和赤金,其中赤金需要通过贸易站订单转化成龙门币。
源石碎片的收益较低,通常不会制造。
而合成芯片频率较低,为了方便通常会直接使用无人机加速,20个无人机可以合成一个芯片
下图拥有制造类基建技能的干员列表:

以及基建效果较为特殊的干员列表:

为方便描述,我会用Ⅰ、Ⅱ这些来表述精英化程度。比如梅尔I就是指精英化1的梅尔,梅尔II就是指精英化2的梅尔。接下来的表格中也会采取这种表述方式。
克洛丝、芬、刻俄柏、希音这类干员的加成会随着时间增长,然后达到最大值。因此她们不适合频繁的轮换,最好工作到接近心情涣散为止。
槐琥也比较特殊,她的加成取决于制造站内其他干员的加成。只要制造站内另外两个干员的加成之和不小于40,她就能达到最大的40%加成了。
至简是看整体基建的升级进度的,而且还是活动干员。拿到的基本可以直接当40%加成用。
水月目前可以和海沫多萝西搭配得到95%加成的组合。也可以水月海沫和红松骑士团的野鬓+控制中枢焰尾+发电站正义骑士号体系搭配得到最高105%的加成。
清流、温蒂、森蚺这种是加成取决于相应的设施的数量。贸易站的数量一般不会超过两个,因此清流最大加成通常是40%。而温蒂和森蚺有让制造站内其他干员加成归零的效果,但清流不会受到这个效果的影响,也就是说3个发电站、2个贸易站的时候,清流+温蒂+森蚺=115%
在增加了异客后,可以选择森蚺进驻控制中枢,lancet-2进驻发电站(基建技能计算发电站数量时会+2),这样可以得到异客/掠风+清流+温蒂=140%的高额赤金加成,不过代价是换班会变得很麻烦,相当于是五个人一组。
现在有另一种方法是使用承曦格雷伊,这样可以多10%的发电效率,同时解放一个控制中枢的位置。收益要比前一种高。不过因为异格干员不能和本体同时进驻,所以20%发电效率的格雷伊就不能用了。
红云和泡泡比较特殊,她们可以根据进驻的制造站内其他干员基建技能增加的额外仓库容量,来增加额外的生产力。在有精2火神的情况下泡泡比红云强,否则还是用红云好。常用的可以和她们搭配的组合有精英化过的火神、石棉、稀音、刻俄柏、帕拉斯等,制造经验的话加成最高是红云+帕拉斯+稀音=106%,赤金的话则是泡泡+火神+刻俄柏=95%。
下图是泡泡红云体系可用的干员列表

迷迭香和黑键的机制比较特殊,详情可以看技能说明。目前整个感知信息体系拉满的话,可以获得一个90%制造加成的迷迭香和45%贸易加成的黑键。但是代价是宿舍换班比较繁琐而且公开招募的刷新次数会变少——可以等价于减少了黄票绿票的收入。不过也可以选择不用絮雨,这样也可以有35%的加成;或者让琴柳进驻控制中枢,她的精2基建技能可以额外给人力办公室提供20%的加成,此时絮雨的人力加成会提升至40%,相比最高的45%只低5%,而迷迭香的制造加成可以提高20%,不过这样一来换班会比较麻烦,因为体系里的干员心情消耗速度不完全一样。
感知信息体系的干员列表如下

歌蕾蒂娅(活动限定)进驻控制中枢时,会为制造站内的深海干员增加生产力,目前只有歌蕾蒂娅、斯卡蒂/浊心·斯卡蒂、幽灵鲨和安哲拉这四个深海猎人干员,实用价值较小
该体系干员列表如下

红松骑士团体系目前收益不是很高

夜刀升到30级即可获得加速15%的制造技能。虽然她也有增加30%订单效率的贸易站技能,但是制造站的人员缺口更大,而且拥有高加成贸易站的干员也较多,因此在制造类干员不足的情况下,推荐直接升级夜刀到30级然后进驻制造站——只需要9800经验和6043龙门币而已。
白雪在精1后就是优秀的制造干员了,原本的线索加速技能,和制造技能带来的收益是完全不能比的。如果前期没有陨星,正好可以精1白雪,作为群攻物理输出和基建干员使用。如果已经有了陨星,也可以在不需要再提升练度时,把白雪精1,增加基建收益。
同理,史都华德、调香师、霜叶、砾也都是优秀的制造干员,精1后可以增加不少基建收益。
尤其霜叶还有加自身心情回复的的技能,减少休息时间也就等于增加工作时间。
同理克洛丝精1也能间接增加工作时间,且前期可以使用精1克洛丝作为过渡干员。
泡普卡虽然有减少容量和增加自身心情消耗的负面效果,不过有25%的收益也不算亏。
Castle-3较难获取……就只能随缘了
断罪者需要额外注意,她因为自身的加速心情恢复技能,进驻宿舍时,如果希望断罪者获得单体心情恢复的加成,需要先进驻断罪者,再进驻有单体心情恢复加成的干员。
制造站每进驻一名干员,增加0.01的生产力。每额外进驻一名干员,减少0.05的心情消耗。
例如下图中,进驻三名干员,所以增加了0.03的生产力,减少了0.1的心情消耗。
灰色的加成是设施基础加成,亮色的加成是干员技能带来的加成。其他设施中也是类似的。

制造站的心情消耗和制造耗时公式如下:
干员实际每小时心情消耗= 1- 0.05×控制中枢进驻干员数量 - 0.05×(进驻干员数量 - 1) - 干员心情技能加成
每个产物的实际制造耗时= 基础制造耗时 ÷ ( 1+ 0.01×进驻干员数量 + 干员基建技能加成之和 )

如上图所示,赤金左上角的数字“3”是其对应的“体积”,右上角的时间1:12:00是制造它的基础耗时。当制造站完成一次制造后,会将其存储在制造站中,等待领取。
而正在制造的产品体积超出制造站剩余容量时,制造站就会停止工作,此时制造站内的干员的心情也不会继续减少。直到产品被领取,仓库有余量后,制造站才会继续工作。
改变产品计划制造数量时,只要不是改成0,都不会影响当前产品制造进程,且确定更改数量时,会自动领取贮存的产品。
但是确定更改制造产品时,正在制造的产品的进度会清空。
在控制中枢达到3级以后,就可以使用无人机进行加速生产,加速时去除一切效率加成,按照基础耗时计算,一个无人机可以减少3分钟的基础耗时。即一份中级作战记录=60无人机,一份赤金=24无人机。
使用无人机加速是在当前进度基础上加速的,因此不必担心使用无人机会损失制造进度。
无人机加速时,点击最大数量可以投入全部无人机进行加速,如果无人机的数量足够加速制造完需要制造的产品,那么会只会投入足以加速制造完所有产物的无人机,并提示无人机会溢出。
比如说,当你选择只制造一个赤金时,需要耗时72min,也就是24个无人机。选择好赤金后点击无人机加速,选择最大数量,那么会自动投入24无人机,并提示无人机会溢出——因为此时已经过去了几秒钟,耗时已经少于24无人机所能加速的72分钟了。

3.3 贸易站
贸易站是基建的主要收益设施,它可以将赤金和源石碎片通过订单转化为龙门币和合成玉。
如果需要制造合成玉,不仅需要消耗理智去刷取固源岩或者装置,还需要使用制造站合成源石碎片,使用贸易站出售源石碎片。为了合成玉会极大的占用理智并减少基建的经验和龙门币产出。因此新手没有必要制造合成玉。
赤金订单情报如下:

下图是拥有贸易站基建技能的干员:

德克萨斯和拉普兰德是加成较高的贸易站双人组,但是副作用是德克萨斯的心情消耗速度会增加。但若是能天使和德克萨斯双双精2,加上拉普兰德就会有高达100%的加成,同时德克萨斯心情消耗过快的缺点也能得到弥补。
雪雉的技能机制与槐琥类似,只要一起进驻的干员加成总和不低于25%/35%,她的加成就能达到最大值
石英的技能是30%+制造站产物种类。通常我们是会同时生产赤金和经验,这样的话就是34%,如果同时还在造芯片/合成玉的话可以提升到38%,但是一般来说没有这样做的必要。
孑非常特殊,
他的初始基建技能是“进驻贸易站时,当前订单数与订单上限每差1笔订单,则订单获取效率+4%”,
精英化1之后的基建技能是“进驻贸易站时,当前贸易站内其他干员提供的每10%订单获取效率使订单上限-1,同时每有1笔订单就+4%订单获取效率”。
当灵知进驻控制中枢时,会对贸易站的喀兰干员有额外加成。此时的初始孑+银灰+崖心最高可以有125%的加成。
而初始孑+德克萨斯+拉普兰德,最高有121%的加成。
孑精英化1之后的好处是无论多少个订单效率都不会变,代价是会降低贸易效率的上限,看个人取舍了。
另外能天使雪雉空弦的组合也有105%的高额加成。
乌有体系目前可以达到最高70%的加成,不过需要在其他方面支付一些代价。在目前贸易站基本上孑组和龙舌兰组二人转的情况下,乌有体系的实用性有待商榷。
乌有体系干员列表如下

由于制造站人手更紧缺,所以芬、夜刀和夜烟虽然加成高,但是还是推荐作为制造站干员使用。
远山虽然加成也不低,但是一般是用于会客室搜集线索。
古米、空爆、月见夜是罗德岛的007劳模组,5级中枢加上三人进驻以及自带技能,使得她们的实际心情消耗可以降低到0.4/h,最多可连续工作60小时,可以大大缓解换班压力。
部分干员能提高高品质订单出出率(同种效果不叠加,取最高)。但订单的品质与消耗时间是近似正比的,因此这一功能主要是对很少上基建的人有用——既然订单必定会满,高品质的自然是越多越好。
而巫恋精英化2后,可以根据贸易站内其他进驻干员的数量增加贸易效率。即当巫恋与任意两个干员进驻贸易站时,巫恋的贸易效率技能加成是90%。
此外,龙舌兰进驻时,能够将接下来的4赤金订单变为2500龙门币的收益。
因此可以将巫恋与柏喙/卡夫卡这类能提高订单品质的干员组合,再加上龙舌兰组成三人组。虽然看上去只有90%的效率,但是柏喙/卡夫卡可以提高4赤金订单的出现几率,与龙舌兰配合能够大幅提高收益。此外这种行为相当于提高的赤金的龙门币转化比率,也就相当于可以释放部分生产力用于制造经验。综合考虑之下收益是高于常规的空弦+雪雉+能天使的110%效率组合的。一般情况下大家的贸易站数量都是2个,最终阶段的话就是推荐使用孑组+巫恋组的组合了。
巫恋体系干员列表如下:

而与提高大订单收益的龙舌兰体系相反,但书的效果是提高小订单的收益。需求赤金小于4的订单,即原本只需要2、3赤金的订单会被视为违约订单——然后将订单的需求赤金数量+2(精2前只加1),即直接将原本需要2、3赤金的1000、1500的订单变为需要4、5赤金的2000、2500订单。等效于极大地提高了赤金的消耗速度。对于有大量赤金积压的人来说,但书可以快速消耗赤金。不过对于赤金基本实现收支平衡的人来说,就不太有必要使用但书了。
另外现在还有赤金线体系。每一个生产赤金的制造站算一条赤金线。绮良对赤金线的加成只看制造站数量。而鸿雪和绮良在计算赤金线数量加成时是可以加上图耶提供的虚拟赤金线的。杜林族目前仅有至简、桃金娘、褐果、杜林。考虑到多数人都是2个制造站搓赤金,鸿雪+图耶可以当80%效率的组合用。和这两个一起时绮良等效为30%的效率。
赤金线体系干员列表如下:

不过对于可能长时间不上线的人来说,或许增加订单上限的干员会更有意义。
贸易站每进驻一名干员,增加1%的订单效率。每额外进驻一名干员,减少0.05的心情消耗。
贸易站相关的计算公式如下:
干员实际每小时心情消耗= 1- 0.05×控制中枢进驻干员数量 - 0.05×(进驻干员数量 - 1) - 干员心情技能加成
实际获取订单所需时间 = 基础获取订单时间 ÷(1+ 0.01×进驻干员数量 + 干员基建技能加成之和)
通过剩余时间,可以判断当前搜寻的订单属于几级订单。
需要注意的是,使用无人机加速时,偶尔会出现基建内所有干员“被消耗”了几点心情的BUG,重新载入基建或者重新登录游戏都可以解决这个问题。
当订单完成后,会堆积在贸易站中,需要手动点击,支付赤金以换取龙门币。
当订单数量到达上限时,贸易站停止工作,干员心情也停止消耗。
当干员心情归零,变为心情涣散状态时,贸易站不会停止工作,但是此时该干员的技能效果和进驻带来的基础加成都将无效(相当于没有进驻)。
搜寻到订单后,可以删除订单——这意味着你你之前搜寻订单花费的时间都浪费了,这一功能通常没什么实际作用。
贸易站到达3级后,可以切换谈判策略。一直默认是龙门商法——获取赤金订单。
切换为开采协力会变为只获取源石订单。

3.4 发电站
发电站能够提供电力和增加无人机恢复速度。除了发电站和控制中枢以外的所有设施都需要消耗电力。
当建造或升级所需电量大于当前剩余可用电量时,就无法建造或升级。
除了升级发电站以外,也可以通过降级其他设施来匀出电力。
发电站只有进驻干员时,才会加速无人机恢复速度,基础加成是5%。
每个无人机恢复用时 = 6 ÷ ( 1 + 充能速度)
充能速度 = 5% × 发电站数量 + 干员技能加成之和


干员心情消耗公式为:
干员实际每小时心情消耗= 1- 0.05×控制中枢进驻干员数量
由于现在没有发电站干员有减少自身心情消耗的技能,因此计算心情消耗速度时,不考虑技能的影响
下图为拥有发电站基建技能的干员列表。

其中容易获取的只有Lancet-2、炎熔和阿消,或者说她们是人手必备的,其他的则较难获取。不过发电站的无人机带来的收益不如制造站和贸易站那么高,不必特别在意。
当控制中枢到达4级后,可以使用理智兑换无人机,兑换比例为1:2 。不过由于方舟里通常理智只会不够花,因此不推荐这么做。

3.5 宿舍
宿舍可以恢复入驻干员的心情,使其能够继续入驻其他设施继续工作。
同时宿舍的舒适度也会影响信用交易所的每日可领取信用。
每日可领取信用=10*宿舍数量+宿舍舒适度之和÷125(向下取整)
在宿舍中放置家具可以提升其舒适度。

宿舍心情回复 = 宿舍当前等级心情回复量 + 干员基建技能效果 +(宿舍氛围×0.0004)(向下取整)
宿舍舒适度=家具舒适度总和+套装舒适度加成总和
家具有着不同的“主题”,每一套主题家具中,都含有四个套装。一组完整的套装家具会获得额外的套装舒适度加成,而一组完整的主题家具没有额外舒适度加成。
当选择主题点击快速布置时,会自动在尚未布置的家具中搜索属于该主题的家具并布置到宿舍中。快速布置时,部分家具会重复布置,属于官方设置的“标准套装”。但如果只是想获得套装舒适度加成,就没有必要准备重复的家具。
接下来是在不部署重复家具的情况下,各主题的家具的舒适度列表:

当选择主题使用快速布置时,会布置重复家具。上表只是功利地计算了每个套装的最低舒适度。家具有五种获取手段。
*一、幸运掉落。主线关卡(突袭、hard、教学关卡除外)或者物资筹备中,都有可能在结算时获得。
*二、关卡掉落。主线图中的部分S关卡有罕见几率掉落家具,这些家具只能在该关卡掉落获取。
*三、商城购买。可以使用零件或是至纯源石购买。自2019.7.9起,非活动关卡的幸运掉落中只会包含两套家具。当游戏加入新的幸运掉落家具时,旧的幸运掉落家具会移出掉落,并加入商城允许购买。
*四、突袭奖励。部分标红的关卡的突袭模式中,首次三星通关会给予铭牌家具。是前期零件匮乏时,凑舒适度的好东西。
*五、活动奖励。有的活动中可以不消耗零件或源石,就获取部分或全套的活动家具
从上面的表中可以看出,虽然低星家具的性价比较高,但是由于宿舍空间有限,比起后期为了堆舒适度又要重新去买高星家具,或许一开始就用零件买高星家具会更好。
另外,家具组成主题本身没有额外加成,但是主题家具中的一个个小套装是有额外加成的。因此将家具配成小套装放进宿舍也能获得额外加成。
摆放家具时要注意家具的体积,尤其是部分墙饰家具。
地面上,放置地毯不会影响在上面放置其他家具。部分墙饰家具可以叠在一起。
下图为拥有单体恢复技能和群体恢复技能的干员列表:

其中菲亚梅塔的技能很特殊,她进驻宿舍时自身每小时固定恢复2心情,且无法获得其他来源提供的心情恢复效果,如果自身处于“精力充沛”状态,则与当前宿舍内最后一位进驻的干员(排除自身)互换心情。可以用来给一些非体系干部单独回复心情。
流明的技能与发电站数量相关,即便是默认的3发电,精英前后也分别有0.25/0.3的加成,而配合森蚺lancet-2体系时最高可以达到0.35/0.4。
除此之外,回复心情的基建技能,按效果可以分为三类:
第一类是群体心情回复,能够增加同宿舍内的干员的心情恢复速度,杜林、推进之王、凛冬、夜莺、空等都是这种。她们可以用来分别放在不同的宿舍里,作为恢复心情的buff机。在一个宿舍里,只有一个群体心情恢复技能可以生效。
第二类是单体心情回复,闪灵、芙蓉、安塞尔等都是这类。这类技能只会选择心情未满的干员为加成对象,在对象心情回复满后会自动更改加成对象。
在一个宿舍里,只有一个单体心情恢复技能可以生效。
需要注意的是,有多个单体心情恢复技能时,不会自动选择效果最高的,而是根据进驻顺序决定最先生效的。
因此,最保险的做法是,把想尽快恢复心情的目标干员放进宿舍,再把单体心情回复干员放进宿舍,以确保目标干员能享受最大的心情恢复效果。
第三类则是本体心情回复,有这类技能的干员如果同时有其他优秀的基建技能,就是非常优秀的基建干员了,典型如精1的霜叶——有30%的作战记录制造加成,且心情恢复速度+0.7。
这三类效果可以分别叠加,但同种效果只取最高值。
3.6 会客室
在会客室,可以通过搜集线索来获得信用。同时,会客室的等级也会影响好友上限。
自己搜集到的线索会进入自有库。已经放在线索图(有7个线索位置的界面)上的线索依然会占用自有库的位置。

来自好友赠送的线索会进入接收库,接收库中的线索没有数量限制,但是10天后线索会自动消失。这个时间从好友发起赠送开始计算,即便不接收也会减少剩余时间。

当集齐1、2、3、4、5、6、7这7个线索时,就可以发起线索交流。

线索交流会持续24h,线索交流结束后,会展示来访者,并获得210信用(获得信用数量固定,与来访人数无关)。
不过线索交流不会自动结束,需要进入基建会客室,进入线索图界面才会触发,结束线索交流。利用这一点,可以控制线索交流结束的时间,比如当信用交易所没有想买的东西,但是又不想信用溢出的时候。
信用交易所中,每天最多只能保存300信用,多余的信用会被抹除。只有第一次抹除多余信用时会发送邮件提示(一时大意被抹掉247信用的我心头在滴血),此后抹除时就不会再发送邮件提示了。

一开始,在信用交易所中会根据累计已使用信用,逐步解锁讯使、嘉维尓和坚雷的兑换,最终可以兑换到满潜能。随后这三个干员就不会再占用商店的商品栏位。

信用交易所的商品每日凌晨4点刷新,每天会有随机数量的商品获得随机折扣(最高99%,最低50%)。如果嘉维尓/讯使/坚雷是可兑换状态,就会占用商品栏位,从而减少可能刷出的折扣商品的数量。加上这几个干员本身也较为强力,因此强烈建议尽快兑换完毕。对于信用交易所中的商品,通常来说,我们会预先兑换折扣商品。
一般来说,我会最优先兑换招募许可。
毕竟,招募许可=梦想。
然后,通常来说,技能书>龙门币>经验>材料,具体可以查看一图流站中的计算
https://aog.wiki/
https://aog.wiki/
如果贸易站缺赤金,那么赤金比龙门币优先级高,否则比经验优先级低
零件和建材这种,想要的话就换,不需要就不用换,即便打折了也一样。
考虑到招募许可的消耗速度,加速许可事实上根本没有换的必要。
而如果在好友列表中,访问开启线索交流的好友时,可以获得30信用(重复访问同一个人不会重复获取)。每天通过这个方法可以获得的信用上限是300(访问10个不同的已开启线索交流的好友)。

上图中,蓝色箭头所指的标记就是好友开启线索交流的提示。黄色曲线表示交流进行的进度。点击访问基建,并一直点击下一个,会自动访问开启线索交流的好友(自动跳过没有开启线索交流的好友)。而红色箭头标记的右上角有#的好友,则是提示你拥有该好友缺少的线索。
赠送线索时,会显示好友已有的线索(包括好友库中的线索,但是不会显示好友尚未接收的线索)

赠送好友线索可以获得20信用,而回收(删除)线索只能获得5信用,因此多余的线索最好送给好友,或者与好友交换。
每次赠送好友线索都会获得20信用,无上限。
接受来自好友的线索可以获得15、10、5信用,每日最多获得30信用。
当然,最佳的选择是,开启线索交流所使用的线索,都是交换来的,这样相比都使用自己搜集到的线索开启线索交流,能额外多的140(7*20)信用。
当然仅凭自己是不可能每天都开启线索交流的,但是大多数人不会是那种能被好友送一堆线索的人,因此我们就可以——开小号。
要求很低,用模拟器多开创建游客号,推到1-1就能开启会客室,然后就加自己好友可以给自己送线索啦。
要是好友位不够又不嫌麻烦的话,可以通过重复的删除好友加好友来让多个小号给自己提供线索。
通常来说,两三个小号基本足够自己每天开启线索交流。
最后总结一下每日信用的获取途径


部分干员拥有加速会客室线索的技能。但实际上影响线索搜集速度的不只是干员的基建技能。干员的等级、精英化程度和会客室的等级都会影响线索搜集速度。具体数值,来自 NGA的帖子:[理性分析][bug氵] BUG?我的线索到底什么时候来?[基建-会客室-干员技能描述与实际不符]
https://bbs.nga.cn/read.php?tid=17370049&fav=bc68663f
https://bbs.nga.cn/read.php?tid=17370049&fav=bc68663f
经过验算,基本属实。
有关加成的相关信息如下表所示,其中会客室1、2级加成是个人估算。:

星级、精英化程度都会额外影响干员的搜索速度,会客室等级也会有搜索速度的加成。此外,部分干员在精英化后,搜索线索时会有倾向性——但是具体有多少效果,目前并没有这方面的数值。白雪和杰西卡虽然搜索加成高,但是制造技能也很强力,因此一般不推荐用在会客室。阿在进驻控制中枢时,可以大幅提升会客室干员对应派系线索的出率,但是代价是进驻控制中枢的所有干员心情消耗大幅提升。
惊蛰进驻控制中枢时,可以小幅提升会客室干员对应派系线索的出率,但是也会提升进驻控制中枢的所有干员心情消耗,不过这个副作用会在精2后消失。
风丸单独进驻会客室的话,线索搜集速度还能额外提升20%,不过不是很实用。
晓歌虽然加成不高,但可以优先出缺的线索,不打算小号送线索的话可以考虑练一下。
比较特殊的是,乌有或者精2的月禾进驻人力资源办公室时,可以根据额外招募栏(即除了初始的2个招募栏以外的招募栏)的数量,增加线索搜集的速度,数值为5%*额外招募栏的数量
线索搜集的基本时间大约是20小时,剩余所需时间计算公式为:
剩余时间 = 基础剩余时间 ÷ ( 1 + 干员加成 + 会客室等级加成 )
3.7 加工站
在加工站,可以对部分材料进行加工。尤其有的材料只能通过加工站制造。
需要注意的是,双芯片是在制造站制造的,加工站只能以3:2的比例转换的不同职业的同级芯片。
部分材料加工需要消耗龙门币。
加工时有几率获得副产物,这个额外产物是和加工使用的材料是同类型同稀有度的,且范围仅限于加工站制造需要的材料。
按照稀有度,可分为原材料、基础材料、初级材料、中级材料、高级材料和珍贵材料:

按照类型,可分为基建材料、精英材料、技巧概要和芯片:

需要注意的是,基建材料加工的解锁,需要完成对应的SK关卡。部分干员的技能对加工的额外产物掉落有加成。
这个加成是基于基础值进行乘算,而不是简单的加上去。比如10%加成75%,就是17.5%。
同时使用这些干员进行加工时,会消耗她们的心情值。

干员加成列表如下:

很明显,阿消前期会是基建劳模,因为需要大量合成建材。技巧概要的加工前期用不着。
芯片前期不建议加工,宁愿多刷,反正以后总归用的上。
至于精英材料的加工,前期的话最好是能抽到空爆并精1再加工,80%已经是很高了,不过末药或者调香师的75%也能用。
而通用加成是应急的,数值明显比针对性加工要少。因此还是建议尽量使用有针对性加成的干员。
值得一提的是暇光的加工可以减免龙门币的消耗,具体可以参考NGA的这个帖子:[材料合成氵]《精打细算》——数据计算瑕光进加工站的等效加成系数(八章后版本,实际上没啥变化)
https://bbs.nga.cn/read.php?tid=24414690&_fp=3
https://bbs.nga.cn/read.php?tid=24414690&_fp=3
在加工低级材料时由于可以节省龙门币,其实是相当划算的
蚀清在加工精英材料时,可以确保掉落的T3级副产物必定是异铁组
如果有参加联动获取了九色鹿,那么可以利用她的基建技能白嫖蓝材料——首先通过不消耗龙门币的合成碳来获取点数,攒到36之后再去加工,以确保100%获取蓝色材料副产物。
3.8 人力办公室
升级办公室能增加公开招募槽位,降低公开招募消耗,并解锁人脉资源功能。
进驻干员可以积攒人脉资源次数,人脉资源次数可以用于刷新公开招募的职业需求Tag。

干员加成列表如下:

比较特殊的是,乌有以及精2的月禾可以根据额外招募栏(即除了初始的2个招募栏以外的招募栏)的数量,增加线索搜集的速度,数值为5%*额外招募栏的数量
早露在精2后,进驻人力办公室时,每产生1次联络次数,增加乌萨斯学生自治团线索的概率(工作时长和招募位影响概率)
人脉资源的基础联络时间为12小时,剩余时间计算公式为:
剩余时间 = 基础剩余时间 ÷ ( 1 + 干员加成 + 5% )
干员心情消耗公式为:
干员实际每小时心情消耗= 1- 0.05×控制中枢进驻干员数量
由于现在并没有减自身心情消耗的办公室干员,所以不考虑干员技能影响
顺带说一下凭证商店
资质凭证和高级凭证都只能通过干员寻访、公开招募以及额外干员信物兑换获取
规则如下图所示

概括的讲,就是星级越高拿的越多。
其中的关键是四星信物可以兑换高级凭证,因此公开招募会成为我们获取高级凭证的一个重要途径,要尽量注意四星TAG组合。
兑换完一层后才能解锁下一层

通常来说,在合理使用公开招募的情况下,即便是吴克也具备兑换完第一层的能力。但是第二层不多抽卡是绝对换不完的。
因此就需要考虑策略。
对于资质凭证商店
第一层除了零件以外,都有兑换的价值。要不要零件就看你对家具的需求了。
如果是不需要零件的玩家,就需要考虑在兑换完零件后还有多少资质凭证可用于兑换第二层的材料。
第二层的关键兑换物品,一是寻访凭证 欧洲船票 ,二是招募凭证,再者就是各种稀有材料——如果通过主线掉落获取,会需要消耗大量的理智
如果这个月实在抽得少,就算换完第一层,第二层也换不了什么东西,不如第一层就不换零件,都攒着下个月再换到第二层也是可以的
至于高级凭证商店
一般来说玩家至少一个月能凑齐45高级凭证,可以兑换一个五星。当然也可以攒起来兑换六星。
除此以外的东西不建议微氪吴克玩家考虑
如果可兑换的五星六星都已经有了,或者不想要,也可以攒多一点,把寻访凭证一次性换完(需要258高级凭证)。
这个寻访凭证是可以兑换5次,前三次是单抽,后两次是10连。
5次消耗的高级凭证数量分别是10、18、40、70、120
对应的干员寻访次数分别是1、2、5、10、20
总的来说越是换到后面就越赚,因此建议尽量一次性换完。
当然,为了预防后面出现想要的干员进兑换的情况,也要留足高级凭证,比如说留个500张高级凭证——足够换完寻访凭证并预留下一期兑换六星五星的份。
3.9 训练室
训练室是用于训练干员的专精技能。
技能的等级最大为7级,然后就会解锁专精,每个技能都有专精的3个等级。
专精等级的提升需要训练室。
训练室内有协助者和被训练者两个位置。协助者可以增加训练速度。
训练中的干员不能进行其他基建工作。

拥有加速训练技能的干员如下:

另外耀骑士临光可以根据当前进驻的[骑士]干员加成训练速度,但是由于技能好的骑士干员较少,加上耀骑士临光是限定干员,因此不作考虑
艾丽妮精2后,增加“进驻训练室单次协助一名干员训练时长达5小时,则该名干员下次训练所需时间-50%(任意一方离开训练室时,效果消失)”的效果,该效果在触发后,艾丽妮可以从训练室内中撤出而不影响此时已被缩减的训练时长,因此在适当使用艾丽妮预热其技能的情况下,可以快速专三。
其中部分干员在训练特定专精等级时有额外的加速效果,具体看括号内的说明
训练时间计算公式:
训练实际所需时间 = 训练所需时间 ÷ (1+训练位干员对应加成+0.05)
四、经营建议
4.1 发育路线
1. 通关0-11解锁基建系统,建造1级制造站、1级贸易站和1级发电站、1级宿舍和1级加工站。没有作战记录加 成干员进驻的制造站都制造赤金,贸易站进行销售。
因为制造基础和初级作战记录的效率低于中级作战记录,因此在制造站升到3级前,赤金制造优先度其实应对比作战记录高——但是为了不浪费干员的作战记录加成,有加成的还是造作战记录吧。
2. 通关1-1,将控制中枢升到2级,解锁并建造会客室。
3. 通关1-8,将控制中枢升到3级,解锁并建造办公室。
4. 此时B2层解锁,如果碳不够就去资源保障SK关卡(一三五六开放)刷碳。
因为碳素需求高于碳,且日常任务可以获取碳,因此选择刷SK-3获取碳素和碳来合成建材。不过如果急需碳的话,也可以选择SK-2。
然后再建造1个发电站、1个制造站、1个贸易站和1个宿舍。依然是制造站制造赤金,贸易站进行销售。
接着升1个2级制造站(制造站优先升级造作战记录的),再升1个2级发电站,再把剩下的1个制造站、2个贸易站、1个发电站和加工站都升到2级。
最后升1个会客室/加工站/贸易站到2级。
此时已经满足8个2级设施的需求。
5. 通关3-4,获得龙骨升级控制中枢到4级。此时B3层解锁。
在B3层建造3个制造站。此时总共5个制造站,继续全部制造赤金。
然后打SK-5刷碳素组(实在打不过也可以先打SK4)
如果急需蓝碳就SK-3,否则一直SK-5。
由于基建会消耗大量龙门币,也需要尽量刷CE5(二四六日开放)。
接着,将1个2级制造站升到3级。
将1个2级发电站升到3级 。
然后升1个2级制造站到3级,再升2个1级制造站到3级。
将1个2级发电站升到3级。
将1个1级制造站升到3级。此时5个制造站都升到3级。
将2个贸易站升到3级。
此时左侧生产设施已经达到最高等级,后面就可以慢慢来了。
当然,走522的也不一定是左侧生产设施要全满级,大多是留1个制造站是1或2级的。这个看个人选择,反正左侧建筑可以降级。
萌新前期建议先走522路线(5制造2贸易2发电,压制右侧设施等级,如暂时用不上的训练室),后期看自身需求决定是423、513还是522
4.2 排班选择
这方面建议参考NGA用户メ夜映月的帖子,他已经提供了每日定时换班的排班表
https://bbs.nga.cn/read.php?tid=23719313
https://bbs.nga.cn/read.php?tid=23719313



