挂机就行了
2021/03/26355 浏览综合
要上排行榜,就当是个挂机游戏,还不能退出的那种,😂在下实在是挂不动你们了,先撤了。


简单来说就是

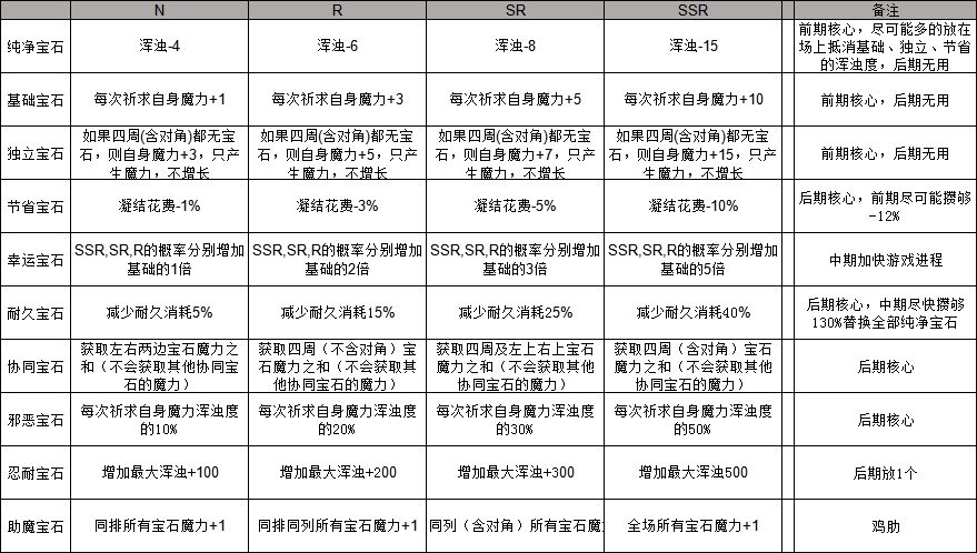
前期用大量上纯净,放两三个基础或边角的独立,以及几个节省,且要保证纯净能使混浊度尽可能地为0,花费增长尽可能为0
我是10纯净,5节省,2独立过前期,

中期就不断的刷耐久,够130之后,替换掉全部的纯净,这时候就可以上几个幸运加快速度,也可以上几个邪恶为后期做准备,再继续合SSR,替换掉低级宝石,目标是3SSR耐久+2SSR耐久将花费增长和耐久消耗减到0



后期就不断的合SSR邪恶去完善布局,邪恶布成8字,中间放两SSR协同不要太嗨,然后就是漫长的挂机,想要结束了就随便挖装卸宝石到100个




