萌宠状态技能组合和流派概述
精华修改于2018/09/10478 浏览综合
萌宠中有各种不同的状态技能,如致盲、冰冻、燃烧、淬毒、圣光、流血、破绽等,拥有相同状态技能的宠物之间,其技能可以相互搭配,从而增强战斗力。因此也就产生了以状态技能为区分的各种技能流派。
为了方便萌新们查找和区分宠物状态技能和其中的关联,在这里把所有的Sr、SSr、Ur宠物按照不同的状态技能总结分类,希望能够对大家有所帮助。其中,R宠的属性太低,安置在农场和矿产比较适合,因此没有统计;Sr宠前期可用,主要用来提供状态效果,后期将被替换。相对来说,属性强度和培养难度比较适宜的SSr宠才是值得重点培养的主力宠物;Ur宠获取难度和培养难度太大,一般玩家很难将其培养起来。
1.致盲类宠物:如下图

前期,可以用侠盗飞鼠,终末之告慰者(蓝色,如果有的话),提供致盲效果;后期用阿努比斯(金色)提供致盲效果,阿努比斯还拥有吸血和提升攻击的作用;美杜莎可以刷新致盲效果,并拥有能够石化4秒的强力控制技能;飞翼猪在致盲状态下,大招可以晕眩7秒!对于一般玩家来说,目前的主流阵容就是致盲晕眩流。这是一个相当完美的控制组合。
成型后上阵宠物:阿努比斯、美杜莎、飞翼猪

2.冰冻潮湿类宠物:如下图

把冰冻和潮湿放在一起,是因为这两个状态几乎是不分家的。慈爱之苍,刀闪姬(紫色)可以提供潮湿效果,冰霜骑士和奸智之不死龙可以提供冰冻效果并互相增益。冰冻流目前几乎是目前大佬们的标配,这是一个超级强力的控制组合,除了慈爱之苍作为治疗不是很重要,奸智之不死龙10秒冰冻,冰霜骑士4秒冰冻,输出也同样优秀。但是其核心奸智之不死龙需要升级到金色才能发挥超强的10秒控制效果,刀闪姬也需要紫色才能提供潮湿效果,这都是一般玩家所玩不起的。然而最终成型之后,完美!
成型后上阵宠物:刀闪姬、冰霜骑士、冰龙(一个都没有-_-)
3.破绽类宠物:如下图

破绽类宠物虽然只有猫剑客和黑魔导师两个,但这几乎是目前最强力的攻击组合。两者都能够提供破绽状态,也都能够在破绽状态下伤害爆表。没说的,相当完美的输出组合。
成型后上阵宠物:猫剑客、黑魔导师

4. 圣光类宠物:如下图

红骑士提供圣光状态,炽天使刷新圣光状态,骑士女王大招享受圣光状态加成。作为输出组合,炽天使可有可无,锦上添花而已,只需骑士女王和红骑士两位出阵就可以了。虽然伤害说不上爆表,但是胜在稳定。
成型后上阵宠物:骑士女王、红骑士

5.燃烧类宠物:如下图

火元素、恶魔爵士、红骑士(紫色)、火龙,可以提供燃烧状态,红莲双刃(蓝色)可以刷新燃烧状态。后期主力红莲双刃、火龙,其获取难度和培养难度不亚于冰冻潮湿流,同时相对其他的输出组合也没有什么明显的优势,导致这个暴力的输出组合几乎没什么人玩。
成型后上阵宠物:红莲双刃,红莲之赤瞳(同样一个也没有-_-)
6.淬毒类宠物:如下图

额,怎么说呢,有点儿尴尬了,星域游侠一直被称为SSr之耻;植物巨人又长得那么丑,虽然其4秒缠绕可以一用;嘎啦木木,是个可有可无的治疗。总之,有待开发吧。

7.流血类宠物:如下图

Sr宠前期玩玩就好,猫剑客和他们搭配,太浪费了吧。
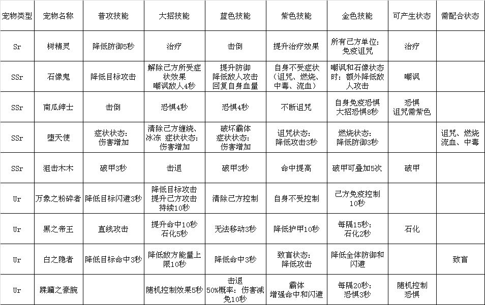
8.其他(单身)的宠物们:如下图

树精灵作为治疗,不怎么需要配合。
石像鬼长得丑不说,嘲讽又容易被怪打死,还好竞技场表现不错。
南瓜绅士自己就是最强控制,但是恐惧会让怪乱跑不利于输出和走位,还好竞技场很强力。
堕天使可以用在和淬毒、流血、燃烧、诅咒有关的组合中。或者可以组成一个以堕天使为输出核心的多种症状的阵容组合(集齐南瓜绅士的诅咒、猫剑客的流血、红骑士的燃烧、植物巨人的毒,总之是这个思路吧),200%的攻击加成应该会很暴力的,有待开发(我想研究一下,然而抽不到不说,单单是开装备槽的花费,就伤不起啊-_-)。
狙击木木自己就是强力输出,不需要配合就可以放在其他缺输出的阵容中。
万象之粉碎者可以解除控制和增强攻击,不怎么需要配合,然而很难养。
黑之帝王,白之隐者,蹂躏之豪腕,土豪专属,就当它们不存在吧!
最后:总结一下我心目中理想的几个主流阵容搭配。
一般玩家PVE上阵宠物:阿努比斯、美杜莎、飞翼猪、猫剑客、黑魔导师。(致盲晕眩流的强力控制,破绽流的暴力输出)
一般玩家PVP上阵宠物:骑士女王、石像鬼、南瓜绅士、炽天使、红骑士。(其中4个碎片打世界BOSS就有,好养活)
印象中大佬玩家主流上阵宠物:刀闪姬、冰霜骑士、冰龙、猫剑客、黑魔导师(或者上五条龙?大佬的世界我不懂)
前进中的萌新:tap 3区 绝剑幽

