【获奖名单】卡牌创造大赛获奖名单
回合旅店的客人们:

第1期:脑洞大开~卡牌创造大赛!活动已经结束了~
很惊喜...在这次活动中莉雅收集到了许多超级棒的点子,就连莱特汪看到之后hin欣慰地连连赞许呢...莉雅已经将客人们的卡牌创造作品全部汇总,提交给了卡牌策划师。
感谢客人们的积极参与,我们看到了客人们的用心...本次活动莉雅共收集到:英雄套卡作品96个,技能单卡作品17个,装备卡作品34个,道具卡作品18个...许多客人甚至一口气提供了10几个作品...大家的想法都非常棒哦,莉雅也十分期待未来在游戏中可以实装你们的好创意呢..(ฅ´ω`ฅ)
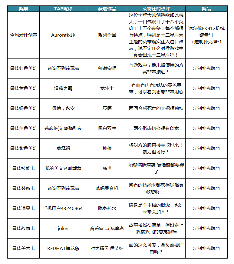
下面,就由莉雅来公布一下由莱特汪亲自评选出的获奖作品和奖励吧~获奖名单:

原活动传送门:脑洞大开~卡牌创造大赛开幕!最强王牌pk~
恭喜以上获奖客人,速来联系莉雅领奖吧!
领奖方式:加入官方Q群:546461263,联系管理员:莉雅(活动)登记领取信息即可。

