首页
排行榜
发现
云游戏
PC 游戏
动态
发布
论坛
TapTap 制造
聚光灯 GameJam
开发者中心
创作者中心
下载手机 APP
扫码下载
Android APK 下载
版本:v
App Store 下载
版本:v
下载 PC 版
Windows 版下载
版本:v
下载 TapTap
TapTap 手机 APP
扫码下载手机App
Android APK 下载
版本:v
App Store 下载
版本:v
TapTap PC 版
Windows 客户端下载
版本:v
逆境抉择:神曲
关注
逆境抉择:神曲
关注
《逆境抉择:神曲》攻略——符文篇
福格斯
精华
修改于
2021/08/20
3469 浏览
攻略
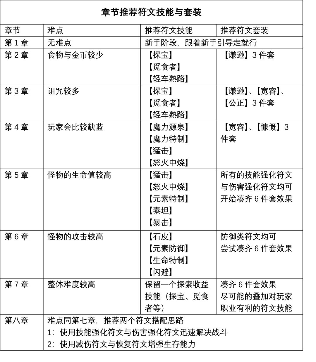
游戏中符文影响玩家数据面板、战斗、以及翻牌奖励等要素,搭配合适的符文战斗,能让你事半功倍。
随着章节的深入我们将会遭遇不同难度的怪兽于里面与困境,这里我根据不同的章节难点给大家推荐一些我个人觉得对攻略关卡有所帮助的符文。
游戏拥有丰富的游戏符文技能和套装,除了上述我推荐的符文外,想必大家能够玩出更多令人意想不到的“骚操作”。下面我将游戏中的所有符文技能与套装罗列出来,希望对大家有所帮助。
8
10
3