首页
排行榜
发现
云游戏
PC 游戏
动态
发布
论坛
TapTap 制造
聚光灯 GameJam
开发者中心
创作者中心
下载手机 APP
扫码下载
Android APK 下载
版本:v
App Store 下载
版本:v
下载 PC 版
Windows 版下载
版本:v
下载 TapTap
TapTap 手机 APP
扫码下载手机App
Android APK 下载
版本:v
App Store 下载
版本:v
TapTap PC 版
Windows 客户端下载
版本:v
攻城天下
关注
攻城天下
关注
资料二丨美人/坐骑,资料汇总!(持续更新)
攻城小攻
修改于
2023/05/28
5555 浏览
萌新攻略
本帖将为大家集中汇总,珍兽资料/美人资料,便于主公们查阅!
>>点击此处返回【导航帖】目录!
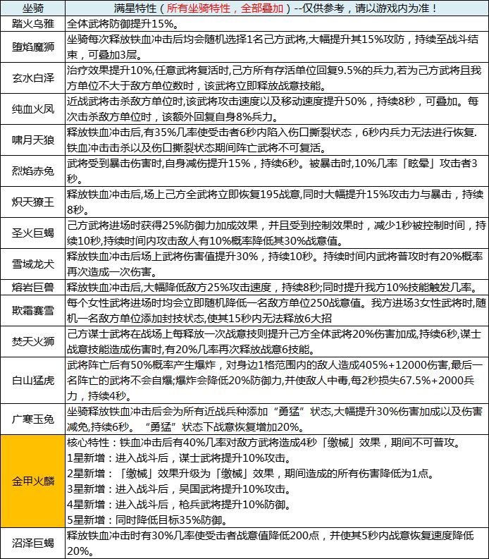
▍珍兽篇!
❀珍兽升星
❀珍兽图鉴
▍美人篇!
❀美人升星
❀美人图鉴
注:有所资料均来自测试,请以游戏内实际上线为准!
>>点击此处返回【导航帖】目录!
搜索关注官方微信公众号:
攻城天下
,还有更详细的“红颜分析(胭脂评)”助您解惑!
9
43
3