首页
排行榜
发现
云游戏
PC 游戏
动态
发布
论坛
TapTap 制造
聚光灯 GameJam
开发者中心
创作者中心
下载手机 APP
扫码下载
Android APK 下载
版本:v
App Store 下载
版本:v
下载 PC 版
Windows 版下载
版本:v
下载 TapTap
TapTap 手机 APP
扫码下载手机App
Android APK 下载
版本:v
App Store 下载
版本:v
TapTap PC 版
Windows 客户端下载
版本:v
迷失攻略组
TapTap玩赏家
关注
迷失攻略组
TapTap玩赏家
关注
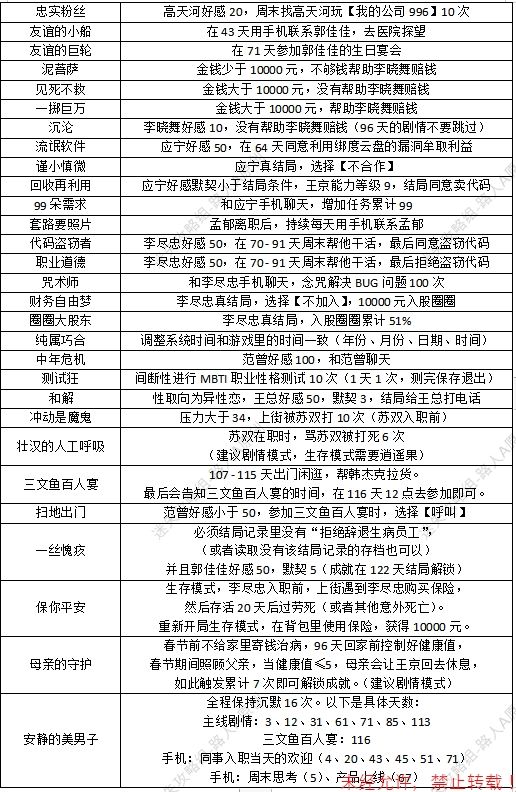
【聊天、送礼、全结局、全成就】《我的公司996》-迷失攻略组
2021/08/25
1 万浏览
攻略
✅聊天攻略
✅送礼攻略
✅结局攻略
✅全成就攻略
>>此攻略为迷失攻略组-路人A原创制作<<
⚠️未经授权 禁止转载 侵权必究⚠️
>>✅迷失攻略组目前已经制作了大量的游戏图文攻略,比较难的小游戏还录有视频哦~有需要的话,欢迎大家前往:迷失攻略组 公众号看看丫✅<<
猜你想搜
我的公司996 全成就
276
328
15