一二周目速通攻略
修改于2023/05/301.1 万浏览攻略
玩了一个星期,117级基本上已经速通打穿,剩下的只是刷极地西门跟神宠器灵了,发现论坛上的攻略太过于耗时驳杂,而且只有一周目二周目很少,所以写了这个简略的速通攻略

首先进群领蜀山币,之后买一个金币礼包,一个修炼液礼包,然后存一个一级的原始档,避免以后弄错了,可以重来。
一周目的话详细攻略可以看这个链接一周目80级通关教程
这个教程过于繁琐,而且费时,因为我们要求速通,所以以下几点可以视情况改变一下
我们拿到修炼液就直接使用一个极品的注意只使用一个就可以了,快速升级,注意只保留五倍经验,等级低记得及时升级,按照教程上的加点,前20级点长生就可以了
按教程抓宠,先螳螂再憋龙过外门任务
,因为我们是买了金币礼包的,成为外门之后就买蜀山最贵的那件衣服无极战袍200多万应该刚刚好买下,中途不要乱花钱,打不过多宝的时候钱很难打。
之后按照教程走,抓魍魉跟暗黑,暗黑抓不到也没关系,有无极也挺容易过铁牛的,暗黑要一直刷,这期间可以再吃一个圣品修炼液,把等级往上拔,直到80以上就可以了
钱够90万了,就买一个仙桃,存档吃仙桃尝试打多宝,打不过就读档升级,要不就换换装备,能够打过多宝了,就意味着你不缺钱了
尝试刷猕猴王,有了弥猴王,基本上打多宝就不怎么费药了,因为我们有修炼液的等级优势,直接尝试刷太古或者其他35w宠,打不过就刷多宝存令牌,更新装备,令牌多了就打得过了,有了35万宠,再尝试刷暗夜,说实话,暗夜挺难刷的,因为我们要求速通,刷不到就算了,有35万宠跟30个左右的令牌,基本上也能过掌门了,这边我建议是不杀走杀掌门路线, 这样刷多宝贵,卖东西就方便多了,有两把剑就卖,这样刷钱快。
这时候要记得去刷天宫地宫三千九千,能刷到就刷,这几个都很难刷,刷不到就算了装备更新成蜀山商店最高的了就直接转生,转生前记得存档结婚刷三个神级修炼液,有多余的钱可以买把水寒剑,这样一周目就结束了,运气好的一天,运气不好的两天左右,运气不好就多刷多宝龟。
二周目开始,血量直增100万,又可以存档结婚刷三个神级修炼液,这样我们一共有九个神级修炼液。二周目,我玩的是双防单闪制裁流,所以前二十级依旧先升长生诀。直接用修炼液九个用完应该差不多100级左右。至于加点跟技能这边,我建议用东方花琦楼的永动机流派1-46点物防,47-91点玄防,92-122点玄闪, 131-168点生命。基本上122级就可以过精英西门了。
技能加点:长生诀10、灭魂10、圣微之灵4、天玄功4、龙子噬力4、真言心经5、刺客信条5、混玄攻9、混武功9、血祭8、永生之血10、两仪剑8、秘剑武击7、秘剑玄击7、制裁神谕3
技能可以先点出四次攻击次数和灭魂以及刺客信条,然后主升防御技能,最后再突击攻击技能。
我建议是先长生再秘剑各四级,灭魂,刺客,真言,龙子,血祭,剩下的看着点就好。
因为地宫,天宫三千九千太难抓,所以可以尝试直接抓95万的,打不过就刷令牌就好了
一般都没什么问题。有了95万就抓115或者直接去极地抓,令牌刷满基本上都可以打得过。

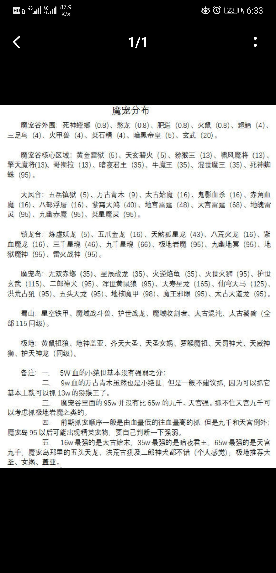
宠物分布图直接送上。
我是刷到了九幽之后又刷到了九千,再直接存档回档刷到了大圣(只要打得过,直接买天神露刷,刷之前存档,没刷到就回档)
有了115的宠了,也是直接刷极地宠,中间可以刷一刷西门,出天运装了就直接换上,满令牌应该都打得过,中间刷多宝把戒指项链升到天道级就可以不用刷多宝了,戒指项链选一套就可以了,伏魔配太初偏物,玄灵配混沌偏玄。
这期间跟着攻略更新一下装备,加快你刷西门跟极地宠的速度。再尝试打魔狼上面的妖王,只要能打过一次,就存档回档的刷,直接出神级天运衣服,我应该是打了不到十次就刷出来了,每次刚好能剩下几万血。当时是110级。打不过也没事,直接刷西门凑别的天运装,别的天运凑齐了再来试试,如果实在打不过就鉴定一把100的西门剑,首选双8的,然后体力跟玄力加到14,应该是可以打过的,实在打不过就只能刷魔狼了,爆率低的要死,凑够天运套基本上也快毕业了,剩下的就是刷神宠,刷神级天运套,刷器灵,刷极地西门了
一二周目速通毕业,我基本上用了不到一个星期,目前117级,可以轻松刷精英西门,精英神宠了(满血刷完十分钟不死)预计122级可以轻松刷器灵。
另外,附上八把神器图,也就是110鉴定出来的,宠物建议普通选盖亚,精英的刷到谁用谁吧,看运气,挺难刷的。










