![[嗒啦啦4_抱住]](https://img-tc.tapimg.com/market/images/b20ce7752ccda6d1a19a716bf3990252.gif)
青天开荒攻略 (这瓜保熟!!!)
精华修改于2024/01/043.5 万浏览攻略
![[嗒啦啦4_抱住]](https://img-tc.tapimg.com/market/images/b20ce7752ccda6d1a19a716bf3990252.gif)
青天版:蜀道难,难于上青天
怪会尸爆、回血
开整!
青天版由于不过任务boos无法突破等级,所以过铁牛之前一但点错技能,大抵就只能重开了!
OK,废话不多说,首先创号刷钱,就是建号后查看背包,太少就重新创号,八九万就差不多了

然后初始资金买两个玄功戒指,当然槟铁护手可以买一个,五千多加60命中还是很香的!
接了管家蜂王任务,直接去打蜂王!
前期加点只为了过任务boos—绿龟
注意第一次升级加体质(即物防),技能也加物防,因为新手村全是物攻小怪,加一次之后就基本不掉血了(除了毒伤,还有尸爆)所以虽然打你伤害是0,但是挂机太久不嗑药也是会死滴!
蘑古灵掉青铜剑,只需要一把,蜂王也会掉
(所有小怪均可能掉神秘之剑,可能!!!)
蜂王浆够10个了回去交任务,加上之前的钱买一个白驹鞋,属性超值,这样打小怪就刀刀命中了(当然也可以去刷愤怒猪,掉的鞋子属性只差一点,但是没宠物之前刷太慢。)

之后2级一直到到8级(打蜂王,蘑古灵)都是加玄防(技能也是)期间去打一条毒蛇,然后挂毒蛇,掉衣服

当然也可以对点双防,等运气爆表掉神秘剑带鳖龙反复刷,多暴击两下,多闪避两下 ,也是能过绿龟滴!这种靠运气出装备的咱不考虑。
(ps:我觉得远山可以加一个开局礼包:一把神秘剑,一个多宝令,几个修炼液,不贵的话绝对好卖😂)
九级实施抓捕宝宝计划:物防大于250玄防大于1450。先抓死神螳螂再鳖龙,然后魍魉!

装上螳螂打鳖龙,血少吃回锅肉。注意刷新时间,别碰鳖龙下面的黑暗皇帝,会被秒!

魍魉玄闪玄防太高,打不中也打不动,所以换物攻戒指,剑换黑铁剑(物攻高的剑更好)不然打的太慢了 ,掉率又低,简直折磨

这三个宠物我抓了六个小时!water?

因为玄防超了1450完全不需要吃药,挂机就行
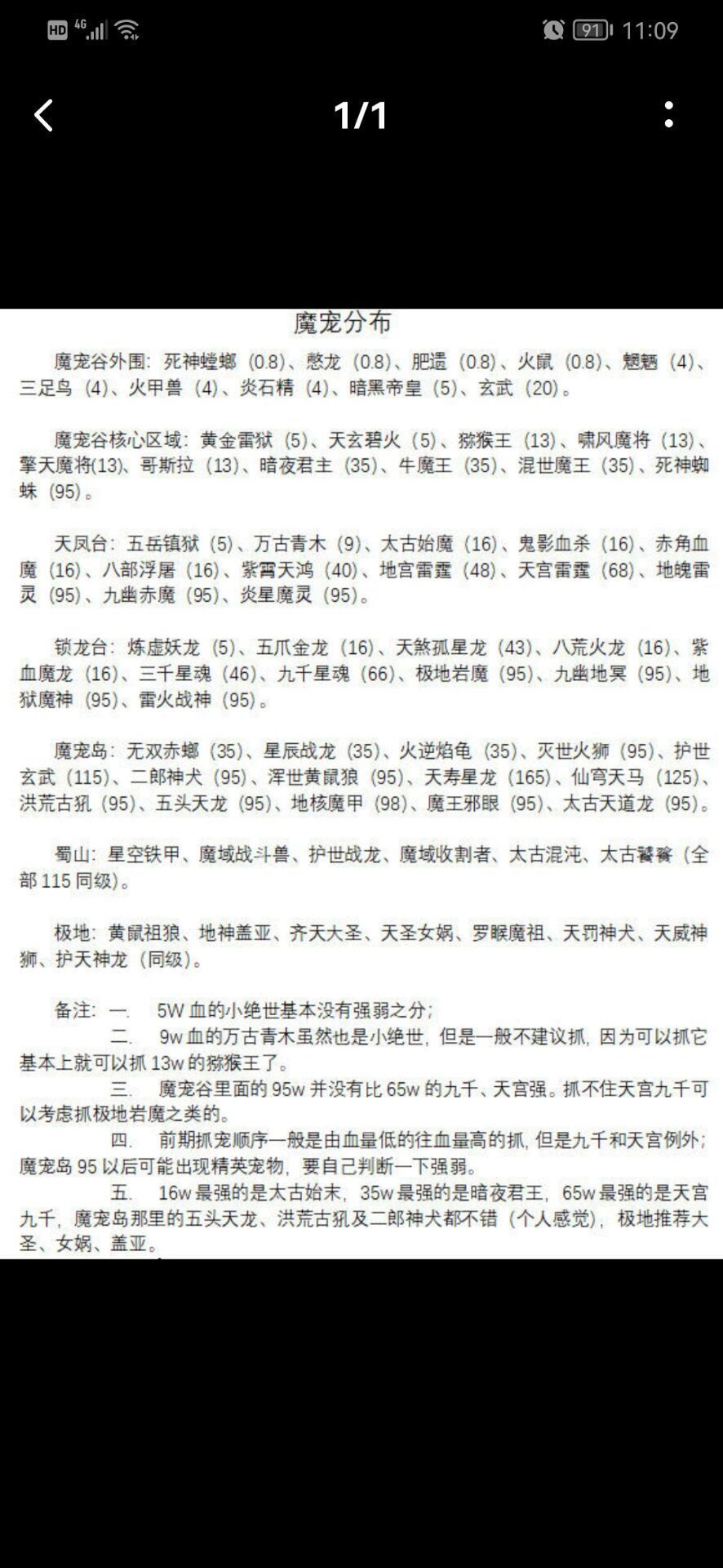
附一张宠物分布图,防止萌新找不到宠物

抓到魍魉,带着去教训绿毛龟![[嗒啦啦2_好家伙]](https://img-tc.tapimg.com/market/images/de1c097575d107fb14e4d7b86fdfd55a.gif)
![[嗒啦啦2_好家伙]](https://img-tc.tapimg.com/market/images/de1c097575d107fb14e4d7b86fdfd55a.gif)

外门弟子任务就结束,找长老对话就可以升级到十一了,之后蜀山商店买修炼液(升级速度起飞!)
之后升级和技能都全部加物防为了暗黑帝皇

打帝皇物防1700也能打,吃天凤汤,1900防吃蛟龙肉,2200防吃灵芝(推荐)
怎么看宠物刷新,返回界面,宠物刷新列表

抓到帝皇,物防就可以暂缓,升玄防,直到可以点圣威之灵(20级还没点的就重开吧,因为打不过铁牛!)

圣威不满级可以尝试打吃蛟龙肉,也可以等满级再来,尊重暴击,随便吃个药,能过铁牛就可以刷多宝龟了(前期钱主要来源!)

青天版所有怪死亡后都有尸爆,即死亡后百分比炸血,当然小怪不明显,多宝龟最明显6%—8%所以后面血多了,刷多宝龟把血量装脱了再打,能省不少药
多宝掉的戒指项链就是最终饰品,只不过要用摄灵石和火魂石升级,所以这两种石头别卖了。
天运令加成属性一个1%生效上限100个,多宝令(掉率极低)增加出货率,还有离线挂机怪数量。后面就没有啥过不了,就要重开的了,双防平衡加点,点满龙子减伤,23级后点永生之血。
龙子噬力点满就可以尝试打猕猴王,看情况吃药,当然23级以后加了一次永生打更舒服些,吃个灵芝就可以挂机了,灵芝便宜药效又持久!

抓到猕猴王后,去幽冥峡谷打一条毒牙蛇王,离线挂机用,掉鉴定剑的材料。![[嗒啦啦2_期待]](https://img-tc.tapimg.com/market/images/4586b6e33f74e054079a0d9aaed70aee.gif)
![[嗒啦啦2_期待]](https://img-tc.tapimg.com/market/images/4586b6e33f74e054079a0d9aaed70aee.gif)
晚上挂机多宝龟,快捷吃药,设置一次性回复药,回复量为总血量一半左右。

一晚上大约消耗100多个药,四级永生之血后买一个仙桃抓太古使魔

吃仙桃前存档,抓不到回档,仙桃打小怪很亏

抓到太古始魔后去打无相魔,拿星辰鞋
之后对话蜀山先知,打药巅,无字书给蜀山长老,可以在药童处买卖东西。

然后打任务BOSS修罗魔,仙桃利用的淋漓尽致,当然我是30级满神谕了打的,所以不用吃仙桃

核心弟子后可以找老丈人给彩礼,666万是大冤种给一个垃圾密保,选98万给三个神级修炼液

26级后四次升级加点是基础生命,所以30级就可以满神谕,永生点四下就行,30级后去抓暗夜,吃仙桃挂机

抓到暗夜君王就可以打武阳西门了(多宝龟左边)只是打的慢10分钟就打两…

刷到西门剑就装上,80、90一般不鉴定。
这时候也可以打东西路魔将,拿护手了,一般用朱影护手,血量高一些。

如果打不过,就存钱买一个无极战袍,后面也要买,点了两仪剑法就可以装两把剑了。
之后就可以抓三千星魂或者地宫雷霆,这两强度一样,不过三千没在刷新表上,不知道什么时候刷,要碰运气,一般打地宫雷霆!

抓了两天没有抓到…天宫九千也能打,也在抓,可是很邪门就是抓不到,这四个宠物爆率有点怪,但是我发现能够打魔宠岛95了(除了二郎神犬,没加体力或者玄力技能是打不过的,因为打不出攻击,触发不了制裁)350万的无极袍就是顶!

魔宠岛95推荐洪荒古吼、魔王邪眼、五头天龙、二郎神犬这几个比较猛,抓狗子要学一级混体或者混玄![[嗒啦啦2_累]](https://img-tc.tapimg.com/market/images/7bc63f2ddd8fef972ec60e42311e1cac.gif)
![[嗒啦啦2_累]](https://img-tc.tapimg.com/market/images/7bc63f2ddd8fef972ec60e42311e1cac.gif)

才发现五头天龙才是魔宠岛95最好的,攻击六次,技能青龙啸减暴击减攻击,简直完美,感觉比蜀山的95都要契合双防流派
如果抓了天宫九千,还打不过魔宠岛95,就先升级,或者抓天凤、锁龙的95过渡,抓不到不用急,升级也可以变强,后期不一定暗夜君王也可以抓天圣女娲![[嗒啦啦4_坏笑]](https://img-tc.tapimg.com/market/images/644c03a7456ff71d7b6b6a919b2d8817.gif)
![[嗒啦啦4_坏笑]](https://img-tc.tapimg.com/market/images/644c03a7456ff71d7b6b6a919b2d8817.gif)
还有最后一个主线恶法金刚,其实抓了天宫九千就能打了,但是我不打,因为打了点挂机的时候容易点到免费转生,有时候会导致白挂机八小时,反正不着急转生,所以这个boos40级之前不用打,虽然简单但是打了麻烦,也可以打后,别去找长老对话,这样就不会升为真传弟子

技能就这样吧,后面升级加反伤还有真言心经,四十级后技能点多了,再补永生之血,主打的就是一个肉![[嗒啦啦2_DOGE]](https://img-tc.tapimg.com/market/images/511fd03a9588081e92eb7cd01b126b90.png)
![[嗒啦啦2_DOGE]](https://img-tc.tapimg.com/market/images/511fd03a9588081e92eb7cd01b126b90.png)
抓到五头天龙直接去打撒谈子女,拿头盔!本来这个阶段还打不过,毕竟防御八千还不到,但是龙崽子很给力!

撒谈之子面板对比图,可以看到暴击率直接降为0,双攻也降了近一千。技能青龙啸的魅力,五头天龙已经是弱化版女娲了![[嗒啦啦2_真香]](https://img-tc.tapimg.com/market/images/f0a29a08836af78153873e373d55a1c5.gif)
![[嗒啦啦2_真香]](https://img-tc.tapimg.com/market/images/f0a29a08836af78153873e373d55a1c5.gif)
抓不到也可以用其他魔宠岛95替代,效果差一些罢了!之后也可以抓蜀山的宠物过渡。
这个时候平时挂机毒牙蛇王,离线挂机七头蛇王了,鉴定石和混沌圣莲是刚需材料。
忘了打蜀山疯大侠,前面已经打了药巅,所以直接弄他,有天宫九千因该就能打了,打赢后找长老对话,再去通魔台找掌门,给一个十基础防的密保(聊胜于无,早拿还有用,刷西门掉的天道皓月珠更好)![[嗒啦啦4_捂脸]](https://img-tc.tapimg.com/market/images/9ee8426de6eb6863c01e62c14ca8eef7.gif)
![[嗒啦啦4_捂脸]](https://img-tc.tapimg.com/market/images/9ee8426de6eb6863c01e62c14ca8eef7.gif)

尝试了打撒坦还打不过,但是磕一个仙桃竟然能去碰瓷女娲了,虽然还是一半概率被打死,但是现在才36级,不得不说五头天龙,中期的神!![[嗒啦啦2_好家伙]](https://img-tc.tapimg.com/market/images/de1c097575d107fb14e4d7b86fdfd55a.gif)
![[嗒啦啦2_好家伙]](https://img-tc.tapimg.com/market/images/de1c097575d107fb14e4d7b86fdfd55a.gif)
之后就是刷多宝天运令,进阶项链戒指,混沌和玄灵是配套,太初和伏魔是配套,没有强弱之分,一套物一套玄,可以进阶三次,前两次只用火魂石或者摄灵石就行,第三次需要混沌圣莲和器灵,器灵刷极地器灵概率掉!

还有除了极地外的四处西门:只有通魔台西门可能掉100鉴定剑(反正我没掉过…)没抓到女娲或者其他极地宠之前基本打不过极地普通西门。
80、90、的剑一般不鉴定(90的炽炎剑、天照-封龙剑(110的低配)也是暴击剑,也可以一转暴击流派使用,但是比正阳剑差一点)100的暴击剑是正阳剑,鉴定出其他的就回档卖剑,毕竟石头稀缺(石头多,收集癖无视即可!)![[嗒啦啦2_滑稽]](https://img-tc.tapimg.com/market/images/7103d7235af7e14b86822a4590d5bdfc.gif)
![[嗒啦啦2_滑稽]](https://img-tc.tapimg.com/market/images/7103d7235af7e14b86822a4590d5bdfc.gif)
100的长生剑是防御剑,不打算早转生,转生前就打精英西门的可以鉴定,提升很大
五十多天运令,40多级可以打撒坦拿衣服,当然抓到极地宠物就可以去尝试了

打通魔台西门别站它和超级魔怪中间,会被围殴……超级魔怪掉各种套装,但是难打掉率低,不如刷西门天运套
这个阶段也是抓极地宠物的时间,一般只有抓了女娲才打得过极地西门(抓到普通女娲,90圣莲进阶,双防1.2万就可以试着打极地西门了,碰到精英西门—(金色字体)就退了重进,毕竟打不过!)
之后就是慢慢刷普通西门,凑天运套装和100剑,极地魔狼掉天运系列的铠甲,属性仅次于三王掉的神级铠甲,还有抓精英极地神宠,大圣,女娲,神龙等等![[嗒啦啦2_我好菜]](https://img-tc.tapimg.com/market/images/0827e8f080b769074b9257fafe25b00d.gif)
![[嗒啦啦2_我好菜]](https://img-tc.tapimg.com/market/images/0827e8f080b769074b9257fafe25b00d.gif)
转生前就打极地精英西门的,一般凑齐普通天运套加神女娲才能打,但这个阶段属性差异大,天运令的多少,长生剑有没有两把,等级多少都有影响,刷到精英了自行尝试。

西门1是最简单的,攻击次数少,攻击也不高,有了神女娲不需要其他的就能打了

西门2最难,攻击次数多,攻击最高。感觉用大圣比女娲好打

西门3属性一般,属于中间,女娲大圣都行。

能打过精英西门2就可以去尝试打邪王,刷铠甲了,魔王暴击巨高,就算有神女娲,开局也要刷脸,少被暴击几次,邪王攻击太高,建议带神级大圣刷脸尝试。
转生前技能,天玄天武可换成天元心法,不过闪避回血更舒服

转生流派不少,但是比较强的不多:
双闪反击流:被砍废,不推荐,但是也能玩
双命暴击流:单命单攻的分支,可以尝试
双防反甲流:比较矛盾,后期装备太好导致很多时候闪避,导致反伤不触发
全血八刀灭魂流:这个流派最初以为是最强,因为他基础生命成长翻倍,结果太缺命中,根本打不到人,两三百万血就是一挨打血包,不过打竞技,技能点满减伤,靠大圣打人,打脆皮有奇效。
单攻单命暴击流:这个流派是刷装备最快的流派,最少天运套加两把正阳剑(90的暴击剑也可)再转生,不过很伤药,会比较的缺钱
转生后都是自己喜欢的来,因为有装备宠物基础,甚至有大佬为了打闪避流,加点了40次单命中,也可以命中攻击一样一半,甚至追求极致全部加单攻击都行。
转生后就可以自己摸索玩法了,也就打打竞技场了
最后就是我玩的双防暴击流,比较综合吧站得住,伤害不低
附上我玩的双防玄攻暴击破甲流属性图
玩玄攻的宠物带神级狮子,玩物攻带天罚狗子,因为我们点了很多防御没有命中,需要这两个宠物的减闪,来达到我们命中的目的

技能加点全双防,也可以补一点命中,看个人![[嗒啦啦2_累]](https://img-tc.tapimg.com/market/images/7bc63f2ddd8fef972ec60e42311e1cac.gif)
![[嗒啦啦2_累]](https://img-tc.tapimg.com/market/images/7bc63f2ddd8fef972ec60e42311e1cac.gif)
当然玩物攻也一样,对应的戒指项链技能改一下就行

技能就那样吧,攻防命都有,打西门很快不比单命单攻暴击慢多少

实在刷不到天照,离大谱,只能玩单8玄攻武器双诛魔剑。
最后给这个做攻略的大帅哥一个赞吧![[嗒啦啦4_比心]](https://img-tc.tapimg.com/market/images/d28961d9ef2d62e62333b8d17a8612dc.gif)
![[嗒啦啦4_比心]](https://img-tc.tapimg.com/market/images/d28961d9ef2d62e62333b8d17a8612dc.gif)
最后,祝各位道友武运昌隆![[嗒啦啦2_AWSL]](https://img-tc.tapimg.com/market/images/74fb2918ccda80458f33a6ea9a4e44a7.gif)
![[嗒啦啦2_AWSL]](https://img-tc.tapimg.com/market/images/74fb2918ccda80458f33a6ea9a4e44a7.gif)

