落月惊空丨杨宁配装小课堂
本期杨宁的配装攻略由藏料山庄 · 怎奈大侠提供,3妹整理分享,仅供参考~
PVE属性推荐
装备建议
配装:橙武+无冕(破锋)

有无冕穿无冕,但是初期没有地方拍就先破锋用着,拍一件换一件。
新版本套装减少,PVE所有套装变为一套,前期可以用拆10阶牌子换来的510品套装过渡到拍无冕,新版本无冕将会是PVE完美毕业唯一选择。
武器:橙武
理由:橙武能升到11阶以后加了大量的基础属于不比紫武差多少了,橙武还有特殊属性能增加循环容错。
洗孔建议&属性推荐

全攻战主堆强度,强度越高越好,打1个命中(切记),破防会心会效套装自带即可;防御孔打外防血量。
词条建议
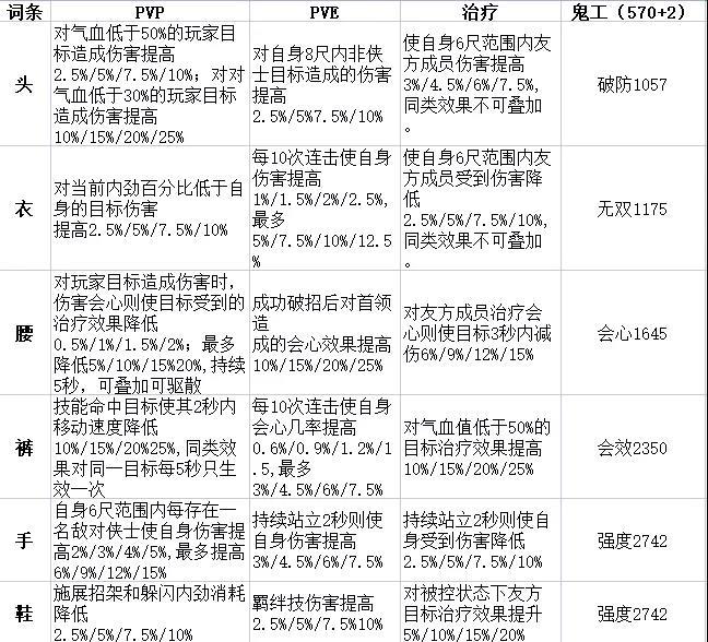
对自身8尺内非侠士目标造成的伤害提高2.5%/5%7.5%/10%
每10次连击使自身伤害提高1%/1.5%/2%/2.5%,最多5%/7.5%/10%/12.5%
成功破招后对首领造成的会心效果提高10%/15%/20%/25%
每10次连击使自身会心几率提高0.6%/0.9%/1.2%/1.5,最多3%/4.5%/6%/7.5%
每10次连击使自身会心几率提高0.6%/0.9%/1.2%/1.5,最多3%/4.5%/6%/7.5%
持续站立2秒则使自身伤害提高3%/4.5%/6%/7.5%
羁绊技伤害提高2.5%/5%/7.5%10%
秘籍建议
天枪(1321)
地枪(1221)
秘籍分析:天枪上手快简单,秒伤略低于地枪;地枪上手难但是秒伤高一些。
特长推荐
载酒当歌、无双一击、大道入化、悲恨摧心、洞察人心、移花接木
羁绊人推荐
有无冕带无冕,没无冕带破锋。

个人建议
推荐练地枪!还能增加自己大师赛杨宁的熟练度。
PVP属性推荐
装备建议
配装:橙武+3无冕+3百战

或者4百战+2灵枢(初期没有无冕)。
武器:橙武
理由:PVP吃橙武词条
洗孔建议&属性推荐

全攻战主堆强度,强度越高越好,破防率30%以上;防御孔打化劲和内外防,化劲堆到35%以上,内外防看情况。
词条建议
对气血低于50%的玩家目标造成伤害提高2.5%/5%/7.5%/10%
对气血低于30%的玩家目标造成伤害提高10%/15%/20%/25%
对当前内劲百分比低于自身的目标伤害提高2.5%/5%/7.5%/10%
对玩家目标造成伤害时,伤害会心则使目标受到的治疗效果降低0.5%/1%/1.5%/2%;最多降低5%/10%/15%20%,持续5秒,可叠加可驱散
技能命中目标使其2秒内移动速度降低10%/15%/20%25%,同类效果对同一目标每5秒只生效一次
自身6尺范围内每存在一名敌对侠士使自身伤害提高2%/3%/4%/5%,最多提高6%/9%/12%/15%
施展招架和躲闪内劲消耗降低2.5%/5%/7.5%/10%

(图源:巫月)
秘籍建议
天枪(1121)
地枪(2212)
地枪:2212(推荐,适用于大师赛竞技场但上手难度高)
天枪:1121(论剑常用,过时伤害不高霸体少控制少但是操作简单)
特长推荐
载酒当歌、无双一击、大道入化、悲恨摧心、坚不可摧、先发制人
个人建议
杨宁地枪很吃熟练度,熟能生巧。
一开始跳不上雪月可以尝试着1技能打一半跳一下就可以轻松上雪月,同时雪月上技能推荐顺序是134或者431,其他顺序可能会导致雪月消失其他技能按不出来。
总结
第一赛季削弱过后杨宁在竞技场已经失去了统治力进入下水道,但是此次技改把破招加成百分百转换成了技能伤害,未来可期,但是没经济实力的还是推荐跟版本随波逐流玩主流。
感谢藏料山庄 · 怎奈大侠的详细讲解~

