新手成长全攻略
2022/02/251.7 万浏览攻略
①选择合适自己的职业,要想玩的时间久,就需要知道自己氪金的打算,在去选合适氪金度的职业,一般我推荐氪金多的玩近战因为打击感好,操作简单,还有就是爆发高,氪金少的玩远程打消耗,比如游侠,法师
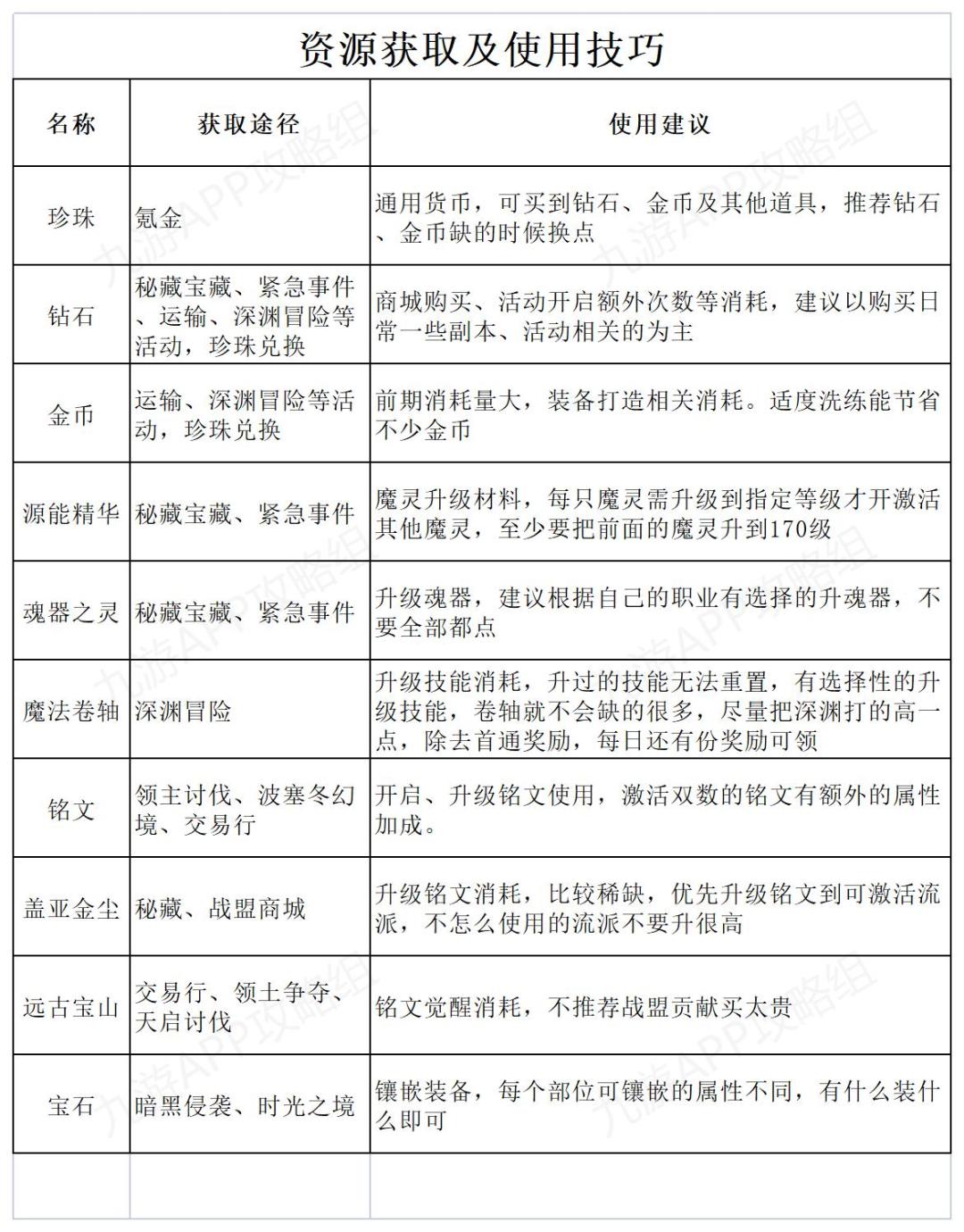
②资源的获取,资源的使用,这里给大家做了一个表格,方便大家理解
③氪金推荐 首冲党:每日礼包花费1元就能解锁首冲礼包 百元党:30特惠卡+成长计划 五百以内:大小月卡,基金,终身礼包等
④战力的构成 首先我们需要明白战力的主要构成,其次就是那些战力对于前期比较好获得,性价比那个花钱划算,在就是各职业那个花钱多,那个花钱少等花边消息的爆料。下面回到本文中心,战力主要由魂器、宝石、铭文、魔灵、装备、技能等几个大的板块,
⑤装备来源:魔盒打造、波塞冬幻境、领主讨伐、交易行、入侵副本、紧急事件等。
⑥如何快速升级:主要是各种任务,各种活动,
⑦钻石的使用,优先购买资源,其次就是各种强化材料 说到快速升级就不得不说游戏的几个固定模板了。首先我给大家分析一下游戏常规套路是什么
①卡体力,因为消耗体力获得经验,因此购买体力即可大大加快升级的进度,氪金点之一就是购买体力
②卡关卡,设计在部分关卡设计门槛,因此会在特殊的几个地方卡你。
③卡战力,这个也是很多游戏常规套路,很多副本或者活动都需要一定战力要求
④卡等级,不到指定等级开启不了很多活动玩法和基础玩法 那么本游戏其实也是综合了上面几个点,核心还是等级其次是战力。 
【快速升级小技巧】
1、日常任务,这个是游戏的核心点,不管是前期还是后期,都是白嫖资源的地方,完成指定任务即可活动大量经验和各种货币资源,比较划算,其次任务比较好完成
2、日常活动,不仅仅获得经验还能得到装备,铭文等各种物资资源。因此也是每天必须的活动。还能完成资源的基础累积。
3、限时活动。比如战盟祈祷,战盟祝福都可以让你获得不少的经验
4、珍珠兑换。也是可以得到不少的经验。 总结:来源很多,活动很多,需要一定肝度,其次就是特权卡,魔灵的经验加成等都是因素。
作为战斗冒险游戏核心点就是资源的获取和资源的利用,下面我给大家说下资源的主要来源和使用的小技巧,希望能帮到你。
【货币类】
钻石:珍珠兑换、秘海宝藏、英雄战场、每日必做、紧急事件、各种任务、各种副本、图鉴等。作为本游戏主要流通货币来源比较多,但是使用的范围也是比较多的,平民推荐交易行卖材料或者装备等物资换取,土豪则是购买礼包获取比较快,还能得到大量前期的提升资源。
金币:中期比较缺的货币,主要来源是珍珠兑换、秘海宝藏、熔炼、每日必做、弑神之战、各种任务、各种副本等
珍珠:最珍贵的货币,主要是靠冲值,特权卡。可购买珍稀物品和礼包

【资源类】
魂器碎片:主要是超值礼包,也是氪金大佬拉开差距的重要的地方
魔灵外观解锁道具:主要来源是终身限购、交易行、领土争夺、魔神入侵等,土豪和低氪玩家都会获得的,时间早晚而已,星级不同而已
源能精华:主要是魔灵升级材料,主要来源是熔炼,每日必做,超值礼包等
太古之心:铭文觉醒使用的材料,主要来源是交易行、领土争夺、天启讨伐、福利大厅、战盟商城
远古宝石:铭文觉醒使用材料,主要来源是交易行、领土争夺、天启讨伐、福利大厅、战盟商城
魔法卷轴:辅助技能的升级,主要来源是深渊冒险
幽灵鱼:主要用来解锁魔灵外观的通用材料,主要来源是超值礼包,交易行,领土争夺,领主讨伐,战盟商城,魔神入侵等
中后期比较缺,可适当购买
盖亚金尘:用于铭文唤醒的道具,主要来源每日必做,秘藏商城,战盟商城等
【装备来源】
装备主要来源是:魔盒打造、波塞冬幻境、领主讨伐、交易行、入侵副本、紧急事件等。
【氪金大佬推荐】
①多刷副本,获得魔盒打造资源和基础装备,
②交易行购买需要的资源,比如力量之心,源能魔方碎片,购买的比自己收集的会快很多倍
③商店购买材料加快打造进度

【低氪玩家】
主要已多参加活动为前提,少量购买礼包为主,其次就是找一个好点的战盟混,因为很多活动排名是有不少的奖励的。
【装备培养】
装备洗练,消耗一定量的金币来洗属性,主要是洗技能等级+1,技能伤害效果为主,因此在有了魔方装备基本上都是很抢手的东西。可适当洗一洗,至于基础的装备都是过渡的,也是无法洗练的。因此大家需要明白一个道理就是 能洗的 都是比较好的装备。
【培养方向】
优先武器等加攻击高的,其次就是适合自己职业的属性,比如智力,力量。
【基础知识板块--主要了解游戏玩法】
魔灵进化
1、使用指定的道具可【激活】对应的魔灵。2、魔灵激活就可以用一定数量的【源能精华】提升【魔灵等级】。
3、满足预设的条件即可解锁【魂牌槽位】和【魔灵外观】。
4、魔灵升级获得【基础属性】和【外观属性】会折合战力叠加生效。

魔灵外观
1、解锁【魔灵外观】会获得对应的外观。
2、皮肤包含【外观属性】和【出战属性】
3、【外观属性】在解锁时即叠加生效。
4、【出战属性】需要对应的魔灵出战才能生效。
5、出战时,当前魔灵已解锁的所有【出战属性】叠加生效。

魔灵魂牌
1、每个魔灵可佩戴4个魂牌。
2、每个魂牌只能佩戴在对应的栏位。
3、魂牌可以升级,提升【基础属性】。
4、魂牌升级达到指定目标等级即会随机获得【附加属性】,品质越高的魂牌等级上限越高。
魂牌套装
1、魔灵佩戴同一套装的2件魂牌、4件魂牌时,可激活其套装属性。
2、不同魔灵佩戴同一套装,仅有1套的套装的效果生效。

魂牌分解
1、魂牌可通过分解获得【魂牌碎片】。
2、【魂牌碎片】可用于升级其他魂牌。
3、不同品质、不同等级的魂牌分解可获得的魂牌碎片】数量不同,品质越高、等级越高,分解获得的碎片数量越多。

【进阶教学】
从目前测试版本可得知,暂时只有5个魔灵可以选择,分别为罗伯、拔丝、苔藓、冲浪鳄鱼、甜筒兄弟,其中每个都有着自身的激活要求和相关属性加成,由于受到等级的激活前置,因此大家不能随便自选相关魔灵。
苔藓:玩法开启赠送
拔丝: 等级要求是70级,苔藓总170级可激活
冲浪鳄鱼:等级要求是80级,拔丝总等级170级可激活
罗伯:等级要求是100级,冲浪鳄鱼总等级170级可激活
甜筒兄弟:等级要求是120级,罗伯总等级170级可激活

总结:激活相关魔灵都会增加战力,想激活后面强势魔灵也是需要一定前置条件,因此等级的设置也是大大缩短土豪的进度和平民的差异化。其次就是外观的不同可增加不同的外观属性,这是核心点,因此不管是魔灵是哪个,选择好的外观会大大缩短你的升级,打怪进度,前期推荐使用火山,经验加成5%也是比较简单获取的,其次就是对怪加伤比较好用。
魂牌推荐橙色输出加成为主的套装,后期在考虑红色。
铭文系统是《黑暗之潮:契约》玩法特色之一,同一职业搭配不同的铭文即可以带来截然不同的战斗体验,由此带来更大的流派BD空间,趣味性也极大提高。本篇小编就给大家带来铭文系统的详细介绍。
铭文共计6套,神铸0阶默认开启一套铭文流派,此后提升神铸等级可解锁新的铭文流派。
铭文主界面可查看当前已解锁和待解锁的铭文。已解锁的铭文可以通过“启用流派”进行切换。

每套流派有五个铭文槽位。空槽位需要镶嵌铭文符石进行激活。

铭文唤醒:激活后的铭文可以进行唤醒。需要消耗同名铭文和“盖亚金尘”。
套装效果:铭文槽位插满2件、4件、6件后可额外获得套装效果,极大强化铭文的功能。
铭文淬灵:铭文唤醒满级后可继续进行淬灵。淬灵将发生三种情况:刷新符石属性、提升符石等级以及升级暴击(连续升两级)。

铭文觉醒:可消耗“远古宝石”对铭文进行觉醒,进而提升铭文的基础属性。






流派手册:可以方便得查看装备词条对当前流派下的技能加成。其中装备有两种效果:
①升华技能:替换技能的原有效果
②增强:增强原技能的效果。

