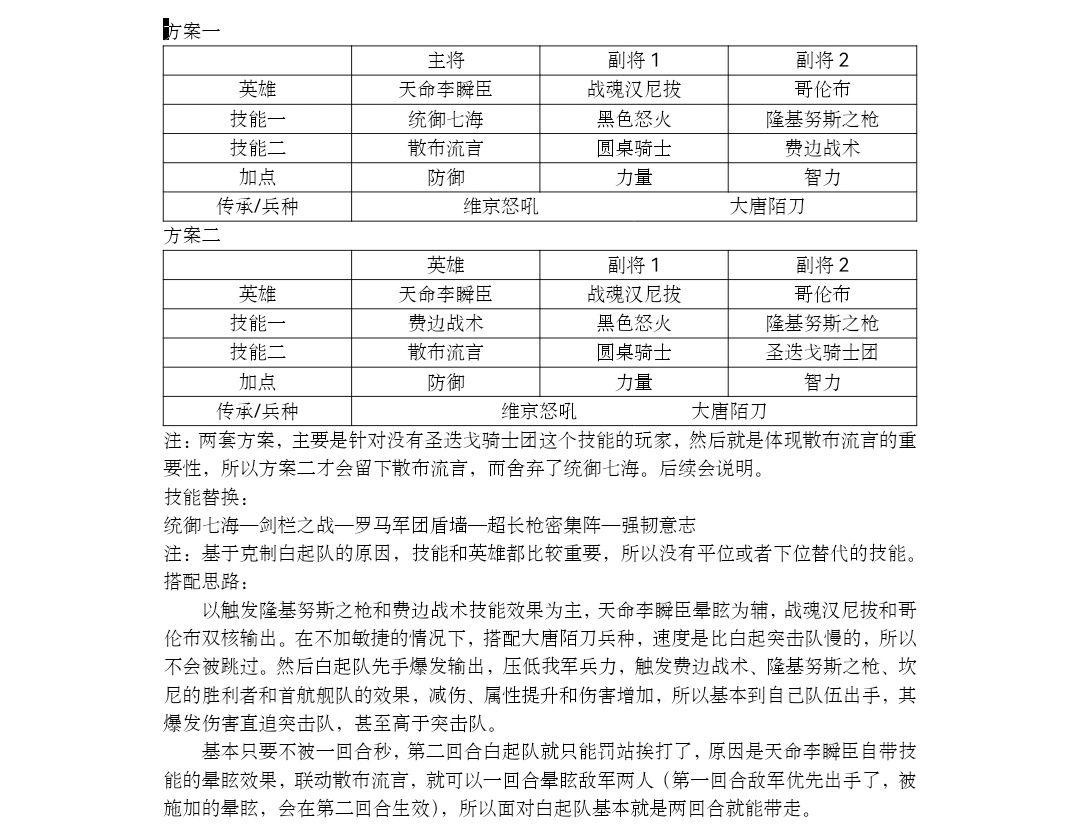
阵容推荐|白起队克星—天命李瞬臣
2022/11/06865 浏览玩家攻略
【战略学院】顾辞~
关注抖音直播配将~
抖音号:1685523385
#文征共创第四季#
提供有偿咨询配将服务~
前言
S4赛季的版本之子白起,不仅打破了原有突击队卷速度的格局,还成为了很多没有白起玩家的心里阴影。其跳过回合的能力,确实太折磨人了,速度比白起快,它将你跳过回合,没它快,就被它先手秒掉。所以对于这个情况顾辞也研究出一队可以克制白起队的阵容。
阵容推荐|眩晕反击队


战报解析
面对白起队,丝毫不虚,甚至还有一些克制的效果。




基本上在第一回合,就将所以的技能效果都触发了,通过战魂汉尼拔和哥伦布造成的巨量伤害,几乎两回合就可以带走敌军。






可以看到,天命李瞬臣在第一回合眩晕了敌军两个英雄,优先敌军先出手了,所以就在第二回合生效,所以在第二回合敌军几乎是没有输出能力的。


其他队伍战报






总结
晕眩反击队,队伍如其名,通过眩晕敌军,然后再由敌军先手造成伤害,触发我军队伍英雄和技能的效果。也正好来克制白起队,从速度上,搭配大唐陌刀,慢于白起队,所以不怕被跳过回合。又是因为慢于白起队,敌军造成伤害,触发队伍的技能效果,从而造成巨量伤害,达到克制白起队的目的。

