【已开奖】分享合金趣事,赢取奖励!

玩合金带给我们的趣事真是太多了!比如第一次发现合金1的第五关BOSS居然会互殴?省了下午饭钱正打算去街机厅打合金,却发现不小心弄丢了...
指挥官们快来一起分享自己与合金相关的趣事,亦或是玩合金的种种美好回忆吧!分享你的故事有机会获得留美为大家准备的Q币礼品哦~
【有奖活动】分享合金趣事,赢取奖励!
【活动时间】
12月8日11:00:00-12月11日24:00:00
【参与方式】
在本帖下方回复你曾经历过或是听说的合金趣事,即可参加活动。
【活动奖励】
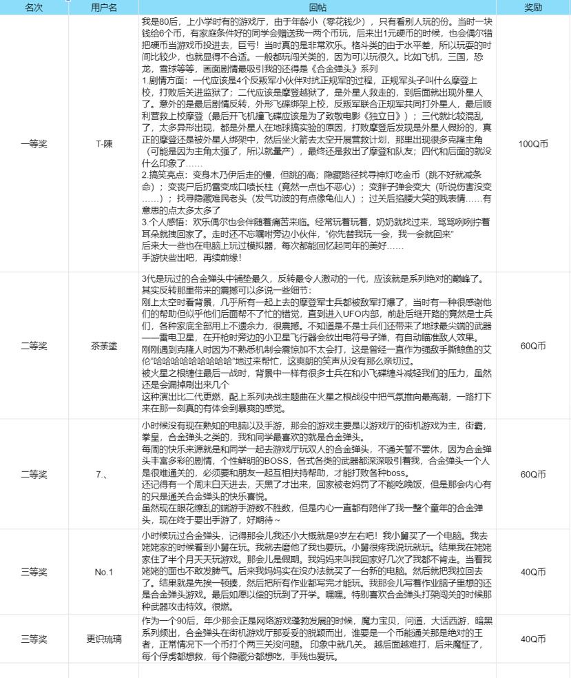
将从所有参与活动楼层中选取5位优质走心内容的用户发放奖励,我们将从内容深度、热度等多方位评估参与活动的内容。若不足20人参与,奖励叠加到下一次活动,每位获奖者奖励金额翻倍。
一等奖1名:100元Q币
二等奖2名:60元Q币
三等奖2名:40元Q币
【活动规则】
1、 本活动每人仅可获得一项奖励,不可重复;
2、活动禁止任何违规行为(盗用他人截图、辱骂他人、多IP多帐号、涉及敏感内容、出现其他游戏内容及广告、恶意刷楼、抄袭网络等)一经核实,均按无效参与并删帖处理;若因未能通过平台审核成功展示,也视为无效参与;
3、如有内容重复,则取发帖时间优先发布者;
4、版主不会以任何方式索要您的帐号密码,请大家谨防上当受骗;
5、活动获奖名单将在活动结束后7个工作日内在本帖公布,请指挥官们持续关注;
6、活动结束后30个工作日发放Q币卡密,中奖指挥官请在活动结束后3天内联系版主,或关注私信/消息中心的版主消息,如未按时回复即默认为放弃,无法兑换奖励;
7、如遇不可抗力(包括但不限于重大灾害事件、社会事件、活动受政府机关指令需要停止举办或调整的、活动中存在大面积作弊行为、活动遭受严重网络攻击或因系统故障导致活动中奖名单大批量出错,活动不能正常进行),主办方有权取消、修改或暂停本活动 ;
8、本规则的成立、生效、履行、解释及纠纷解决等相关事宜,均适用中华人民共和国大陆地区法律(不包括冲突法)。若您和腾讯之间发生任何纠纷或争议应将纠纷或争议提交本规则签订地即深圳市南山区有管辖权的人民法院管辖。

请获奖指挥官于12月18日前添加 QQ:3533744212,提供个人资料界面截图,过时将视为放弃奖励。
验证消息请填写:渠道+分享合金趣事+获奖昵称

