《传奇冠军足球》进阶小技巧之福利活动篇
2023/02/082094 浏览攻略
1. 福利
开服有不少的钻石奖励,除非做开服任务,买点道具,留钻等首发活动,一般在开服3-4周。尽量避免钻石抽红卡。
开服2周有新服保护,尽量完成新手任务,还有每日的红包中奖在开服的时候最容易。
有积分榜的活动尽量上榜。白嫖可以存2次上一次。
小R最好在周末或者重大节日购买道具。
2. 道具及收益
18包月:每日体力,部分日常活动收益增加,加速拉满
60包7天:前期效果显著
30周卡 :看着还行
25月卡:目前比较鸡肋
60月卡:目前比较鸡肋
98基金:一次只能买一个,进阶需要额外买,主要是钻石收益。
称号:前期可观,部分有专属使用项目
球员等级:受主角限制,能解锁部分加持限制,加战一般。
球员图鉴及球星等级:前期可观。
外观:前期可观。
4装备:蛤蟆装(红以下)前期过度和做成就。
红装:不建议专门买,开了巡演和传奇后足够换。大胆升级升星和进阶,后面拆了材料升金装,碎片合了加固金装。
金装:前期高V送或中期传奇之路换,进阶最高80,等级和加固上限是主角的2倍。白嫖核心(当初648一件。。。)
2饰品:升星、升阶量力而行,解锁升金后 是大工程。
装备和饰品强化享受强化组合加持(全部为偶数强化时会触发,以最低数为准,详见游戏内强化说明)
长期工程,需要耐心。红色时加战收益一般,升金套加战显著。
特训:大工程,现在版本改良了,不会因为重生丢材料。上限受等级限制,加战收益低。
进阶:逢双一大升,受蛋白限制,主升主力。前期可观。
策略:早期加战可观,积少成多,金色升星加战显著,实战影响大。
主角升星:积少成多,量变引起质变。
高光:开图鉴前期可以,中期红高光实战效果显著。
专项:长期工程,氪金会起飞,触发套装效果加战显著,盖房子。
传承:开图鉴加战显著,部分装备实战效果显著,周末98一个。
教练:大工程,开图鉴加战一般,教练装备成套效果显著,金教练升星效果显著。实战影响大。装备小技巧(5个同工会的收益+20%)
号码:有金上金,没金有啥上啥,多看看说明。金号码升星提升巨大。
啦啦队:金啦啦队跟进教练效果差不多,产出主要靠RMB,红色的一般般。
奖杯:巨幅提升,首个紫金项目,理论上都可以白嫖,金色、红色,黄色不难,嫖紫金要人品大爆发。目前加战最多的项目。
大富翁:爬一层加战可观,目前改版后的白嫖最大福利。
紫金卡:目前土豪专属。
大概总结:紫金奖杯>金奖杯>金教练>金啦啦队>金策略>金号码>金装>金饰品>高光
(紫金卡暂不列入比较)
3. 日常活动
大部分要等级解锁,如果自己没做过或没有,基本是等级不够。
签到 白送道具
领体力 12:00 18:00 20:00 3次
资源找回 上一日未完成项目可找回部分资源
超值订阅 购买18包月后可领
天天红包 12点 给随机400钻左右和一个号码。20点抽奖看号码是否中奖
心愿商城 完成任务后给心愿币,白嫖福利,可换外观或金碎片。
许愿池 推荐勾选球员碎片包,目前已升级为9合1,
活动 里面每天变化任务和低级奖励
拍卖 每日13点出现,19点公会拍卖结束,21点全服拍卖结束。
啦啦队 免费1次 每满20次必出
号码转盘 免费1次 几率出整卡,满100次奖励一个盒子
球星招募 免费1次,每满20次必出,本队满了换别队。
(以上3个每天都有半价购买一次)
排行榜 点赞5次 少量欧元
生涯赛 推关卡、扫荡完成任务,巡演收菜,教练考证
找失物 娱乐,顺带做日常
球员商城 刷新券,用完,主买蛋白
友谊证明 留邀请函,其他都送,每日拜访白嫖金卡
友谊赛 等级越高,收益越高,有18包月翻倍
好友 经常看下,不活跃的直接换
粉丝活动或球王 00和12点各出现一次,运气好有不少钻
对抗赛

右下角

赛事

小技巧

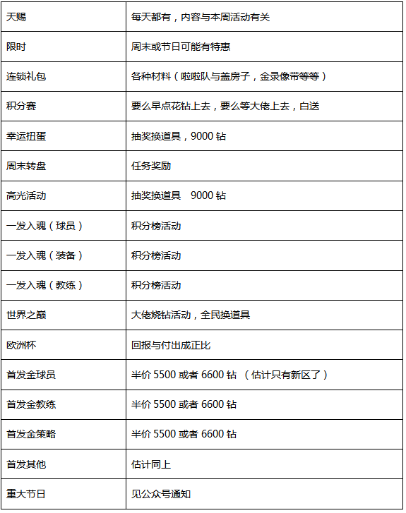
4. 各种活动(主要是氪金)

5. 其他
新手手册
亮了就点,没必要刻意去做
足球决
独立的小游戏,可以无视,有兴趣可以单独玩
教练考证
有空点一点,不知道就百度或官群问问
号码简介
红色推荐:1,3,26,9,10 其他有什么上什么。
策略搭配
红色 先升乘胜追击、步步为营、一鼓作气
金色 意气风发 110级解锁白嫖
一键活动
解锁内容跟等级有关,大概120级一键全解锁。
建议手动战术训练,仔细设置联合训练
免费VIP
随着等级提升或晚上红包中奖,会增加VIP经验,具体以游戏内为准,一般在100级前不超过VIP 5级。
已知隐藏成就

结尾
以上内容绝大多数凭记忆及理解手打,因为时间关系,很少贴图及篇幅编排,内容也没有精确核实,难免有错误之处,如有错误以游戏官方为准,VIP价目表及游戏升级表记不清楚了,待完善或咨询客服,谨以此篇抛砖引玉,减少新手弯路。

