赤魇装备攻略

精华修改于2023/07/292.1 万浏览道具评测
赤魇装备新开法,从上往下代表顺序,数字代表化神阶数,装备开启升阶优先武器护符
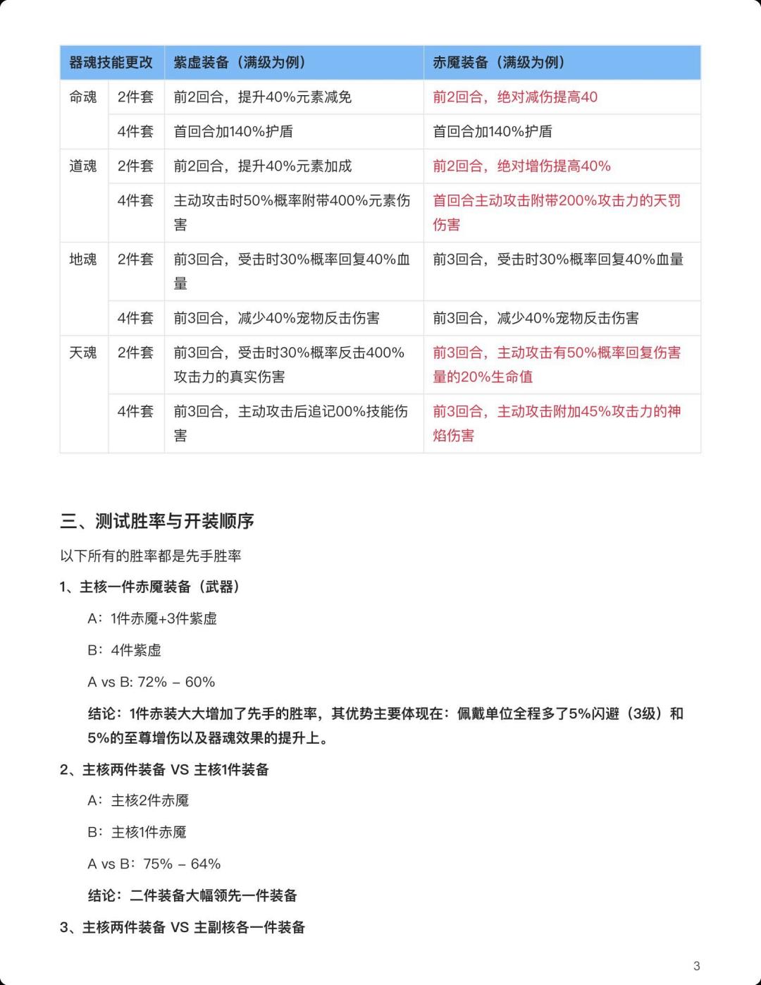
00
11
1100
1111
1111+0000
1111*2
1111*2+0000
1111*3
1111*3+0000*3,如果4核有用就1111*4后再0000*2
之后就按核度顺序一路2222升过去
这样开多套是为了凑装备套装效果的3级命中闪避效果,并且多套战力更高,比一套满2后再开下一套这种升法强很多
至于1111后开多套0000的开法,测试发现0000多的5%3级命中闪避强度比不过给上一套0阶装备升1阶
TapTap
TapTap
TapTap
TapTap
TapTap
猜你想搜
道友请留步 赤魇装备攻略
136
248
63