答玩家问(3月31日更新)
大家好,我是闹闹项目的制作人兼扛锅人“代号S”。专门开个帖,来答玩家问。
有事请留言,我会不定时但一一回复。
---3月31日重点解答问题汇总---







---3月19日重点解答问题汇总---
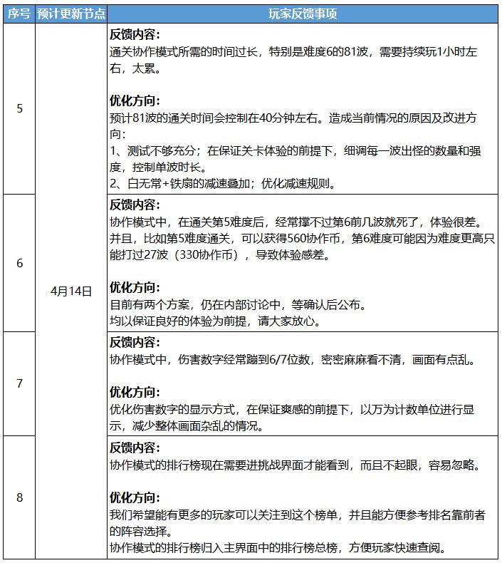
3.19.1“协作共斗”玩法又又延期了,预计什么时候更新?
答:相较去年的组队合作玩法,本次几乎是重做,我们乐观预估了工期,当前玩法BUG还很多。为确保体验,我们预计推迟至3.24更新。为让大家不至于又长草一周,3.17我们临时拆分了版本,加更了第三赛季。向摩拳擦掌想体验新玩法的朋友们说声抱歉,并简要预告玩法内容如下:
1、分主题:当前共设计平顶山、南天门及狮驼岭等三个主题副本。第一期先推出“平顶山”主题,共斗金角银角。第二期“南天门”主题副本正在制作中,欢迎加入闹闹创意馆一起共同创作。
TapTap
各位仙友们大家好: 《闹闹天宫》塔防玩法即将推出“协作共斗”双人组队新玩法。当前共设计平...

https://www.taptap.cn/moment/386311126868034249
2、分难度:同一主题下,分多难度。难度越高,波次越多,挑战性越强。最高难度副本81波通关;
3、高随机性:在副本中,每通过一轮首领,系统将随机给予一个正面仙法和一个负面仙法。请注意趋利避害,随机应变。不完全考验数值,应对得当就能以弱胜强;
4、可闲可肝:协作产生协作币,可兑换可继承皮肤“二郎神-天陨”。我们设计了扫荡功能,肝度不会很高。只要安排得当,测试期间肝到皮肤是基本没难度的。
3.19.2不想看广告,是否可以主动设置关闭?
答:我在6服不买68元大月卡,坚持看了一天广告。打断体验的感觉真的很不好,特别是关卡内复活。明日方舟里,我每个月只需要花30元买张月卡,就能获得很不错的游戏体验。作为持续性购买的功能,68元的定价对一部分微氪用户来说,定价略高,但不买点广告的体验又很糟糕。
在后续的不删档测试中,广告功能将被删除,大月卡也将被删除,只保留一种30元的月卡。本次测试购买的每张大月卡将转换为2张小月卡,在不删档测试时返还。
3.19.3“邀请好友”里产出的可继承皮肤“孙悟空-驭龙”,已用在孙悟空的必杀中。皮肤获得后,孙悟空必杀会优化吗?
答:当前版本,激活驭龙皮肤后,大招前后孙悟空造型特效会有区别。
另外,孙悟空目前必杀的机制和表现都并非最终版本,后续肯定会迭代。我不太能接受大男主的必杀表现力,拼不过三牛开泰。
3.19.5现在的剧情太简单了,后续主线剧情会扩展的更深吗?
答:一定会。我们希望能讲好一个故事,用一种巧妙的方式。
3.19.6为什么不能有公会战?
答:拿过往游戏举例。首先把那些需要大家同时在线一起玩的公会战排除掉,太肝。
一种是合作。如公主链接合作打BOSS,剑与远征铺路打BOSS等;
一种是离线打机器人。如部落冲突、皇室战争等。
共同的特征是,活动期间,每天都要肝,很累。不肝,就容易被踢出公会。
我们想做休闲一点的游戏。
3.19.7怎么把“抢桃”和“塔防”这两个截然不同的玩法,塞到一个游戏?

3.19.8抢桃玩法重启测试的定向邀请,具体是怎么邀请?
答:首先,重启测试需要限量的原因是我们需要筛选出核心用户,以确保数据的精准性。筛选规则跟塔防玩到多少级,充了多少钱没半毛钱关系,只评估对闹闹的热爱和对玩法的理解。
具体形式应该是在官网填写问卷筛选。但是会优先选择社区内已确认是核心用户的玩家,直接发放测试资格。
---3月11日重点解答问题汇总---
3.11.1招募卡池是认真的吗?每次都在保底。
答:在研究几款头部抽卡游戏(包括明日方舟)的抽卡体验后,我们对“招募”系统进行了较为充分的内部测试,决定修改如下:
1) 抽到传说英雄的综合概率由3%提升至3.35%;
2) 原50次保底修改为:第41~49次内必出,彻底告别第50次必出。
该功能已于今日更新,我自己在正式服抽了70余次,出了3个传说英雄,相比更新前的体验还不错。大家有兴趣可以回帖留言晒晒更新后的抽卡结果。
修改的原因在于我们游戏强调英雄搭配,比如传说孙悟空的阵容里缺少人参果王就会很难受,这跟一般抽卡类游戏(如明日方舟)只要抽到金卡就能变强的逻辑不太一样。因此,我希望能适当降低大家首张传说卡的获取难度。
3.11.2本次小青的素衣剑客皮肤已经无望肝到了,本次测试是否还有免费途径获取?
答:首先想对很爱抢桃玩法、但对塔防无感的闹闹老玩家说,真的不需要硬肝自己不喜欢的玩法,我能保证闹闹重启后,皮肤的获取难度一定会比之前极光运营时,更为良心,少肝少氪。一定要量化的话,可以基本保证不会超过本次测试获取皮肤的肝度和氪度。
本次测试预计总投放4款可继承类皮肤:
1) 小青-素衣剑客、牛魔王-雪顶桑拿:“闹闹春游季”活动产出。本次测试会有后续活动返场,可以保证只要愿意肝,就能免费获取;
2) 杨戬-天陨:“协作共斗”玩法产出。预计下版本更新。肝度高,但可以免费获取;
3) 孙悟空-驭龙:“邀请好友”系统产出。预计近期更新。若邀请真实玩家则肝度不算高,若自建小号肝度会比较高。
所有标注“可继承”的皮肤,在本次测试兑换后,均可在后续不删档测试同时继承到“抢桃”和“塔防”两个玩法。不删档测试时,使用相同游戏账号登录即可直接激活。
设计“可继承类皮肤”的目的:给喜欢塔防玩法的玩家,或同时喜欢塔防和抢桃玩法的老玩家,建立一个明确的目标和乐趣点。

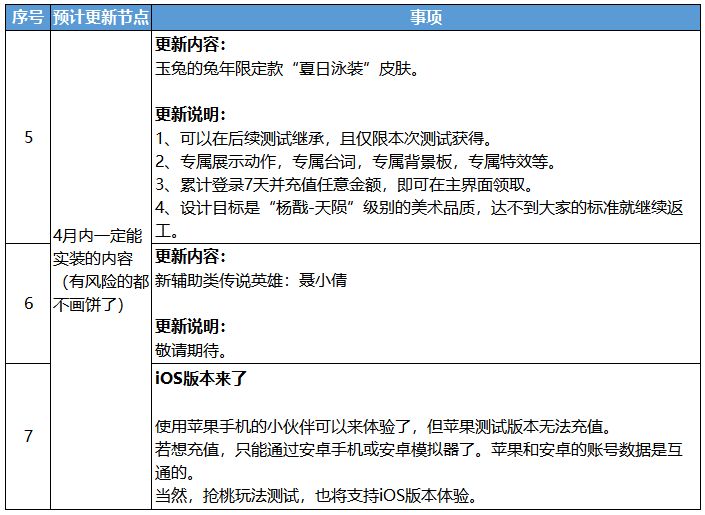
本次测试预计总投放1款绝版类皮肤:可以在后续测试继承,且仅限本次测试获得。
考虑到下一个重要测试节点应该在夏天,我们设计了一款玉兔的兔年限定款“夏日泳装”皮肤。专属展示动作,专属台词,专属背景板,专属特效等。当前制作进度约40%,预计4月内游戏内实装。
目标是“杨戬-天陨”级别的美术品质,达不到大家的标准就继续返工。累计登陆7天并充值任意金额即可领取。若准备参与闹闹后续的不删档测试,并对此皮肤有兴趣,建议入手一个,至少不要在不删档测试时骂官方坑就好。
3.11.3竞技场6000分以上没有机器人,导致拿不到7000分的终极奖励。
答:由于测试规模很小,目前1~3区真人匹配非常困难,4~6区其次。我们预计在第三个赛季优化竞技场机制,包括且不限于如下内容:
1) 全区服(1~6区)匹配,统一竞技场的开放时间;
2) 竞技场玩家等级统一,排除新老玩家等级带来的属性差异,但法宝和英雄的属性差异依然存在;
3) 优化匹配规则,以自身竞技场积分为基准进行匹配,优先匹配相近分段的对手。
3.11.4目前游戏玩法看起来偏重PVP,后续会以PVP为主,还是PVE为主?
答:从立项开始,这个答案就是明确的。
单人挑战是塔防游戏的灵魂。后续我们的玩法开发,大部分都会围绕单人挑战进行。包括单人长肉鸽玩法、久被诟病的主线不同难度的复制粘贴问题、挑战本乐趣不够的问题等。
合作挑战是良性社交的载体。“协作共斗”玩法已设计多个主题副本,预计在接下来1~2个月内陆续更新,下版本先更新平顶山副本,共斗金角银角。我们基本不会考虑以公会为单位的对抗性玩法。对了,公会可能也考虑不再推出,而是类似微信群形式的兴趣小组。
这次镜像玩法的设计失误(详见下文的3月2日部分),让很多玩家误以为我们在强调PVP。我们会保留骰子战争(Random Rice)传承下来的经典竞技模式,但一定会让竞技更轻量化,以达到我们期望的可闲可肝的设计初衷。
3.11.5本次测试同一账号在不同区服的充值,不删档测试返还的规则是什么?
答:不删档测试开启后,使用同一账号登陆游戏,将获得账号充值的总额度进行返还。“塔防”和“抢桃”,是同一个游戏的两个玩法,游戏内的货币是通用的。
3.11.6同一账号,在一个区换了素衣剑客皮肤,另一个区换了雪顶桑拿皮肤,不删档测试会一并返还吗?
答:会的。这是来自官方善意设置的漏洞,这么操作不会有负面影响。
3.11.7当前反馈频繁的战斗内相关问题汇总
1)竞技场不出怪然后突然失败:某些英雄技能bug导致对战双方数据不同步,已经修复。后续新英雄上线前会充分测试,提前解决不同步问题。
2)游戏卡顿:今天更新已优化7个孙悟空buff和伤害位置计算导致的卡顿。将持续排查其它原因导致的卡顿。
3)竞技场连接失败:今天更新已基本修复匹配对手前后的连接失败问题。但某些机型(如vivo-X50)仍存在该BUG,当前已定位到问题,但原因还在排查中。
4)关卡结算时突然提示断线重连:已经有解决方案,将在下次全包更新时优化完成。
5)快速连续点击游戏界面时,出现“数据发生错误”的报错信息:今天更新已修复。
6)竞技场概率出现“无效玩家状态”的报错信息:今天更新已修复。
3.11.8送孙悟空手办的活动什么时候出?
答:已出炉的活动:【闹闹留言板】给官方提建议,得“孙悟空”限定手办!
后续还会推新活动,请大家关注游戏内、TAPTAP或官方Q群后续公告。
3.11.9官方要转头多少次,还假装视而不见我的请求;官方要长几双耳朵,才能听见闹一的哭泣;还要牺牲多少仙桃,官方才知道太多人已经离去?
答:在QQ群看到这条留言,有点感触,也是我产生“要不更新一下答玩家问”念头的原因。我知道很多闹闹的老玩家都在苦苦等待“抢桃”玩法的重启测试。
目前能基本确保测试在暑假档的唯一做法是,砍掉付费部分的开发内容,仅做基于公平竞技的英雄强度测试。即删档且不开充值。我们预计将采用这种做法,测试周期预计一个月左右。
主要制作内容会包含以下几个部分:
1) 战斗模块:预计20位以上现有英雄的技能机制会更新,并新增1~2个新英雄,目标是更耐玩。对于技能机制的调整,我们是认真且谨慎的,不用担心官方乱来的问题。我们会至少提前一个月开启对老玩家的定向招募,招募的官网也会同步预先公示所有本次测试会出现的英雄,涉及调整的技能我们会标注出来,对于玩家困惑的技能修改我们会进行解答。同时单局时长会考虑适当缩短,使整体玩法流程更加紧张、刺激。
2) 交互模块:匹配机制优化,降低故意掉分、刷分的概率。举报与惩罚机制也将持续完善。
3) 养成模块:本次测试仅开放法宝和法宝共鸣,并调整法宝相关数值。仙灵和飞行器还未最终决定是否删除,即使后续开放,也只会保留极低数值,来保证基本公平的竞技环境。所有养成材料都可以免费肝到,非常确认。
4) 商业模块:会重新开发一个排位赛的战令系统,测试期间可以免费激活。做法参考塔防玩法的竞技场。
5) 登陆模块:会删除腾讯账号体系相关的内容,包括登录、付费、好友、组队、匹配、分享、社区等。再接入蓝港账号体系重做以上模块,这部分也是比较费时的。
假定暑假档未能测试,那一定是战斗模块还未最终调试到可以面向老玩家测试的程度。这个概率应该低于20%。
最后再次辟谣:重启测试需要限量的原因是我们需要筛选出核心用户,以确保数据的精准性。筛选规则跟在塔防玩法玩到多少级、充多少钱没半毛线关系,只评估对闹闹的热爱和对玩法的理解。
---3月2日重点解答问题汇总---
3.2.1“七十二变”代表的”塔防“玩法,和原来的”抢桃“玩法,还是同一个游戏吗?
答:一个游戏的两个玩法。想想闹闹以前上线过的塔防玩法。

话痨版请参阅“”第二封信“的”“惯例最后放给老玩家的彩蛋”部分
TapTap
大家好,我是闹闹项目的制作人兼扛锅人,名字不重要,继续暂定代号S。不觉间,新玩法七十二变已...

https://www.taptap.cn/moment/378222493959195127
3.2.2可继承皮肤【小青-素衣剑客】在“塔防”和“抢桃”模式中是共享的吗?
答:所有标注“可继承”的皮肤,在本次测试兑换后,均可在后续不删档测试同时继承到“抢桃”和“塔防”两个玩法。不删档测试时,使用相同游戏账号登录即可直接激活。
本次测试还将放出一款“可继承”、且仅限本次测试获得的“绝版”兔年限定皮肤。预期在“杨戬-天陨“级别的美术品质,达不到标准就继续返工。预计4月内推出,累计登录7天并充值任意金额即可领取。有兴趣的小伙伴请继续关注后续动态。
3.2.3本次测试在哪下载?只有安卓能玩吗?iOS什么时候开?
答:加入官方QQ群,在群文件中下载"闹闹天宫:七十二变.apk" 。本次测试目前仅开放了安卓版本,iOS版测试的具体开放时间请关注官方消息。
欢迎加群了解最新信息:
官方1群:994015254
官方2群:641168782
3.2.4当前反馈频繁并正在修复的战斗内相关问题汇总
答:已知较严重问题汇总
1) 关卡结算时突然提示断线重连:当前机制设定很有问题。断线重连后,关卡战斗信息会丢失但是战斗仍在继续,打完结算时才提示网络断开。我也深受其害,吐槽技术团队多次。正在作为第一优先级修改;
2) 战斗中卡顿:多种原因可能导致该问题,如怪物很多占用手机资源、竞技场网络连接问题、技能特效bug等。均在逐一排查确认;
3) 竞技场匹配成功但提示连接失败无法进入:在匹配和进入对战过程中有步骤报错导致的问题。已修复,预计3月3日更新;
4) 竞技场对方不出怪然后莫名失败:某些英雄技能bug导致对战双方数据不同步。正在逐一排查英雄技能,最迟下周更新修复;
5) 重进战斗后怪堆叠在一起:原因已经查明,因涉及游戏底层代码修改且不太影响整体游戏体验,我们会在下次全包更新时一并修复。
欢迎大家遇到任何游戏问题时,通过Q群管理人员向我们反馈。后续我们也将在TapTap放出专帖,记录BUG的修复进度。
3.2.5为什么某些玩家频繁使用作弊手段通关副本,官方却迟迟不做处理?
答:当一些玩家(包括我自己)还在花精力疯狂死磕某个关卡,却发现等级比你低、入坑比你晚、氪得还比你少10倍的人,竟然可以所有副本通关了,并宣称靠实力通关,什么心情?!
关键在于这还是一个早已发现的漏洞,官方并没有妥善处理,持续纵容某些玩家利用漏洞获利,让付出更多精力与心血的正常玩家感到心寒。我们为自己的行为感到羞耻。
接下来,我代表官方,一定严厉打击任何作弊行为,维护干净、公平的游戏环境。我们会对作弊用户采取包括封号、清除违规数据等措施,严重/屡次违规者将进行永久封禁。请大家共同监督,可通过联系Q群管理人员,举报违规行为及用户。
3.2.6游戏里会不会有“内部号”、“福利号”或“托”?
答:“内部号”、“福利号”或“托”,没有哪个公司愿意承认存在这个群体,但这是行业普遍现象。不过,我可以向大家承诺,闹闹现在以及将来都不会有“内部号”、“福利号”或“托”。我们的第一身份永远是玩家。自己开发的游戏,随便发发福利,不真金实银以玩家的视角去玩,能做出好游戏吗?
我在内部严厉禁止任何形式的福利,这是红线,一经查证,立刻开除。欢迎大家的监督!
3.2.7镜像模式还挺好玩的,但太肝。随着后续玩法越来越多,会不会越来越肝?
答:首先抱歉,镜像玩法我们预测失误了。这个玩法非常拼玩家对英雄的理解,刚入坑的新玩家,每轮想2/3胜都很难,但老玩家每轮7/8胜也并非难事。加上每轮给的宝箱奖励比较丰厚,活动期间可以花钻石重置14次,会玩的玩家就会很肝,不会玩的玩家就很没有游戏体验。
我们原本预期的活动体验是,休闲玩家,花20%的时间,就能获得80%的奖励;爆肝玩家,花80%的时间,能发现更好的游戏乐趣。然而很显然实际情况不是这样,这违背了我们想让大家轻松玩游戏的初衷。我们会反思。
已在开发中的两个常驻玩法,“合作闯关”虽然竞品已比较常见,但我们肯定会推陈出新。而“单人长肉鸽”则是非常创新的玩法。这两个玩法的单局时长都不短,基于镜像模式的反思,因此我们会重点考虑扫荡等一键快速获取绝大部分奖励的设定。
可闲可肝,是后续玩法的唯一设计标准。肝,需要以好玩为前提;闲,需要快速拿到奖励。前年有段时间很忙,我只能两个游戏二选一时,我毫不犹豫就放弃了氪了超多、说自己休闲放置的挂机手游《剑与远征》,选择了根本不让我氪很多、真休闲、真好玩的挂机手游《明日方舟》。
3.2.8第二封信里预告的孙悟空手办是会卖吗?怎么获得?
答:全部都通过活动免费送给大家。不会有跟钱相关的活动。为回馈大家在测试期间付出的时间和情感,首批制作中的【孙悟空手办】,限量100个,将全部通过社区活动赠送。请大家关注游戏内、TAPTAP或官方Q群后续公告。


