【武将攻略】 新增武将 · SP关羽——“免死复活”的关圣帝君
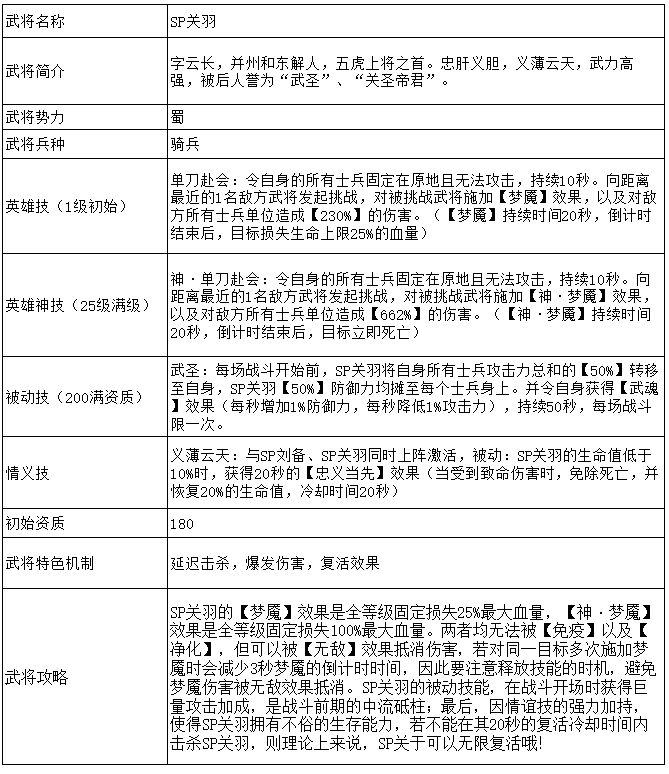
【SP关羽】-蜀-180资质

●武将介绍:字云长,并州和东解人,五虎上将之首。忠肝义胆,义薄云天,武力高强,被后人誉为“武圣”、“关圣帝君”。
●武将定位:延迟击杀,爆发伤害,复活效果
●武将攻略:SP关羽的[梦魇]效果是全等级固定损失25%最大血量,[神·梦魇]效果是全等级固定损失100%最大血量。两者均无法被[免疫]以及[净化],但可以被[无敌]效果抵消伤害,若对同一目标多次施加梦魇时会减少3秒梦魇的倒计时时间,因此要注意释放技能的时机,避免梦魇伤害被无敌效果抵消。SP关羽的被动技能,在战斗开场时获得巨量攻击加成,是战斗前期的中流破柱;最后,因情谊技的强力加持,使得SP关羽拥有不俗的生存能力,若不能在其20秒的复活冷却时间内击杀SP关羽,则理论上来说,SP关羽可以无限复活哦!
●武将技能:





====武将更新====
====武将重做====
▼联系《攻城三国志》官方
🎈客服三三微信:hisukiii_
🎈更多资讯敬请关注公众号🔎攻城三国志


