【武将攻略】 新增武将 · SP刘备——策反敌军的乱世枭雄

【SP刘备】-蜀-160资质
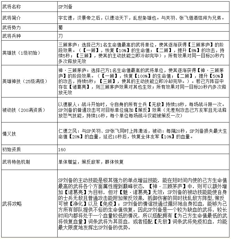
●武将介绍:字玄德,汉景帝之后,以德治天下,乱世枭雄也。与关羽、张飞借酒结拜为兄弟。
●武将定位:单体增益,群体加防,群体恢复
●武将攻略:SP刘备的主动技能是极其强力的单点增益技能,能在短时间内使的己方生命值最高的武将各个方面属性提到巅峰状态,[神·三顾茅庐]中,则可以额外增加[诸葛亮]为目标,但对[魅·诸葛亮]无效,SP刘备的被动技能能使自身的士兵无敌且普通攻击能附加策反效果,抵御伤害的同时扰乱敌方阵型,策反可被[净化]以及[免疫];SP刘备的情谊技通过循环地自身扣血,能够为己方所有部队提供不俗的生命值恢复。因此SP刘备是一个较为缺血的武将,较长时间内都将处于一个血量较低的情况,所以搭配拥有[为己方生命值最低的武将恢复血量]词条武将为其回血,或者搭配[无敌]词条武将免疫扣血,均能最大限度地发挥出SP刘备的优势。
●武将技能:

====武将更新====
====武将重做====
▼联系《攻城三国志》官方
🎈客服三三微信:hisukiii_
🎈更多资讯敬请关注公众号🔎攻城三国志


