远征改版简介及攻略-转自s45尚能饭否
转自玩家s45-尚能饭否,感谢该玩家


远征迎来了新一轮改版,最重要的更新机制就是增加了每一关的词条。有了词条后的远征比起魔宫来说难度不相上下,相比于魔宫的词条-圣物机制,远征更考验自身卡池深度。
远征是一个使用原生卡牌和符文进行攻略的模式,玩家的契约和装备在本模式是无效的。旧版远征用先锋阵列+手牌陷阱+百分比扣血即可保底77层+,新版远征在词条的加成下,对百分比打脸这一手段有了相当规模的制衡。不再是无脑的百分比扣血一波流,更多的是考验玩家针对各种词条的应对能力。(手牌陷阱:敌方所有以摸牌以外的方式进入等待区的卡牌,有概率进入墓地或者流放区。)
这里主要说一下新增最重要的部分:词条。
词条主要分为以下类型:防御强化类、防御反击类、限制削弱类。


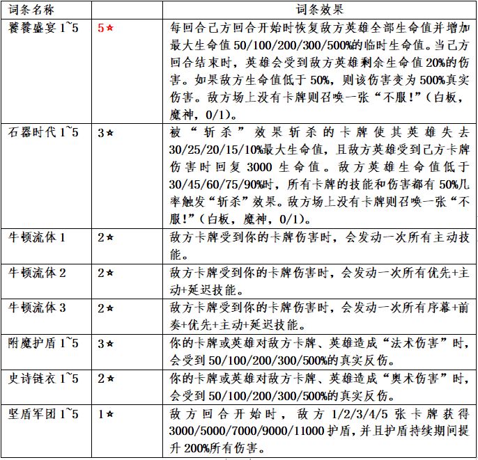
强化类(⭐的多少代表威胁程度):

从词条威胁度可以看出,不同的词条效果对玩家卡组的影响不同。⭐数量越少威胁程度越小。其中,大多数词条对玩家卡组影响都不是很大,比如给敌方卡牌增加攻击、增加生命、增加护盾等效果基本上没有影响,毕竟现在的卡组环境并不是一个比拼二维的环境。标红的4⭐和5⭐词条威胁最大,是因为存在一定的秒杀机制,必须有所防范。
给敌方卡牌增加无敌效果的两种词条影响一般,只要是延迟生效的无敌效果均可以用先锋阵列+拉卡+手牌陷阱+百分比扣血的思路打。
极限穿刺词条存在时,思路由原先的打脸转变为全灭,思路为先锋阵列+手牌陷阱+阻止敌方墓地遗志(水晶女皇、塔罗命运之轮)。
至尊领袖词条存在时,有两种思路。第一种为常规思路,由于敌方英雄免疫伤害,因此使用先锋阵列+手牌陷阱进行杀卡,再配合水晶女皇来阻止敌方墓地遗志。第二种思路为利用在敌方场上召唤内鬼卡牌来骗出“领袖效果”,再杀死内鬼卡牌进行打脸。但由于层数高了之后,词条等级也会随之提高,这样的效果容易翻车,因此主要推荐第一条的全灭思路。
疯狂激素、力量军团、生命军团三个词条均不影响打脸思路,威胁性较低,不做赘述。


防御反击类:

饕餮盛宴词条是本次远征更新的一个重要秒杀词条。回满血之后增加临时生命值,然后再以20%的数值扣己方血量,在50层左右,敌方英雄血量在11w左右,饕餮盛宴4级一回合扣血的量能达到8w+,瞬间秒杀己方英雄。应对的方法有两个思路:一是在第一回合打完脸之后限制敌方英雄的回复,如魔幻天尊、嫉恨女神、血色玫瑰、塔罗魔术师等,实测中临时生命值也是能够减少的;二是增加铁壁卡和否决卡的数量,如否决污神等。
石器时代词条的斩杀效果并不难应对,手牌陷阱可以让敌方卡牌不上场,也吃不到斩杀效果。但是类似于涓流的英雄回复效果会导致己方打脸受到阻碍。应对思路同样是限制敌方英雄的回复能力,如魔幻天尊、嫉恨女神、血色玫瑰、塔罗魔术师等。
牛顿流体、史诗链衣和坚盾军团词条并不能限制手牌陷阱流派,因此不多做赘述。
附魔护盾词条会让打脸效果反弹,同时真实伤害无法被铁壁技能减免,因此需要守护卡,如孝之毒魔将等。


限制削弱类:

空间奥术指的是号角、轮换、同调类效果。
次元法术指的是星云锁链、先锋阵列、复活、分题步韵、圣别、薄葬类效果。
禁止通行词条本身并不强力,主要是限制了拉卡的能力,但是配合其他技能,容易让玩家的卡组直接被秒杀,比如禁止通行词条+饕餮盛宴词条,在己方铁壁或者否决卡还没有上场的时候即被敌方秒杀。应对方式是:卡组中携带急护卡牌和0CD卡牌备用,专门针对这一类词条。
加重战靴主打的是针对技能次数,新版远征的玩家专有技能次数为1000,在5级加重战靴面前只能释放50次空间和次元法术。而每张卡都会带有一个或多个次元技能和空间技能,威胁巨大,一不注意就容易消耗掉所有技能次数,导致卡牌上卡节奏断档。应对方式:加快节奏,用手牌陷阱卡牌快速胜利。
高级激光栅栏词条每次发动扣12000点真实伤害,会让玩家在开局拉卡铺场的时候就暴毙失败。应对的思路是利用守护卡反复上场来解决,如孝之毒魔将、一月的荣光(未突破或突破二阶以上)、魔镜穿梭-弗兰肯斯坦(下下位替代)、王之守护-玄武(下下下位替代)等。
资源紧缺、法术失衡、库存紧张、畏手畏脚词条对玩家卡组影响不大,不做赘述。
综上,新版远征推荐卡牌如下:
神族卡必备污淤中的神明(四技能带否决最好)和魔幻天尊(镜像最好),可以选带恶魔之果(白板即可),至于赫拉、天使、司令和湿婆看自己的能力。神明作为第一代先锋阵列神族基本人手一只,带否决来防止暴毙。魔幻天尊减少敌方回复的效果很好用。
魔族卡没有必带的卡牌,根据自身情况携带即可。如果后续版本开放携带4星卡的话,集-蓝月繁星可以带一手,作为先锋阵列+铁壁卡使用。
王国卡必备知识女神、守护者白羊座(有四技能最好)、周年之耀(有魔术礼帽最好)以及自带先锋阵列的卡牌。白羊座的急护+否决可以防止暴毙,周年之耀的分题步韵效果可以配合恶魔之果的先机拉卡打出杀卡效果。
森林卡必备春樱女神、塔罗·恶魔(可以带2个)、尘世幻龙/上元佳人、盖亚、塔罗·命运之轮。春樱女神保证启动拉卡、上元佳人或者尘世幻龙负责手牌陷阱杀卡和打脸。塔罗恶魔的急护+否决,盖亚的急护+铁壁可以防止暴毙,塔罗·命运之轮可以阻止敌方墓地卡牌发动“遗志”类技能反复横跳。
蛮荒卡必备孝之毒魔将、一月的荣光(未突破或者突破二阶及以上)和水晶女皇,可以选带突破二阶八月的音符、塔罗魔术师、迪尔姆德·界、仁之烈火以及各种先锋阵列卡。孝之毒魔将与一月的荣光的司命+守护/同调技能可以很好的抗住敌方打脸,水晶女皇可以阻止敌方墓地卡牌发动“遗志”类技能反复横跳。突破二阶的八月的音符有着急护+召唤的技能搭配,能够防止暴毙,塔罗魔术师可以抑制敌方英雄回复,迪尔姆德界和仁之烈火可以配合手牌陷阱类技能。
地狱卡必备达姆拜尔(有四技能最好)、次元女神、西王母,可以选带二月的夜宴、血色之恋、鬼神童子、塔罗倒吊人、明月喵娘以及先锋阵列卡牌等。达姆拜尔可以配合手牌陷阱流派,次元女神有百分比扣血,西王母的急护+召唤可以抵挡敌方打脸。选带的卡牌中,二月的夜宴可以干扰敌方铺场,血色之恋的召唤物可以抑制敌方英雄回复,鬼神童子有急护拉卡和遗志归魂的续航,倒吊人有急护+司命干扰敌方卡牌,明月猫娘可以在敌方场上召唤卡牌限制铺场。
PS:远征的思路主要为抗住敌方打脸,然后反手用手牌陷阱杀卡或者打脸。

