【枪火入门】枪火重生太难太劝退?开始游戏前先看看这些!
2023/05/011320 浏览玩法攻略

枪火问题咱都管,出了啥事儿找小站。之前有玩家反应枪火重生前期太难了,不得不承认啊,确实有点,尤其是在前期没有局外加点、没有弄懂游戏机制的情况下,冒然开局很容易各种花式暴毙。我和朋友从零开始双人普通,一局要跪个十几次,好久才通关,属实有点消磨心力。所以开始游戏前,先给新人们一点建议和一些需要提前明确的游戏机制。
这里推荐萌新一进来还是先玩匹配对局,或者干脆找个小队一起玩,更有氛围是一方面,有了互扶之后游戏难度会下降不少,可以慢慢熟悉天赋、武器、秘卷这些组件,通关高难后的局外资源更多,天赋加点后慢慢地自己的伤害就跟上来了。等到开放了轮回模式,加入灵佑之后,游戏的乐趣还会有一个巨大的提升。
关卡难度上,毫无疑问是按普通、精英、噩梦这个顺序递增的,但轮回模式却并不能说比前置难度噩梦高,应该说是因为可以自由选择“怪奇梦境”,以及“灵佑”的存在,整体难度反而有所降低——构筑更完善、更易成型,玩起来也更加爽快。等回过头来再进行“噩梦”对局,就会发现不愧是“噩梦”难度,再胡的构筑碰到某些事件、怪物,也会饮恨扑街。
那关于正式游戏当中,又有哪些内容需要了解需要提前注意呢?我总结了以下几点,老玩家也可以看看,这些游戏机制或者细节,你又是否知道。
一、武器的各种属性与词条
除了在游戏中拾取武器时,可以看到武器的特性和一些参数,还可以利用首页图鉴了解更详细的武器信息。

基础伤害:单次射击的总伤害,武器伤害加成效果是基于这个“基础伤害”进行计算的。一般散弹武器的基础伤害,在实际游戏中会显示的是所有弹道命中后的伤害,并不是图鉴里标注的那一点点数值,这里需要额外关注。同时,还有个特例,虽然“震山镈”单次射击会发射3枚炮弹,但无论是游戏内还是图鉴中的基础伤害都仅计算一个弹道。
爆炸范围数值越大武器射弹的有效爆炸范围越大。爆炸会被墙体遮挡。
暴击倍率就是触发暴击时伤害加成的倍数。枪火里暴击的机制很有意思,我们先按下不表,等会再说。
射击速度自然是数值越大,倾泻子弹的速度越快。虽然近战武器没有射击速度,但依旧可以根据“百秒发射量”计算攻击频率。
弹夹容量、换弹时间和其他射击游戏一样,对应武器的子弹容量和换弹速度。
元素异常几率就是每发子弹触发元素异常的几率,是枪火中所有武器都有的特殊数值。即使这些武器本身没有元素伤害,但仍有几率伴生“将武器伤害转换成XX元素伤害”的铭刻词条,这时隐藏的元素异常几率就会生效。

其他还有些枪械数值如精准度和稳定性,有时也让人分不清楚。精准度可以对应子弹散布和偏向,精准度越高子弹散布和偏向越小,稳定性可以对应后座力,稳定性越高枪械后坐力越小。这两个数值越高,控枪越容易。

武器特性和专属铭刻也需要大家亲自游玩体验实战效果。比如最经典的“M16-铁骑”步枪,看似平平无奇,但三连发第三发必定暴击的特性你知道吗?搭配三连发全部暴击后短时间所有射弹必定暴击的专属铭刻,铁骑也能一跃成为大杀器。
以上这些都需要花时间了解,具体问题具体考量,什么时候带什么武器。
二、双子铭刻
游戏对局中,除了初始武器“熔炉”,玩家最多可以携带2把武器。武器可以在铁匠处进行额外的蚀刻,为武器附加“双子铭刻”。当两把武器的双子铭刻词条一致时,可以激活词条中的加成效果。

当正副手武器的双子铭刻词条相同时即可触发词条效果。现有双子铭刻词条如下:
1.元素:两把武器共享元素克制,且有几率附加另一把武器的元素异常;
2.孢子:命中敌人时会留下孢子,数量等于命中的弹道数加上另一把武器的弹道数。当孢子层数达到30时,会对目标造成武器伤害;
3.弹夹:两把武器的弹夹容量等于两者弹夹容量之和,且射击速度增加25%;
4.暴击:两把武器共享暴击倍率加成,但稳定性下降50%。
三、关于暴击和幸运一击
《枪火重生》中的暴击非常特殊,与其他游戏中“一定几率发生的伤害加成效果”这种定义不同,枪火中的暴击必须要攻击命中敌人弱点才会触发。不同敌人弱点的部位也会有所不同,主要还是集中在头部。暴击伤害的倍率则取决于手中武器暴击倍率的数值,伤害算法就是基础伤害*暴击倍率,触发暴击时,伤害段数显示为黄色。
当然,你也可以通过某些手段避免手残,如通过“绝地反击”“以暴制暴”来获得“暴击几率”,这样即使没攻击怪物弱点,也有一定概率触发暴击。

“幸运一击”则更像传统定义的“暴击”,是“一定几率发生的伤害加成效果”,只不过伤害倍率的算法有些特殊。

幸运一击的基础触发几率为0,通过组件(如“无情打击”“江湖把戏”)最高可提升至300%。不同触发几率的幸运一击会基于暴击后的武器伤害附加不同倍数的伤害。加成如下:
0~100%几率幸运一击,+1X伤害倍数(即2X伤害倍数),伤害段数显示为橙色;
101%~200%几率幸运一击,+2X伤害倍数(即3X伤害倍数),伤害段数显示为粉紫色;
201%~300%几率幸运一击,+3X伤害倍数(即4X伤害倍数),伤害段数显示为红色;
伤害算法为基础伤害(*暴击倍率)*幸运一击伤害倍数。
四、元素机制
是游戏中非常有趣的一种机制,也可能是最复杂的机制。前面有提到一点,这里将更加详细地介绍元素机制,主要可以分为三部分。1.元素伤害:

枪火中共有三种元素:火焰[火] 腐蚀[毒] 雷电[雷],部分武器和英雄技能带有元素属性,造成的伤害就是相应元素伤害。这些伤害对敌方不同的防御体系有不同的伤害效果,即“元素克制”。
火对生命[红血]、毒对护甲[黄血]、雷对护盾[蓝血],有1.5倍的伤害加成。当属性伤害未对防御体系产生克制时,伤害效果会削减,造成0.75倍的伤害系数。
可以通过“共享元素”双子铭刻实现元素伤害叠加。如正手极光之蛊[毒],副手摧妖[火],极光之蛊射击时就可以同时造成[火][毒]两种元素克制,同时对生命、护甲造成1.5倍伤害,对护盾仍造成0.75倍伤害。

2.元素异常

所有元素伤害都有一定几率触发元素异常,一般武器元素异常几率会标明,英雄技能元素异常几率则是一个隐藏值。可以通过某些方法如秘卷天赋等提高元素异常几率。三种基础元素异常效果如下:
火焰[火]-燃烧:造成一段时间持续伤害,该伤害大小仅基于触发“燃烧”异常的伤害数值。
腐蚀[毒]-腐化:造成一段时间减速效果。
雷电[雷]-电击:对目标周围造成小范围伤害,与燃烧一样仅基于触发元素异常的伤害数值。且“电击”会对目标叠加脆弱Debuff,此后受伤增加10%。

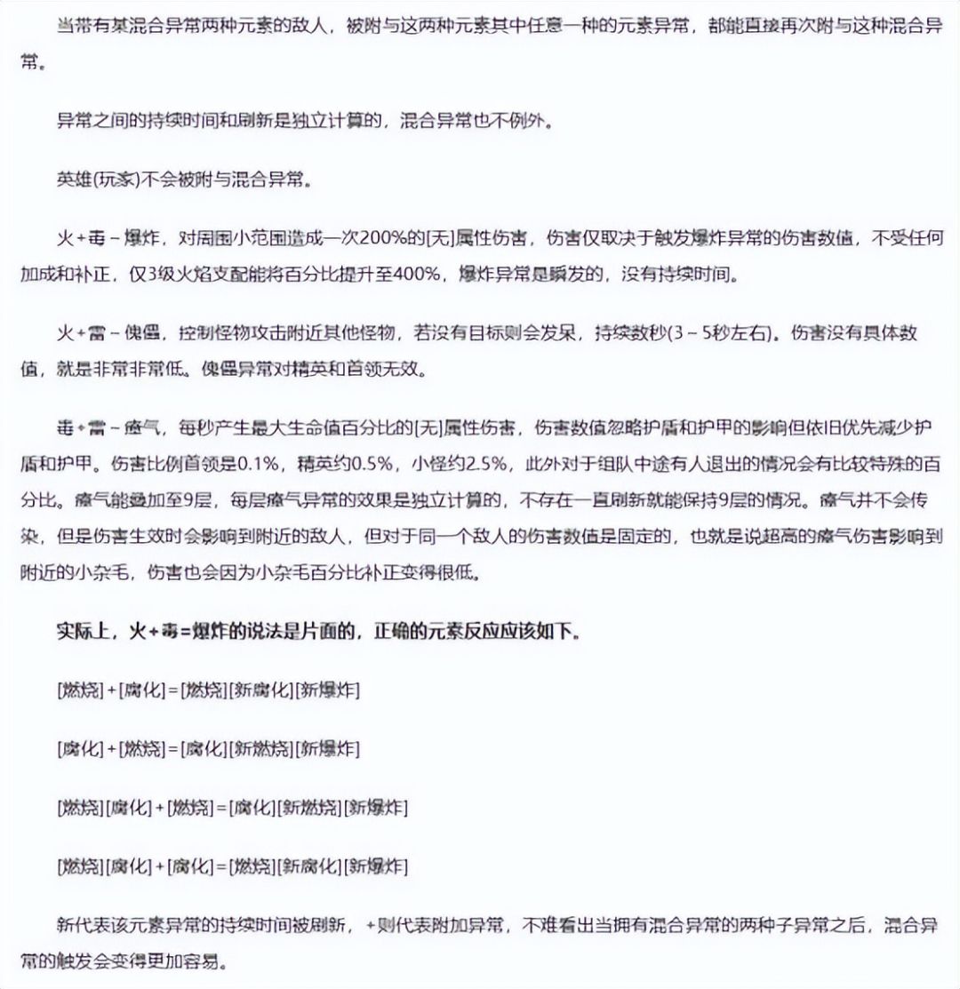
需要注意,火毒雷三种基础元素异常之间触发几率相互独立,持续时间和叠加刷新也是独立计算,引入元素混合异常后同样如此。
3.元素混合异常

结合以上内容,最后再来看最复杂的“元素混合异常”。
当敌方单位已携带一种元素异常期间,再次附加另一种元素异常时,就会生成一个新的元素混合异常。三种基础元素异常可以形成三种混合异常:
火+毒~爆炸异常:会造成一次小范围伤害,为触发爆炸异常伤害的3倍。
火+雷~傀儡异常:会控制怪物攻击附近其他怪物,持续数秒,对精英和首领怪物无效。
毒+雷~瘴气异常:会对怪物造成持续最大生命值伤害,该伤害不受元素克制影响。瘴气可以叠加,最多9层,每层独立计算。
另外,由于所有元素异常的持续时间、触发概率、叠加刷新都独立计算,实战中想要得到确切的混合异常概率非常困难,因为当敌方单位身上已有持续存在的单一元素异常后,再造成混合异常就要容易得多。我们不用去细算,粗浅地将正副手元素异常几率相加(而非相乘),把得到的数值当成触发混合异常的概率即可。


五、冷知识环节

最后还有一些容易忽略但实用性还不错的冷知识分享给大家:
1.孢子铭刻的孢子层数也属于“异常状态”,是可以被“清除异常状态”效果清零的。
2.当同时造成暴击和幸运一击时,总伤害数值显示的是幸运一击的颜色。
3.摧妖等近战武器以及无法暴击的武器无法蚀刻暴击双子铭刻。
4.端游在上次更新后,新增了换关自动卖出全部未拾取秘卷、武器的功能。打30分钟通关成就更容易了。
5.可以在设置中关闭“切换武器时切换初始武器”,这样滚轮换枪玩家就不会一不小心把“熔炉”小手枪切出来了。
6.不同武器有一些隐藏数值,如有效射程、稳定度、精准度,其中武器重量会影响玩家的移动速度。
7.还有最后一个,有用又没那么有用,我敢说没有多少枪火玩家知道——F10可以关闭游戏的全部HUD,享受纯净画面。在游戏录屏时能提供一种全新的展示方式。
暂时就想到这么多,大家还发现什么冷知识也欢迎分享一下。
其实每次内容发布后最开心的事儿就是看大家的评论,一起讨论游戏。也很开心看到一直有新鲜血液不断注入《枪火》这个游戏,未来,“补给站”也会更新更多适合新人玩家的内容!希望大家继续关注,一起讨论,发现乐趣,早日找到适合自己的一套玩法!

