家族小课堂:钻石不够用?教你分析资源使用性价比!
2023/11/232.1 万浏览贼有用攻略
《不朽家族》中,钻石是很重要的资源,许多玩家都会面对一个困境——在游戏中我们有许多消耗钻石的方式,哪一种才是最具性价比的方式?其实这个问题我们应该把他转换成:钻石怎么花,对战力的提升才最有效?
那么,要分析这个问题,我们首先得清楚一般来说我们会将钻石用在什么地方?当然大家最关心的可能还是不朽者怎么抽,抽哪些才是最好?别着急,我们一个个讲:
不朽者召唤

这恐怕是钻石花得最快的一种方式了,不朽者是我们中后期战力的重要组成部分。特别是一些体系的核心不朽者更是可以对战力造成质的提升。比如斯卡蒂对于冰寒(冰冻+寒冷)体系的提升就比单纯的数字高的多,同理还有露娜对于水愈体系。

同时,不朽者对战力的提升不止是在我们将不朽者编入队伍中时,图鉴以及不朽者共鸣也都可以带来相当可观的战力提升。很不巧的是,不管是通过不朽殿召唤不朽者、还是通过群星之轨来召唤不朽者,能够获得不朽者的品级始终是得看概率大神的发挥。因此建议大家在考虑将钻石投入不朽者召唤的时候要有一个明确的目标。

比如“我想要组成水愈体系”,那么我最优先的目标应当是通过“群星之轨”活动获取核心不朽者【露娜】,然后再通过通关荒野部落/荒古山脉时获取水系超凡不朽者的【流水之章】来抽取相应的体系队员。不过由于“群星之轨”每期出现的可以抽取的不朽者不同,还有着每天只能通关钻石抽20抽的限制,因此我们需要确保群星之轨开始前有20000钻石的储备,同时不要在剩余时间小于5天的时候开始抽,否则无法确保在活动结束之前可以抽到100抽保底获取当期UP不朽者(欧洲人请无视此条)。

另一方面【流水之章】(本文仅以水属性为例)是限时召唤,在通关荒野部落、荒古山脉会开放3天(72小时),由于开放时间有限,如果需要抽取水系不朽者,我们需要提前积累召唤水晶和钻石。召唤水晶可以在探索时获得,除此以外我们每天可以在集市以50钻石的价钱买2个(集市每天可以免费刷新一次,不要忘记了)。

除了上面说的两种召唤不朽者的方法以外,我们还有【不朽残篇】这个“青春版”的卡池,但是大家不要小看这个“残篇”。实际上它是我们获取精英不朽者及其碎影的主要来源,铸星等级高的精英不朽者效果甚至可以与超凡不朽者相媲美,而且也更早能够解锁铸星6级的全队光环效果。

更重要的是,我们在不朽残篇池子中可以很快地获取“普通”不朽者。别慌,我没疯……普通不朽者满星之后我们再抽到就可以获取“余烬”,余烬可以在觉醒商店可以换取100%获得各系随机超凡不朽者的道具,也可以换取万能碎影、召唤水晶,这个也是我们构建体系不朽者队伍可以考虑的途径喔!
庄园、召集石加速

庄园、召集石系统的加速功能同样是一个非常重要的功能,并且我们每天有一定的免费加速次数。这个相信不用我来推荐大家都会把免费次数用完,至于是否有必要购买加速则是我们需要分析的。在讨论是否值得购买之前我们需要明确一个事情:加速功能可以提供的是2小时的资源产出,以最便宜的首次加速价格算就是每小时100钻,这两小时的产出可能大家会觉得影响不大,但实际上随着商会会员等级的提高,每天可以购买加速的次数会增加(有免费加速),所以为了跟上大部队的战力进度,建议把加速次数都买完,这样对战力提升是最稳定的。当然,必须提醒大家的是:使用加速功能前请先保证你的庄园建筑已经升级到当前最大等级,以免亏损。下面我也整理了一些免费加速次数和购买加速次数的提升方式,供大家参考:

钓鱼
钓鱼也是《不朽家族》中战力提升的一个重要系统,体力每10分钟回复1点,也就是每天我们可以144点体力。我们可以在钓鱼商店中购买120点体力(相当于20个小时的体力)和一个【钓鱼任务刷新券】(钓鱼任务在不使用刷新券的情况下每天刷新一次),全部购买的话是600钻,在全部购买的情况下我们钓鱼的资源获取效率将变为接近200%。

体力对应的是鱼币的增长,而钓鱼任务的奖励则是我们升级钓具所需的道具“珍珠”的主要来源之一,更重要的是钓鱼任务是我们升级鱼缸的所需素材“鱼晶”的唯一免费获取方式(购买礼包不在讨论范围内)。

鱼可以提升队伍全体的各种属性,在后期一条鱼对战力的提升可以高达20k,另一方面收集各个钓鱼点的鱼类图鉴也可以带来战力上的提升。从提升效率的角度,用钻石购买体力和任务刷新券,是可以对钓鱼的体验带来很大提升的,而且钓鱼本身也能稳定提升战力。
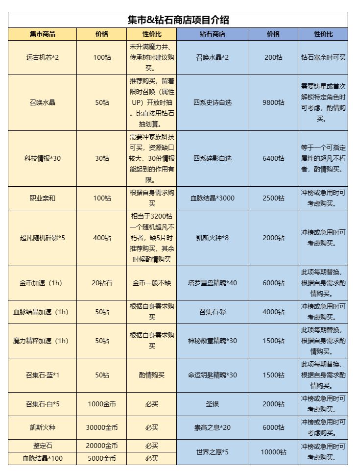
商店资源性价比推荐

除了上面这些以外,钻石还可以在每天的集市以及定期开放的钻石商店也有不少超值的项目。别的项目性价比我们或许还要分析,但集市中所有可以用金币购买的商品都可以无脑冲,尤其是凯斯火种、鉴定石这种稀缺的资源。第二,集市每次刷新大概率会出现50钻石1个的召唤水晶(2.5折),需要提升不朽者星级和抽取不朽者的玩家请注意积攒。第三,像远古机芯、魔力精粹加速、各类职业亲和的价格都不贵,但建议大家根据自己的需求购买,当然土豪无脑冲就行。最后需要提醒大家的是,商会等级达到白银会员1后集市每天可以免费刷新1次,可别忘了噢!

至于钻石商店里的商品就比集市里贵了不少,推荐大家量力而行。值得注意的是,这里可以以9800钻和6400钻的价格买到【四系史诗不朽者自选】和【四系碎影自选】,可以让大家自行选择一个超凡不朽者直接获取,当你的队伍还缺一个队员或是某个不朽者还差40片碎片铸星时可以考虑,但请务必注意可选择的角色范围,因为部分超凡不朽者是不可以从这个箱子中获取的。【四系碎影自选】可以让你直接获得指定属性的超凡不朽者碎影40片,在需要构建指定属性队伍时可以考虑购买。

感谢族长大人阅读到这里,我们后续还会带来更多《不朽家族》的心得与技巧,那么今天的分享就到这里,咱们下期再见!

