影之刃3-深渊论剑赛-第一弹
修改于2024/01/101006 浏览攻略心得
大家好,我是芸天,随着影之刃3即将迎来大版本更新换发生机,也正赶上新春即将到来,为奖励群员一年以来的辛苦努力,帮会内部举办了一场福利性质的娱乐比赛,比赛为会内1v1论剑赛,根据段位分组PK,准备了差不多2000的现金奖励,40余位参赛选手。接下来给大家介绍下比赛准备过程,其他想举办的帮会也可以参考下。希望大家共同创造开心积极的游戏环境!
当然最重要的是宣传下深渊帮会(深渊指名者231 / 深渊之铭17183 / 傲世唐门167包含三个会),欢迎大家加入我们。
此处再次感谢醉漾舟老板的奖金赞助支持,也感谢各位裁判组的辛苦努力
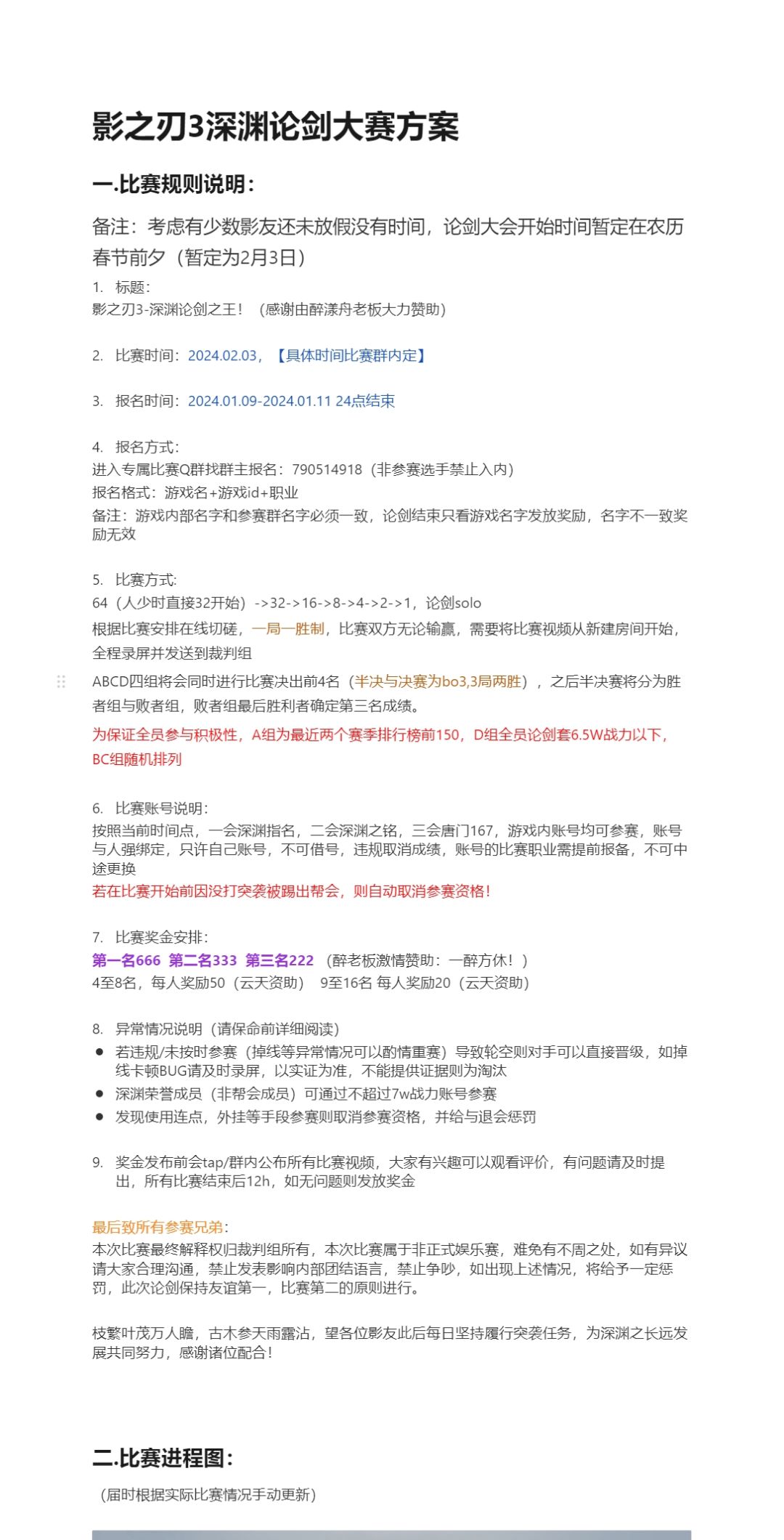
首先是比赛规则,本着尽量公平公正全员参与的心态,设计了如下内容

其次准备了宣传效果图,至少看起来不那么low
赛程实况对战:
随着战况更新,我会实时更新对战天梯图,6轮比赛决出总冠军(深渊第一高手)
邀请了总监,核烬,烤鱼,九幽等一众高手,加强下本次比赛含金量

为确保大家积极参与,高手和菜鸟单独分组,保证都有机会进入四强半决
封面宣传:
主题:
影境风丛云,一剑震江山;深渊论剑赛
赞助老板:醉漾舟
奖金:666 、333 、 222 、 50*5 、20*8
时间以及报名方式

规则效果图:
其实还是文档展示比较详细,因为线下比赛掣肘较多,而且影3没有专门的比赛服,连观战都没有,要靠线下录屏裁判

公布冠军时,给个中二的大图,这种的

然后,如何分配对手呢
首先选手进入Q群就算报名了,根据排行榜将强弱分配好租,然后大家借助抽顺序的应用抽取随机数字,抽到数字后进行排序,然后12 34 56 捉对厮杀
目前战况仍在继续,A组的高手们如何厮杀?,半决名额如何胜出?尽请等待第二弹。战地记者芸天此时冒着枪林弹雨在前线为您报道
加点私货,有兴趣的同学加帮会可以来帮会群,不加帮会可以去萌新交流群玩哈








