![[嗒啦啦2_累]](https://img-tc.tapimg.com/market/images/7bc63f2ddd8fef972ec60e42311e1cac.gif)
r6前瞻 屠苏&巨兽起源&武具附魔
修改于2024/01/152411 浏览酒馆闲聊
依旧是图片形式,各位同志将就着看吧,已经摆烂了![[嗒啦啦2_累]](https://img-tc.tapimg.com/market/images/7bc63f2ddd8fef972ec60e42311e1cac.gif)
![[嗒啦啦2_累]](https://img-tc.tapimg.com/market/images/7bc63f2ddd8fef972ec60e42311e1cac.gif)
体验下来最大的问题是:随机性过多。这不是好事,只能让我感到邂逅在走下坡路了。。。
前言:这次参与测试的大佬很多,相信很多问题都会得到反馈。只是希望官方可以重视反馈,不过邂逅产能毕竟一般,能端上来这么多东西已经不错了,别过于乐观。
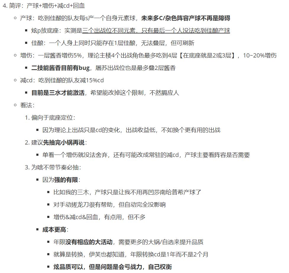
特别强调:屠苏的产球给队伍更迭带来了很大的变化,务必先把小锅干完,以后什么队伍说不准,等大佬作业。

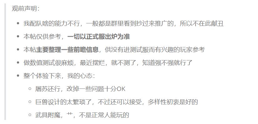
观前声明

屠苏背景

屠苏技能

我的废话

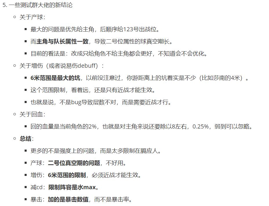
这两天,测试群大佬提出的问题汇总



强调一下这个

玩法说明

玩法说明-续

原初之龙本体技能

刻印副本

刻印-1

刻印-2

刻印-3

刻印-4

我的废话



武具附魔说明

我的废话


