金霄装备攻略
精华修改于2024/01/211.5 万浏览综合
本次测试人员:IE 、诠释了梦。
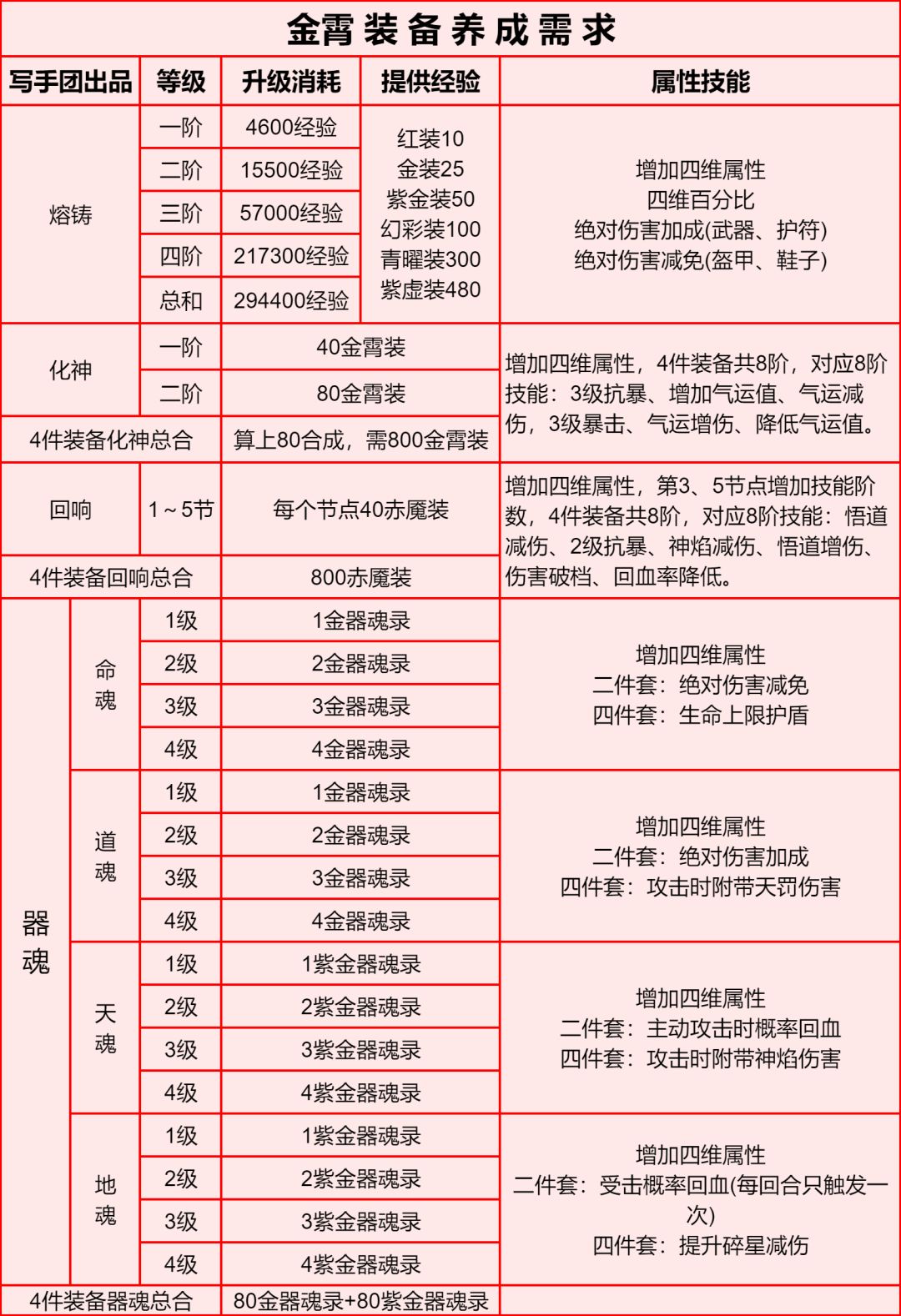
一、金霄装备养成需求

二、金霄装备技能简介
1.套装技能
一件套:全程战斗中, 装备单位+15%命中( 3级)、至尊增伤30%。
二件套:全程战斗中, 装备单位+15%闪避(3级)、至尊减伤30% 、暴击伤害减免提升50%。
三件套:全程过程中, 除自己外其他友方单位+7%闪避(3级); 佩戴单位绝对伤害减免40% 、造化减伤25%(3回合后减半)。
四件套:全程过程中, 除自己外其他友方单位+7%命中(3级);佩戴单位暴击伤害加成提升40%、造化增伤25%。
注:6套金霄装备能提供全体高达50%的3级闪避3级命中。
2.套装属性
一四件套:增加佩戴者5%造化增伤、20%绝对伤害加成、65%伤害加成。
二三件套:增加佩戴者5%造化减伤、20%绝对伤害减免、65%伤害减免。
注:套装属性可以叠加,上方的属性还要×2。
3.化神技能
技能总共8阶, 以满阶为例
单数阶主防御:<辉耀>:增益,抗暴(3级)提升30%、气运值提升100; <御阳>:增益,气运减伤提升20%。
双数阶主攻击:<纯阳>:增益,暴击(3级)提升30%、气运增伤提升20%;<破运>:减益,气运值降低20。
注:1.御阳需要单位处于控制状态不能出手才会触发。
2.气运增伤/减伤是新外层伤害加成/减免,气运值能影响气运增伤/减伤效果。
3.不同单位所提供的“破运”减益可以同时存在,相同单位重复提供的“破运”只会覆盖。
4.器魂技能
装备—件金霄装备则会使器魂技能发生改变, 具体变化如下表红色部分, 都是对原技能的加强。
器魂平均升级,金器魂升满后再给下个单位升,紫金器魂四件套3级后就可以给下个单位升。

5.总结
装备主要是属性提升,有打没有的优势很大;但属性大多是对投,等于互相抵消了,如果双方都有,对局跟以前没多大区别。
装备套装技能、套装属性、器魂技能所提供的属性、战力收益,约等于装备化神升1阶,大于装备化神升2阶,1阶后开多套无论虚战、实战都更高。
三、装备开箱
1.金霄
从上往下代表开启顺序,数字代表化神阶数,装备开启/升阶优先武器护符。
00
单双核11,多核000
1100
1111
1111+0000
1111*2
1111*2+0000
1111*3
1111*3+0000*3
之后就按核度顺序一路2222升过去,需要抢战力先手的,可以开6套0000。
2.赤魇
赤魇装备优先给金霄装备回响,武器、护符回响到5阶后给其他神仙佩戴,开启佩戴顺序同金霄。
3.紫虚
紫虚装备优先给赤魇装备回响,满回响后给其他单位佩戴,不要去熔铸。
4.青曜及以下
随便。

