新手攻略:爆战不死族全英雄图鉴
修改于2024/04/071.5 万浏览游戏攻略
玩游戏一个月,总遇到一些萌新问哪些英雄可以ban,哪些英雄进化保留,哪些技能好用,技能不认识抉择币用了也不知道选谁。为了让萌新可以快速了解职业技能,下面对英雄进行分类。也欢迎各位大佬互相讨论,耗时较长,不喜勿喷。内容较多,耐心观看。
割:-———分界线————
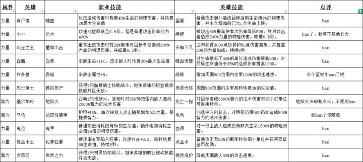
1、首先目前更新了70位英雄图鉴和3个隐藏英雄。主属性分为力量、敏捷、智力。当主属性为力量时,每点力量额外增加1点攻击力,当主属性为敏捷时,每点敏捷额外增加1.3点攻击力,当主属性为智力时,每点智力额外增加1点攻击力,法术伤害增加30%。
2、技能分两种:职业技能和英雄技能,职业技能进化可以选择是否保留,英雄技能进化不保留。但是第四次进化是为最终形态,可以选择不进化保留影响技能。不进化则只能升级属性,
3、根据技能效果可以区分为:倍攻:增加攻击伤害。攻击有几率造成更好伤害,更好打boss。群伤:增加范围伤害,可以更快升级打钱,防御:无敌减伤等。增益:杀敌增加属性、攻击,分身召唤、或直接加成百分比加属性。
4、技能总共4个职业技能,建议保留1个群伤,2个增伤,1个增益。增伤效果和增益为同一属性最好。
5、哪些英雄可以ban?单体攻击且增益较差,不好搭配的英雄。可根据自己喜好和禁用英雄点数选择。见图
6、进化保留哪些技能?绿色为可以留,红色为不仅留还很好用的,当然还要看你技能搭配,敏捷倍攻搭配智力伤害也高不到哪里去,判官可能战力上兆的也可能翻车。有图有真相。








