首页
排行榜
发现
云游戏
PC 游戏
动态
发布
论坛
TapTap 制造
聚光灯 GameJam
开发者中心
创作者中心
下载手机 APP
扫码下载
Android APK 下载
版本:v
App Store 下载
版本:v
下载 PC 版
Windows 版下载
版本:v
下载 TapTap
TapTap 手机 APP
扫码下载手机App
Android APK 下载
版本:v
App Store 下载
版本:v
TapTap PC 版
Windows 客户端下载
版本:v
神愿
关注
神愿
关注
【凝光测试】词缀介绍
暗狱咩咩
修改于
2024/07/05
293 浏览
攻略
勇者大大们偶哈哟
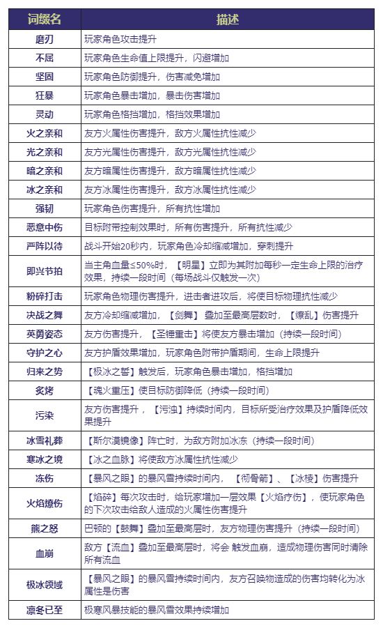
本次版本加入了词缀玩法,28条词缀现大公开啦!
ps:1.词缀是装备属性,每个装备只能有一条词缀哦;2.橙色装备开启掉落词缀。
相信大大们凭借机智与才华,能够让词缀发挥妙用。
关于愿宝的更多信息,请进官方Q群659754806了解(o´ω`o)ノ
划重点:测试期间只有加群才能获得礼包码哦(因为没做聊天系统!)
#攻略
#游戏讨论
#发现好游戏
1
2