新手快速升级☞从零到毕业全教程
投票修改于2024/12/104.4 万浏览攻略
攻略用途:
1.老带新直接甩给徒弟后睡觉去
2.新人不想麻烦师傅直接自己看
3.从零到毕业全解析
4.大佬养成计划


设置:回收设置里把回收💎,极品装备回收里1、2、3都选上


一、解锁彩蛋
- 名人堂➩最简单的一个彩蛋
- 喂食海鸥➩多次不成功可以之后在弄


二、重点:加新手群QQ群拜师
- 755299804➩在里面找个有名震八方的师傅
- 一定要自己先玩到20级以上在契约!
- 送的装备在设置→契约好友旁边了解详情领取



三、找到师傅拿完装备➩速升100级
拿到后第一时间去商城多买点免爆令牌!!!
去冰雪三,升到60级回城强化装备,在回冰雪三升到90级后去墓穴二升到100级


四、100级后回城去击杀万恶之源
- 进墓三地图就点Boss传送券,如果没有传送阵就用boss冷却券复活墓三的BOSS在回城重新进
- 装备:斩杀、充能鞋、复活戒指、格挡盾牌不带怒火怨灵
- 手法:手动去抵消血池后点击挂机
- 击杀后进去上方骷髅岛传送阵


五、击杀机械霸王龙解锁副本
卡自动释放技能:按住技能同时点击交流q群,返回即可
- 详细教学:挂掉回城后重新从万恶地图进
- 完整效果演示:


六、找师傅带轮副本爆装备
- 操作方法:进去后选择噩梦+是→后跟师傅说副本名称
- 注:击杀噩梦boss后小概率变为毁灭boss→掉落装备附魔券及王者之路券

后巷→噩梦暴君后别退
1.副本位置:
建议先熟悉后在找师傅带,方便速带
2.需要做的:
开低耗(3s后装备自动进背包)进副本保命,死了也别动,等自动回城拿装备
3.保命操作:
★普通本★
剑冢 不动
原始秘境 4秒放大
沙漠古迹 往左下冲刺别回头
尸王殿 别打小僵尸 别进隧道 躲毒 毒来开大
海底遗迹 往左下冲刺
冰封之地 不动
实验室 往左下走
废弃仓库 随便冲刺别踩易拉罐 4秒放大
★免伤本★
绝命后巷 进去站左上 小丑过来从底下走 砸地开大
哪吒 贴4个边跑 别走走过的路 被追上开大
龙龟 随便走别踩火
宝箱 站左上角
药尘 躲火
埃及遗迹 躲球 来风沙进棺材 boss过来开大


七、100级➩150级速升
- 某动精灵(这里不能细说)找师傅要或群里问
- 搜圣翼传说地下实验室➩(里面有注意事项及使用方法描述)
- 后续钓鱼、挂机章鱼、营地等等都需要这个➩必备
- 已更新:力荐!
- 1.死亡自动重返实验室
- 2.按键按照说明微调下
- 3.重点:一定要多买免爆令牌!!!
- 4.血量6、7万就可以站住,所以100级打完副本有绝影鞋就可以直接挂


八、140后加入小队开启积分玩法

- 积分获取:周一参加吃鸡选择红圈内人用十步一杀卡、营地进去开启尸潮等沦陷、竞猜、钓鱼、小队低保…
- 积分领取:
周日小队竞猜那里领取!!!! - 积分用途:优先换白虎宠物(8000积分)➨白虎与凤凰每月轮换一次
- 金龙每个月都可以换


九、准备觉醒
有白虎可以直接挂机森林四点击查看白虎挂机森林四打法
多挂提升必经之地☞前期充能、后期高词条
挂11个剑匣充能10解锁剑开天门(可配合移速套用剑来卡大部分副本)☞过觉醒必备
难点一:需手动,效率低,怪血厚,需大量时间
难点二:灵魂难获得,可挂机墓穴一,鞭尸高有开天万恶
充十顺序:剑匣→响指→冰剑>风火轮>龟盾
2.打副本及提升鞭尸
150级找师傅带免伤副本→爆带孔装备(极品身出孔必三孔、传奇鱼竿三孔去噩梦霸王龙地图钓鱼)
提升鞭尸:点击查看暴君打法☞出法宝附魔券

冒险王:击杀噩梦霸王龙后用某动精灵
3.打毁灭副本攒王者券及 龙二宝石★挂机万恶抽奖券:
点击查看万恶挂机打法☞每天爆289抽奖券,100次抽奖保底一个➕15券(勇士玩家无限➕16、无限材料、直接160级可参与团本、觉醒更轻松)
想速通就用积分刷新打,噩梦难度打过后概率出毁灭boss掉王者之路传送券券,只能自己打,大部分都可以移速套配合剑匣卡住
(1)冰鸟:移速套穿墙后到boss后面再穿进去(有冰层数可以踩冰等冰冻后在穿)穿过来后往通道里走激活boss放大招,等飞过去后穿上充十隐身衣踩冰等冰冻后出去再脱了隐身衣就好打了
(2)暴君:点击查看暴君打法
(3)海底遗迹:大招触发剑开后穿墙出图来到boss的围栏下面(离开点距离)等着即可,不会回血
(4)原始森林:跟boss垂直占位就不会扔🌲大招输出
(5)剑冢:点击查看剑冢彩蛋及打法
(6)博士:穿墙打,记得躲激光
(7)美杜莎:直接与她同方向垂直站位打,不会石化
(8)尸王殿:移速套右上角穿墙出去
(9)龙一龙二:
- 都可以用剑匣卡
- 点击查看击杀火蜘蛛触发龙一:受击出火蜘蛛、打死五只蜘蛛出龙一 →引怪到平台后换隐身衣靠大招刷个开天后站撸小怪出蜘蛛放开天、最后一只蜘蛛要在左侧T字路口击杀
- 点击查看龙一打法:让剑来去打boss拉仇恨 赞个开天后引个小怪过来后同时开天+大招
- 点击查看龙二打法:建议直接响指
4.宝石可相互合成!
5.觉醒通关条件:宝石加成很重要

王者之路全览
具体详情参考下方关卡描述,个人时间有限视频制作仓促,仅供参考

第一关:充十乌龟盾

回血套洗澡:回血等20s门开
思路:1.总血量越少越好,回血越高越好 2.堆免伤→龟盾专属宝石、万魂幡专属宝石等
项链:带回血宝石的海洋之心
站街轻松过:加血的装备随便重新弄一套带孔的不要强化!上回血宝石➩攻击装备上回血宝石
技能抵挡:中途可以穿插无敌技能去挡,例如大招、瞬息鞋、格挡盾、遗忘项链等

第二关:爆率800左右、97以上鞭尸

打🐷集50个徽章:鞭尸不能断
用轮子滑,通关后继续a🐷存个开天更好过第四关

第三关:移速套穿过碎石、别回头被门追到

移速闯关:移速套穿过去,不要被石门碰到


第四关:轮子真伤、开天越高越好、玄重尺!

🐢靠轮子+开天+玄重尺⇔🦍靠开天+大招+开天+玄重尺
ps:已更新!版本福利极好过!800勇士闭眼过1.乌龟血量削弱至2000万、轮子伤害根据攻击与暴伤,对风火轮要求大幅降低
2.王者券秘境每天送!不用刷毁灭凑券、大幅提高容错
3.玄重尺加强!对猩猩与乌龟有不俗的伤害,伤害受攻击与增伤影响
4.充十法老戒(每镶嵌一颗专属提升巨额增伤)
或
充十尸王戒(将暴击溢出转换为暴伤)
5.可以提前刷个狂风在进王者之路,开始前卡白虎咆哮
最新打法: 进去直接砸玄重尺换冰剑开大➕自动开天,然后滑乌龟,滑剩点血和猩猩一起a更好出开天。让开天➕玄重尺把猩猩乌龟一起打死!尺子搁10s可以捡一次接着砸


十、备注
1.风火轮:镶嵌专属真火宝石变真伤,镶嵌3颗伤害翻倍
2.剑匣:森林四、剑冢、世界boss概率掉150级金剑
3.毁灭boss:噩梦boss打死后小概率出毁灭。要自己打,掉落王者之路传送券及对应附魔券
4.附魔券:毁灭boss掉落,副本有对应部位掉落,使用提升1档附加属性(附魔)、十分之一提升2档(真魔)
5.龙二:每天必打boss 教程:龙二打法
6.玄重尺:镶嵌轻盈宝石后放出☞只要不拾取就在该地图增加攻速和移速(每镶嵌一颗为10%☞可叠加)
7.攻速切暴伤:效果为实时人物面板
(1)大招原理:攻速越高☞大招3s攻击的次数越多
龙龟可增长大招时间★提升很大
(2)攻速切暴伤的原理:利用攻速套增幅大招攻击次数☞切换暴伤套高面板输出
(3)+16:优先暴伤套四件+攻击的装备
8.手套使用方法:
(1)上上下下左右左右,2技能1技能,2技能1技能☞直接秒杀boss
(2)一天只能用2次,50%概率秒杀
(3)充能10一天2次,100%概率秒杀
(4)镶嵌专属宝石可以一天3次
9.觉醒后:
(1)穿戴八蛛魂骨烧🐍(可以顺便增加万魂幡属性)、抢🐙绝杀进化8次八蛛魂骨
(2)挂森林四或者手动高玩爆高档位装备
高玩森林四:
1.30积分召唤10只怪,打死100只固定出个保底猪,打死后保底7档装备(极品身9档)
2.高玩猪死之前低耗关了,背包里关自动拾取
3.等猪死后,在杀怪只捡自己想要的装备,捡到第一件‘极品‘词条装备就是9档保底(左侧出现极品身生效或打开背包查看)
(3)弄3特效套装有金龙
(4)爆伤套3孔装备镶嵌满宝石、暴伤攻击四件装备+16
(5)完成以上,成为大佬
(6)慢慢提升,开始养老
10.充能及转移:
(1)充能:装备充十质变 消耗材料备注里有图
(2)转移:一般把想要的属性放右边
11.帖子刚发时违规被封禁了很久,没有及时发现。有想问的可以评论区提出


双身


剑开天门


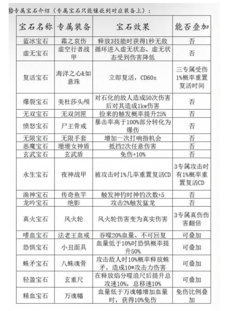
装备及对应专属宝石


装备充十效果


鞭尸百分百
冒险王:先把机械龙打死,然后某动精灵


装备档位


所有彩蛋


充能


充能15→20(材料为高档位装备)


魂环大全


额外加成


想氪金提升游戏体验可联系客服微信:zixun0626




![[表情_ohh]](https://img-tc.tapimg.com/market/images/7534bbf0cedbd72eca103f9156a84899.png)