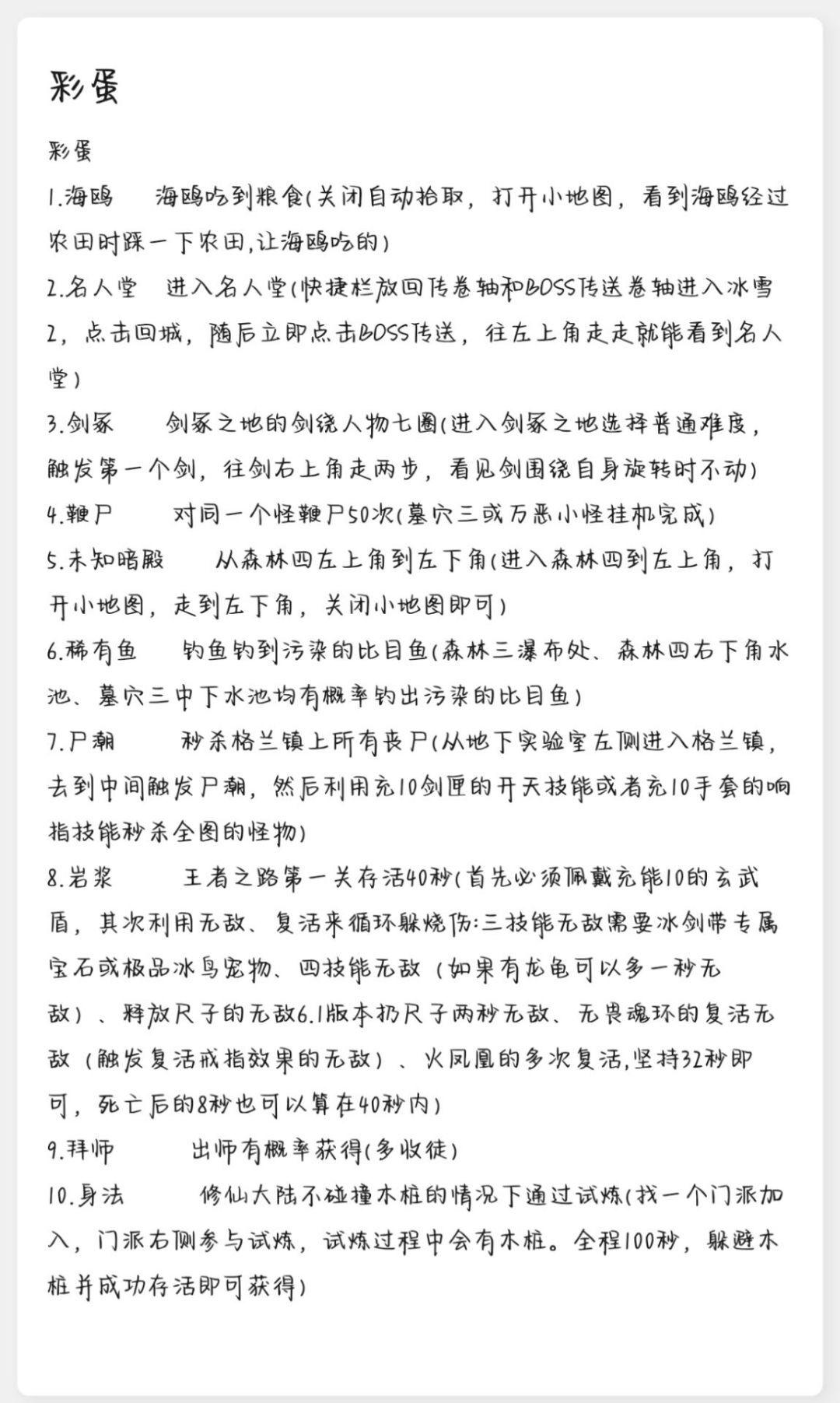
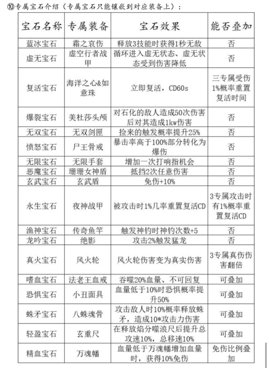
圣翼传说 地心世界 哥斯拉,详细视频打法(字幕)
有大佬说让我录一个,刚好昨天有空,录一个再加上字幕,给想学地心打法的同学看看,PS:本人收徒哦,想玩这个游戏的同学可以加我QQ:11420157. 细心,耐心,欢迎来我的大家庭!
永V-280s-V007-竞速活动之古惑今
非V:434S-6xa2竞速活动变异博士
#圣翼传说 #圣翼传说攻略
永v:时间284-M416-(竞速活动之古或今)
😃
永V-291s-1230-竞速活动普通古或今
永v:时间286s-1v99-竞速活动之古或今
非V:326s-7779-(竞速活动之变异博士)
元旦快乐元旦快乐🥳🎉
非V:时间393s-Lz1u-(竞速活动之困难博士)





