加速叠上叠、晃动后分球……你的“压箱底”球星成上分神器了!
随着派对的更新,正当米宝准备上网抄作业,看看大家都是怎么上分时——
“加速叠加速还会有冲刺?”
“他居然还可以分球了?”
......

昨天的平衡性调整正式上线后,哈登、布克、泡椒、巴特勒、欧文、库里等众多球星都迎来了调整,老牌球星再次焕发活力。这不,米宝带着全新的“上分秘籍”来了~

现在的布克进攻速度变快,还学会了一手博弈,是一名实打实的组织进攻者!

普通技能[人人为我]的安全传球距离和传球速度增加,并在传球后获得移动速度提升,可与加速技能效果叠加。让布克能够更有机会甩开防守球员投出空位。

搭配上天赋技能[虚晃后仰],布克在投篮起跳前可使用虚晃传球将球传给队友,增加了每个回合进攻的容错。(虚晃传球每个进攻回合可使用一次)

在实战中,布克可以通过洗球,做一段突破的动作吸引对手防守,虚晃一枪骗跳对手,然后将球传给队友获得加速,再叠加上自身的加速可以拉开较大的进攻空间。将拉扯与博弈进行到底,还得是你啊~

而[后仰投篮]带来的在[人人为我]技能持续期间,减少布克突破投篮和后仰投篮的可干扰范围的效果,提升了布克进攻的能力。



在被新球星包围的球场、无人在意的角落,一位老牌上将正在悄悄重返巅峰!

在使用[胯下运球]一段时间内,哈登基础投篮及花式投篮出手速度小幅提升。增强了哈登在面临一些绕后防守时的容错,让他可以快速的去投篮或用花式进行硬解,提升了哈登的两分能力。

同时,强化2级徽章[以退为进]带来的三分命中率叠加,以及胯下运球在晃倒对手后,将其晃倒的概率增加30%。哈登玩家前期也可以选择多多传球助攻队友,把徽章的被动叠满后,接管球队的进攻发挥出他的最大优势。

一句话概括:哈登的各项进攻技能迎来小加强,但也要小心对手在你达到5层被动前的各种限制。怎样合理出手还需要大家多多思考~



听说现在的泡椒似乎升级成为了球场上的“狗皮膏药”,让被防守人甩不掉他?

在[警戒盯防]状态下,当对方球员释放突破技能后,泡椒在短时间内移动速度小幅增加。利用对手的突破带来的加速,为队伍带来坚实的防守。

这对于喜欢一键防守的街球手来说非常友好,不需要复杂操作就能完成自动跟防突破踩干扰,被晃倒了也可以利用泡椒的机制迅速起身,大大降低防守玩家的操作难度。

此外,保罗乔治的普通技能[接球后仰]和天赋技能[急停后仰]动作速率加快,提升了泡椒的投射能力,为队伍提供更强的进攻火力。



当然除了上面三位之外,巴特勒、欧文以及库里也都迎来了不同程度的调整。

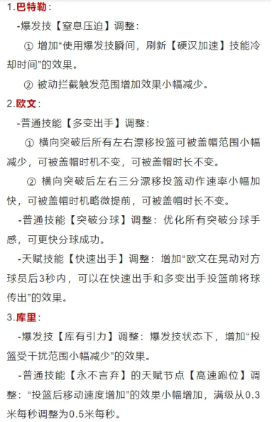
巴特勒通过开启[窒息压迫]瞬间,刷新[硬汉加速]技能冷却时间的效果,释放加速还能冲刺。这下巴特勒在防守端将会变得更更更加强悍啦!

而欧文则是投篮动作速率小幅加快,可被盖帽的范围减小,并且在晃倒人后的快速出手可以分球给队友,再加上回流身法,在球场上起到一个不错的迷惑作用。

库里[库有引力]的含金量还在上升!在爆发技的状态下,投篮受干扰范围小幅减少。而投篮后加速效果的提升,让库里的单人进攻能力更具威胁,单排玩家将获得比之前更多机会来拉扯空位投篮的空间。库里:我可以不投,但你绝对不敢放~



派对竞技环境大焕新,不仅迎来了新球员,老球员也猛猛加强,更多球星又有了登场空间!
而每一次的球员平衡性调整也是希望能够维护好一个更有活力的竞技生态,派对也会一直坚持让竞技环境更加多元化的初心,给大家带来更好的游戏体验!

