首页
排行榜
发现
云游戏
PC 游戏
动态
发布
论坛
TapTap 制造
聚光灯 GameJam
开发者中心
创作者中心
下载手机 APP
扫码下载
Android APK 下载
版本:v
App Store 下载
版本:v
下载 PC 版
Windows 版下载
版本:v
下载 TapTap
TapTap 手机 APP
扫码下载手机App
Android APK 下载
版本:v
App Store 下载
版本:v
TapTap PC 版
Windows 客户端下载
版本:v
胖将阿馋
官方版主
《守护之境》官方
关注
胖将阿馋
官方版主
《守护之境》官方
关注
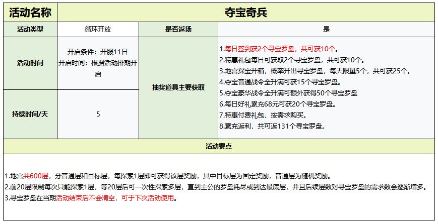
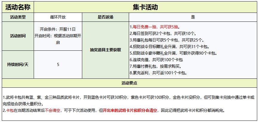
【活动一览】活动返场时间?道具是否回收?本篇全都有—建议收藏
精华
修改于
2025/01/10
2481 浏览
游戏攻略
铛铛铛!阿馋小课堂开课啦!
有许多萌新主公都对《守护之境》的活动有大大滴疑惑
活动什么时候开启?
活动道具会消失吗?
哪些活动会返场?
今天阿馋都来告诉你!主公们记得
点赞收藏评论
哦!
我们将活动分为
3大类
介绍:
一、不返场限时活动
二、循环达标活动
三、循环主题活动
#游戏讨论
#攻略
猜你想搜
守护之境 珍珑棋局
25
38
9