)说是年度总结,其实也相当于一个忍3的2025年“纪传体史”,这样,对每一个板块的变化我们都能有个大体的脉络。本来还计划写一个“编年体”的总结,考虑到内容的重复,在那一篇准备加一些和去年的对比、评述和推荐引用,但是最近事真的好多,后面看情况再决定吧~忍3 2024年度总结
修改于2025/01/021073 浏览玩家攻略

首先,祝各位忍忍2025年新年快乐,欧气爆棚~ 紧赶慢赶,总算是在2024年的最后把这个年度总结弄出来了(没有
)说是年度总结,其实也相当于一个忍3的2025年“纪传体史”,这样,对每一个板块的变化我们都能有个大体的脉络。本来还计划写一个“编年体”的总结,考虑到内容的重复,在那一篇准备加一些和去年的对比、评述和推荐引用,但是最近事真的好多,后面看情况再决定吧~
)说是年度总结,其实也相当于一个忍3的2025年“纪传体史”,这样,对每一个板块的变化我们都能有个大体的脉络。本来还计划写一个“编年体”的总结,考虑到内容的重复,在那一篇准备加一些和去年的对比、评述和推荐引用,但是最近事真的好多,后面看情况再决定吧~好,下面首先来看下目录↓


目录

一、忍阶
1.【新增主线忍阶】1个
禁忍(7.11)

2.【新增特殊忍阶】2个
幻变无常:收集≥120套皮肤(7.11)
猎魁:击败≥20难度6的SS+悬赏令BOSS(7.25)


3.【复刻活动特殊忍阶】 1次
鬼滅:寒湖骤战(11.21)
4.新增击败SS+级悬赏令6星难度的忍阶任务(7.25)
二、资料卡
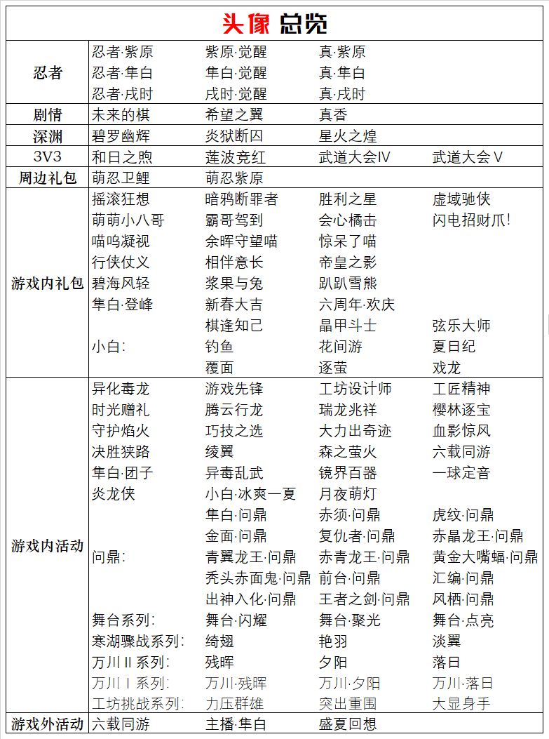
1.【新增头像】 106个

具体可参见:忍3 2024年度总结之头像篇
2.【新增头像框】89个

*红色为动态头像框,浅黑色为限时头像框
*须弥系列Ⅵ的第头像框名称缺失,有知道的忍忍可以帮忙补充
具体可参见:忍3 2024年度总结之头像框篇
3.【复刻活动头像框】2次
桌球系列(限时):桌球大师/桌球达人/桌球新秀 (5.16、11.14)
4.个人信息界面已装配的成就将会自动更新(7.18)
三、战令
1.战令奖励优化(1.1)
*2023.12.28发布公告,实际生效时间2024.1.1
2.战令每日试炼新增游玩工坊地图任务(3.14)
3.战令每日试炼中任务[参加竞技场]次数调整为1次(3.14)
4.战令月度试炼中任务[竞技场击杀一定数量的忍者]替换为任务[累计游玩一定数量的工坊地图](3.14)
四、活动
1.新增忍生纪念册累计登录2000天任务奖励(2.1)
2.每日签到改版(12.19)
具体可参见:每日签到奖励变化对比表(2024.12.19)
五、好友&聊天
1.忍忍可以在好友的个人资料界面进行名称备注(2.1)
2.免费饭团累计数量上限提升至30个(3.14)
3.【新增表情】29个

*如有遗漏,欢迎补充
4.家族勾玉红包功能忍阶限制调整至狂忍(1.4)
六、忍者小屋
1.【新增礼包限定家具】10个
素雅棋台 晶矿龙雕 枫木钢琴 澄澈水族箱
蔷薇花圃 沙滩躺椅 熊猫图腾 萤火烛灯
梅香剑台 冰蝶标本 帝皇腰带模型
2.【新增活动排行榜家具】
S21 3v3专属家具系列
S22 3v3专属家具系列
S11 家族深渊赛季奖杯系列
S11 家族深渊赛季奖杯系列
S12赛季深渊个人积分奖杯
S13赛季深渊个人积分奖杯
万川修行活动Ⅰ专属家具系列
万川修行活动Ⅱ专属家具系列
七、忍者
1.作战忍者
【新增作战忍者】3位
鬼斩·紫原(1.17)
夜叉·隼白(7.11)
风铭·戌时(10.24)
*风铭·戌时为连携作战忍者
具体可参见:忍3 隼白基础资料
2.皮肤
(1)【新增忍者自带皮肤】6套(不含初始皮肤)
鬼斩·紫原:天青·紫原 流派·紫原
夜叉·隼白:紫降·隼白 流派·隼白
风铭·戌时:报恩桃戌时 流派·戌时
*关于各忍者觉醒皮肤,本帖统一说法为“流派·xx”
(2)【新增3v3赛季皮肤&周年庆皮肤】4套
龙吟·洛青:青鳞渡川(S21)
猫太·老板娘:和日之煦(S22)
鬼斩·紫原:莲波竞红(S23)
夜叉·隼白:庆生平(六周年纪念)
*S21 更新时间为2023.12.28,实际上本年度才可集齐
(3)【新增累充&直购皮肤】9套
鬼斩·紫原:摇滚狂想 白棘裁决者 帝皇铠甲 棋士·紫原
夜叉·隼白:暗鸦断罪者 虚域驰侠
风铭·戌时:胜利之星
猫太·老板娘:红罗吹雪
剑心·卫鲤:波光丽影 弈者·卫鲤
冰羽·兮兰:芭蕾之最
(4)【新增活动免费皮肤】1套/3套
炎魂·小黑:炎龙铠甲(12.19)
鬼斩·紫原:棋士·紫原
剑心·卫鲤:弈者·卫鲤
*棋士·紫原和弈者·卫鲤在活动期间选择一项免费领取,未选择的纪念皮肤,在活动期间将限时上架外观商店(2.1-2.28)
(5)【华服回归】2次
ⅰ(3.7)
瞬翎·伊鹤:夜梦星灵
猫太·老板娘:碧海风轻
星闪·小椒:浆果与兔
龙吟·洛青:腾狮戏浪
ⅱ(8.22)
剑心·卫鲤:趴趴雪熊
瞬翎·伊鹤:翡歌咏叹
星闪·小椒:软糖甜心
雪舞·琳:青尾之海

3.每周可使用忍币1:1.5比例兑换的经验点上限由150万调整为450万,兑换经验点超过450万时比例回到1:1(2.1)
4.新增绫羽的纸人效果图标(9.12)
八、小队
1.接力角色顺序优化调整,本次更新后,接力将按照小队顺序进行排列(2.1)
2.优化小队页面的忍者排序(7.11)
九、武器
1.【新武器&新幻化武器up&时间轴】

*自选幻化武器限时概率UP(复刻):
炎宿·朱雀·啪叽、龙毫笔·哗啦
八岐断雷枪·紫电凭雷、百雷·拂晓·银铠听雷
如龙临渊·咒临幽龙、织炎·紫罗极焱
不鸣之刃·折纸、苍雪祝神铃·叠笺
风信鹤羽·镜花·影、断潮·水月·盈


2. 4把新武器没有加入金钥宝库以及其他活动
怒鲤双生加入金钥宝库召唤池(10.17)
风月含袖加入金钥宝库召唤池(12.12)
3.新增武器回收系统R级别武器一键选择功能(2.1)
4.新增武器自动回收功能。忍忍在召唤池获得武器时,可根据设置开启自动回收召唤获得的R级别武器(当前仅支持R级别武器自动回收,R级别武器中大锤及扳手将不会被回收,自动回收所获得的金骨头数量与手动回收一致(3.14)
5.购买咒印拆卸次数新增二级密码验证(10.10)
6.本年度武器商店轮换顺序为:
2024.01 风弓 雷剑
2024.02 火扇 水伞
2024.03 风切 神炎杖
2024.04 雷切 水扇
2024.05 海螺 肉叉
2024.06 朱雀 冰弓
2024.07 爱疯 风扇
2024.08 灵箫 祝融
2024.09 一文字 苦无
2024.10 村正 雷弓
2024.11 风弓 雷剑
2024.12 火扇 水伞
具体可参见:武器商店轮换顺序
十、宝物
1.新宝物
(1)【新增常驻宝物】11个
紫雷令(1.17)
雷切御守(1.17)
连星棋谱(1.17)
紫雷令(7.11)
风隐胫甲(7.11)
风灵之羽(7.11)
金刚覆面(7.11)
应龙覆面(7.11)
沉风剑握(10.24)
剑行四方录(10.24)
修罗覆面(10.24)

(2)【新增限定宝物】5种
时光书信S级(1.17)
龙牙血清SS-A级(1.17)
狗狗围兜SS-B级(5.16)
荆棘护符SS-A级(7.25)
螭吻小公仔SS-B级(11.7)
具体可参见:忍3 宝物效果总览
2.宝物系统的操作体验优化,其中包括:(2.1)
(1)图卷商店、残卷商店功能入口调整至宝物系统主界面(宝物合成系统的图卷商店入口、悬赏令残卷商店入口仍保留)
(2)宝物图卷及宝物残卷新增宝物详情按钮,点击详情按钮后可查看对应宝物信息
(3)残卷商店新增根据忍者筛选专属套装残卷功能
(4)新增宝物升阶时属性变化前后预览功能,忍忍可以点击升阶箭头预览宝物升阶前后的数值
3.宝物合成调整,具体如下:(3.21)
(1)调整部分S级宝物的合成规则,部分S级宝物合成时将不再需要特定A级宝物,详细调整可在游戏内查看
(2)单独或批量合成A、B、C级宝物时将不再消耗对应等级的宝物图卷,改为消耗对应数量的忍币
(3)已拥有的A、B、C级宝物图卷将在维护后自动转换为忍币(部分往期活动限定A级宝物图卷将直接转换为对应的A级宝物),并通过邮件形式发放
(4)宝物合成界面体验优化
4.新增宝物图鉴功能,忍忍可在宝物图鉴中查看宝物的基础及升阶属性等内容(3.24)
5.新增图卷回收界面套装筛选功能(9.5)
十一、秘卷
1.秘卷加成效果将在后续的3V3赛季、家族战、武道大会(2024.4.1)中生效(2023.12.28)
2.秘卷技能不会再被忍术技能的隐身阶段强制结束(1.25)
3.秘卷系统交互体验优化(10.17)
具体可参见:忍3 秘卷系统
十二、商店
1. 限购商店中进阶宝物礼包的限定SS未鉴定图卷替换为SS未鉴定属性图卷自选礼盒(可从青龙、白虎、朱雀、玄武、众星SS未鉴定图卷中自选其一(3.14)
2.新增禁忍礼包(7.11)
3.新增四象探秘特惠礼包(6.20-7.3)
※活动内容:到达影忍三星,且四象探秘通关过任意一个属性的绝境难度的忍忍们可在主界面购买该礼包,购买后可获得勾玉x680,四象特别讨伐令x1,售价68元,礼包限购一次。
使用四象特别讨伐令后,可额外获得一次四象副本的符文奖励。奖励等级为该副本已解锁的最高难度(共28个,影忍3星可使用)。
4.神龙契约增加B级悬赏令助战次数快速完成特权(10.24)
十三、召唤
1.【武器up池】13次

2.【忍者up池】13次

(1)紫芒伏鬼胄UP池及后续其他限时概率UP池的召神值(或祈愿值)上限由180调整为120(1.17)
(2)作战忍者炎魂·小黑、雷兽·阿力从限时概率UP池的抽取范围中移除(1.17)
(3)忍忍在限时忍者复刻池中进行10/20/30/50/80/120次召唤,分别可以获得神龙之血*500/自选纹石*20/觉醒石*3/自选纹石*50/SS未鉴定属性图卷自选礼盒*1/u忍者的召唤奖励(3.28)
(4)剑心·卫鲤加入缘结神宫召唤池(4.18)
(5)冰羽·兮兰加入缘结神宫召唤池(12.19)
(6)召神值特惠活动(忍者复刻池):(12.19)
ⅰ召神值特惠活动期间,玩家将享受两次召神值特惠机会,召神值上限分别降低至80、100。上限将临时替代原120点召神值上限,当玩家累计至上限值时,下一次获得作战忍者时必为up忍者
ⅱ特惠活动中,当玩家首次累计至80点召神值并获得up忍者时,召神值清零,召神值上限由80变为100
ⅲ 特惠活动中,当玩家首次累计至100点召神值并获得up忍者时,召神值清零,召神值上限由100变为120。此后召神值上限维持120不变
(7) 限时忍者召唤池(首次或复刻)会共享概率提升规则和未召唤到作战忍者的次数,但不会和缘结神宫(常驻池)共享。当前忍忍们拥有的未召唤到作战忍者的次数将会被限时忍者召唤池继承。在限时忍者复刻池每召唤一次,均可直接获得1点召神值, 原召唤奖励取消。为方便理解,可参见下表↓
【忍者限时召唤池变化表】

(8)缘结神宫常驻召唤池功能调整,具体如下:(12.19)
ⅰ 玩家首次开启缘结神宫时,可自由选择1名限定忍者和5名常驻忍者,生成自选忍者召唤池。玩家每次召唤获得作战忍者时仅会出现你选择的忍者
ⅱ 玩家获得自选的常驻作战忍者后,该名忍者将从当前自选忍者召唤池中消失,不会继续获得。而玩家获得自选的限定作战忍者后,自选忍者召唤池将关闭,转变为常驻召唤池
ⅲ 玩家每月可获得一次重置机会(首次开启‘缘结神宫’后,需生成一次自选忍者召唤池并经过月刷新后方可获得),可自由决定使用时机,未使用不会累积。如使用该重置机会,会关闭当前的自选忍者召唤池或常驻召唤池,玩家需要重新选择1名限定忍者和5名常驻忍者,生成新的自选忍者召唤池(同时会将当前已抽取情况也进行重置)
ⅳ 缘结神宫每周会提供首次“召唤十次”8折机会,仅在玩家进行“召唤十次”行为时生效。该机会每周刷新,不会累积
ⅴ 在缘结神宫进行召唤不会获得召神值
十四、故事
1. 普通关卡
(1)第十三章·落子听雷开启(1.17)
(2)第十四章·白夜叉开启(7.11)
(3)调整故事章节普通关卡第二章第十关与第四章第十关的通关奖励。通关故事章节普通关卡第二章第十关可以获得新手忍者自选礼包(作战忍者雪舞·琳、龙焰·小黑二选一),通关故事章节普通关卡第四章第十关可以获得S级忍宗印法图卷。已经通关的忍忍们将会通过邮件进行奖励补发(7.11)
(4)下调故事关卡普通难度第八章与第九章部分关卡的难度并增加自动复活功能(8.22)
(5)故事关卡第十四章第四关故事剧情新增跳过及弹幕功能(9.5)
2. 首领关卡
(1)新增首领关卡:(7.11)
第55关:BOSS暗之身,BOSS拥有元素之壁特性,绝忍三星时开启
第56关:BOSS犬太郎,BOSS拥有元素之壁特性,绝忍四星时开启
第57关:BOSS掠夺者号,BOSS拥有元素之壁特性,绝忍五星时开启
第58关:BOSS异化毒龙,BOSS拥有元素之壁特性,禁忍时开启
【首领关卡、悬赏令BOSS总览】

*(悬赏令和首领BOSS有一定的对应关系,同时为了节省篇幅,在此一并列出)
3.外传关卡
(1)全新外传·剑道无涯开启(10.20)
4.忍者之书重新开放(2.1)
(1)本次更新后,忍忍可以根据自身已完成的主线章节的解锁程度,以全局地图视角和章节故事视角对已通关的主线剧情进行快速回顾
(2)在故事剧情模式遇到的角色将被收录在忍者之书的人物档案中,忍忍可在人物档案中回顾不同角色的详细资料及语音
(3)新增忍书小礼系列任务,忍忍每在人物档案中解锁三名故事剧情角色资料后,即可领取忍书小礼系列任务的勾玉奖励
十五、家族•家族战
1.家族商店中使用180鬼角兑换的月度刷新奖励由限定SS级未鉴定图卷替换为SS未鉴定属性图卷自选礼盒(可从青龙、白虎、朱雀、玄武、众星SS未鉴定图卷自选其一,更新后将刷新该奖励兑换次数,本月已兑换限定SS级未鉴定图卷的忍忍可在更新后继续兑换调整后的新奖励)(3.14)
2.新增家族战8级战场团队战副本【守护春日祭】(5.16)
3.(1)【海之国】服务器家族战将在7月27日正式开启,7月22日5:00后【海之国】服务器符合条件的家族与族员可以开始报名家族战(7.18)
(2)上调海之国服务器家族战战场地图难度上限为危险难度(10.17)
(3)上调海之国服务器家族战战场地图难度上限为噩梦难度(11.7)
4.3.【家族联赛(和之国)】2届
第十届 家族联赛(2.29-3.17)
第十一届 家族联赛(8.22-9.8)

十五、家族•深渊
1.深渊更新
深渊S11 (5.16) 召唤兽:螭吻
【新增卡牌】5张
重击飞镖 万箭齐发 力量代价
群体风月花 群体双生焰影
【移除卡牌】5张
[千面]鬼狩·苍牙 [千面]神炎·小椒 [千面]神乐·琳
[千面]雷兽·阿力 [千面]炎魂·小黑
【下调血量】
下调深渊挑战20-53层BOSS的血量值。
【新增BOSS】6个
46-50层:鬼斩·狂。
56-60层:阳剑首领。
61-65层:阳剑、旅行者。
66-75层:优子、异化毒龙。
【移除BOSS】3个
61-65层:阳剑首领。
66-75层:阳剑、旅行者。
【新增BOSS特性】
极刃手里剑(实际未增加)
寒冰之触
咒灵招来
【移除BOSS特性】
不定电流
虫洞
海星回旋
【调整BOSS特性】
四象:四象的护盾属性在每一局战斗中以固定的顺序进行变化
深渊S12 (11.7) 召唤兽:火麟儿
【新增卡牌】3张
能量代价
群体裂雷碎空
群体掣浪逐邪
【移除卡牌】强壮
【下调血量】
下调深渊挑战9-11层、13层与40-53层BOSS的血量值。
【新增BOSS】7个
46-50层:复仇者V型、石式神
51-55层:愤怒的雪影、精英神秘人
56-60层:精英沙克
61-65层:残心
66-75层:绫翼
【移除BOSS】3个
46-50层:愤怒的雪影
56-60:精英神秘人
61-65层:精英沙克
【新增BOSS特性】樱之风灵·散
【移除BOSS特性】蝠射
2.新增家族深渊预组队功能,忍忍可在深渊正式开始前的准备阶段进入挑战界面预先组成挑战队伍,在深渊挑战开始之时可直接进行深渊挑战(3.14)
3.新增深渊冒险备战副本【守护春日祭】(5.16)
4.家族深渊挑战中,已经死亡的队长发送的弹幕将被所有队员可见,包括还在战斗中的队员(6.20)
5.家族设置界面新增家族深渊挑战次数及卡牌的自动购买功能(8.8)
6.家族深渊未携带的卡牌排列顺序将不再随着卡牌装备而变化(11.7)
十六、集会所
1. 悬赏令
(1)新增悬赏令每日宝箱,忍忍每日首次完成普通悬赏令后即可手动从宝箱中领取50龙血,每日首次打满普通悬赏令队员奖励次数后即可手动从宝箱中领取150龙血(3.14)
(2)悬赏令等相关玩法将不再掉落A、B、C级宝物图卷(3.21)
(3)新增悬赏令训练模式。忍阶达到影忍及以上的忍忍,将在悬赏令界面解锁训练所入口。各位忍忍可通过训练所关卡练习挑战不同的悬赏令BOSS(击杀不掉落奖励)。(3.21)
(4)开放SS+级悬赏令6星难度挑战(7.25)
2.限时活动


3.周末活动


4.创意工坊
(1)新增常驻板块创意工坊(1.17)为了迎接新活动创意工坊的到来,忍村发布工坊召集令活动(1.17-2.28)
(2)创意工坊系统新增优化:(1.25)
ⅰ备战界面新增默认忍者立绘的显示效果
ⅱ忍忍可以在地图工坊-我的足迹下查看游玩历史
ⅲ优化地图ID长度,忍忍现在可以通过更短的地图id进行搜索和分享(旧地图ID仍可被搜索)
ⅳ优化创意工坊地图排行榜规则,部分热门地图将拥有更高的排名上限
ⅴ工坊召集令点击未完成的任务即可跳转至创意工坊主页
ⅵ创意工坊地图的关卡伤害新增即死难度
(3)创意工坊系统新增优化:(2.1)
ⅰ创意工坊中累计获得一定点赞数量的忍忍将获得更高的草稿箱和可发布地图数量上限
ⅱ忍忍可在创意工坊模式的地图结算界面查看作者信息
(4)创意工坊新增每周挑战活动 S1(3.28—7.7)
ⅰ每周挑战分为征集阶段和挑战阶段,本次维护后仅开启征集阶段(S1 3.28-4.7),挑战阶段将开放每周任务、挑战排行榜、工坊商店等内容
ⅱ工坊挑战活动开启(S1 4.18)
(5)创意工坊系统新增优化:(3.28)
ⅰ新增音符、滚石、黑洞、风筝等组件和竹叶寨地图场景,详细新增组件和场景可前往游戏内查看
ⅱ编辑模式下新增缩略图区域,忍忍们可通过缩略图浏览正在编辑的地图全貌或点击缩略图移动到指定区域进行快捷编辑。
ⅲ本次更新后,任务模式地图新增奏响音符任务类型
ⅳ地图模板标签由大、中、小调整为按地图长度米数划分
(6)创意工坊更新新的背景音乐(4.11)
(7)创意工坊增加了钢琴音色的三组音阶(4.18)
(8)创意工坊·乱斗玩法上线(4.25)
(9)ⅰ创意工坊乱斗限时奖励活动开启(5.16—6.1)
ⅱ优化创意工坊乱斗预设模版,降低地图创作压力
ⅲ创意工坊钢琴音符组件增加半音功能
ⅳ创意工坊每周挑战任务调整
(10)创意工坊新增虫洞、兽首、小能量瓶、霉饭团、小能量碑、移动地块、蓝莓果、红莓果组件,飞天小妖增加掉落金鱼币功能(6.13)
(11)创意工坊每周挑战活动 S2(8.1—11.24):征集阶段(8.1—8.11),挑战阶段(8.22—11.24)
(12)创意工坊·同屏合作玩法上线(8.22)
(13)创意工坊·赏金功能上线(9.19)
(14)创意工坊乱斗限时奖励活动开启(9.26—10.16)
(15)在创意工坊的乱斗地图商店中时允许使用卡牌(10.31)
(16)创意工坊系统新增优化:(11.21)
ⅰ新增创意工坊地图下架限制,本次更新后,每位忍忍每月最多可下架3次地图
ⅱ调整个别创意工坊作者任务要求和奖励,更新前已完成任务奖励与调整后奖励的差值将通过邮件补发
ⅲ本次更新后仅影忍及以上玩家的点赞和收藏计入作者任务的进度
(17)创意工坊每周挑战活动 S3(12.5—):征集阶段(12.5—12.15),挑战阶段(12.26—)
十七、决斗场
1. 3v3
S22 赛季效果:
【战场地图调整】
新增战场:热带林(噩梦)、湮之川(无双,天元)、祭剑谷(无双,天元)
移除战场:大名府(噩梦)、幽冥府(无双,天元)、梦幻岛(无双,天元)
*本赛季中无双段位与天元段位的同名地图的编排将会存在一定区别
【新增战斗卡牌】
忍镖补给袋
群体忍镖袋
【新增被动卡牌】
团结的报偿
...
S23 赛季效果:
【战场地图调整】
新增战场:校武场(无双,天元)、幽岩洞(无双,天元)、赛博城(噩梦)
移除战场:荒宿川(无双、天元)、铸剑炉(无双,天元)、海之滨(噩梦)
【新增战斗卡牌】
金鱼旗
群体攻击转化
卡牌魔术
【新增被动卡牌】
战意
战意喷涌
...
(1)延长3V3模式下危险至天元难度的地图备战时间(2.1)
(2)新增3V3每日任务一键领取奖励功能按钮(3.7)
(3)3V3商店赛季限购兑换项新增金钥匙x5、结神符x5(3.14)
(4).3V3的预设卡组上限将由3套扩展到5套(4.18)
(5)3V3-S22赛季限定活动中奖励【限定SS级未鉴定图卷】调整为【SS级未鉴定图卷】(4.25)
(6)创意工坊3v3地图征集大赛结果公布,S23赛季中部分地图将采取忍忍投稿地图的部分编排(9.12)
(7)3V3决斗场排位模式匹配成功后,若己方队伍内有段位为天下无双的忍忍时全队将自动进行准备(9.19)
(8)3V3决斗场排位模式中己方队伍内有段位为无双及以上的忍忍时,队长将无法选择战场难度(9.19)
(9)3v3训练所新增BOSS模式,本次更新后忍忍们可在3v3训练所自主选择BOSS后跳过跑图直接进行BOSS对战训练(11.21)
(10)调整3v3决斗场部分规则,具体如下:(11.21)
ⅰ新增3v3决斗场排位模式连胜机制,忍忍们在连续胜利3场后,结算时将获得额外加分(仅无双以下段位生效)
ⅱ天下无双段位升降规则新增检验机制,详细规则可前往游戏内查看
ⅲ优化3v3决斗场排位模式高段位积分结算规则
ⅳ调整3v3决斗场匹配模式地图难度选择规则,现在匹配模式下可以更自由的选择地图难度,详细规则可前往游戏内查看
2.天元赛
(1)S21 天元赛重启(1.11),上赛季结算段位达到修罗3或本赛季段位到达过修罗3,并且觉醒了3个不同忍者流派的忍忍可以获得本赛季天元赛的参赛资格
(2).参加天元赛的忍忍要求当前段位不低于修罗5,且信誉分需要高于95分
(3)新天元赛将以采用1V1对战模式,天元赛中战场地图分为噩梦,无双和天元,会根据当前比赛平均天元积分自动选择相应的战场地图
(4)天元赛为跨服对战机制,忍忍会匹配到来自不同区服且实力相当的对手
(5)双方忍忍在战斗开始时均可在随机战场库中自主选择两个战场效果带入本场战斗
(6)忍忍在每场战斗的可用卡牌,将在随机征召的卡牌池中选取
(7)新增天元赛10场胜利任务,任务完成后可获得随机S级宝物x1(2.1)
(8)S22 天元赛开启(5.2)
(9)S23 天元赛开启(9.6),本届天元赛中匹配到的对方忍忍的姓名将被隐藏
3. 武道大会
第十九届武道大会 (4.1-4.11)
第二十届武道大会 (7.29-8.8)
第二十一届武道大会 (12.23-2025.1.2)

十八、背景&壁纸
1.登录界面主题背景
落子听雷
四海同宵
白夜破风
剑舞风华
次元对撞

2.主界面背景
忍神山祈福祭
剑舞风华
焰火新春

具体可参见:【记录贴】忍3的登录界面、主界面
3.新增壁纸
春野寻音
和日之煦
横戈破浪
莲波竞红
庆生平
剑舞风华
旧都侠影

具体可参见:忍者必须死3官网
4.新增BGM
...
其他
1.海之国服务器开启:(7.11)
在新服【海之国】中,【和之国】与【云之国】忍忍们可享受到以下专属特权:
在【和之国】或【云之国】拥有角色的玩家进入到【海之国】时,可以根据【和之国】与【云之国】角色的最高忍阶直接完成一定的故事章节、忍阶任务与新手引导,并且通过邮件获得对应完成的故事章节的三星奖励与忍阶的宝箱奖励
2.设置中新增【特效细节】选项,忍忍们可以通过该选项调整特效细节(9.12)
3.全年优化129项,修复169项(只记录周更新)
...


全文内容来源:忍3官网、公众号、B站、TapTap等
如有遗漏、错误内容欢迎指出,感谢!




