首页
排行榜
发现
云游戏
PC 游戏
动态
发布
论坛
TapTap 制造
聚光灯 GameJam
开发者中心
创作者中心
下载手机 APP
扫码下载
Android APK 下载
版本:v
App Store 下载
版本:v
下载 PC 版
Windows 版下载
版本:v
下载 TapTap
TapTap 手机 APP
扫码下载手机App
Android APK 下载
版本:v
App Store 下载
版本:v
TapTap PC 版
Windows 客户端下载
版本:v
寻常歌
关注
寻常歌
关注
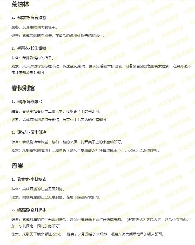
燕云清河全收集前尘旧物重制版
2025/01/07
1.6 万浏览
综合
燕云清河全收集前尘旧物重制版
#燕云十六声
280
487
27