琉璃装备测评
精华修改于2025/02/111.6 万浏览道具评测
琉璃装备测评
本次测试人员:曦瑶,笑语,叶轩,执念,君鸯,牢祖
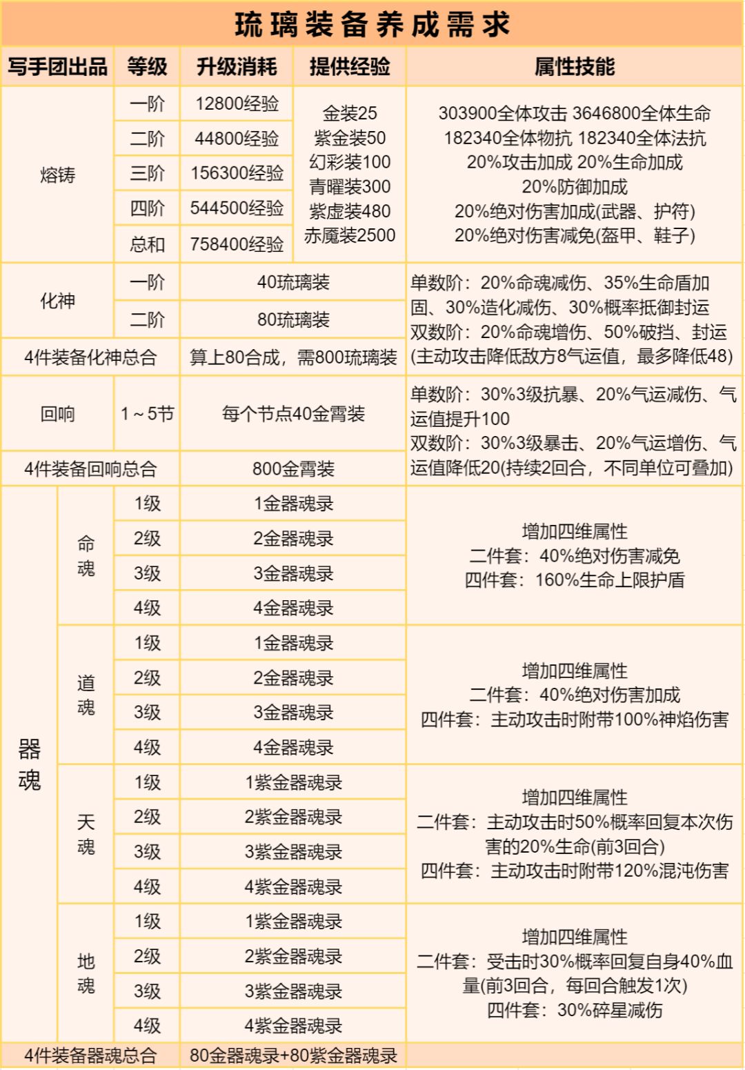
一:琉璃装备养成需求


二:琉璃装备技能简介
1.套装技能
一件套:
装备单位+30%造化增伤、45%暴击伤害加成
全体单位+6%命中(3级)(可叠加)
两件套:
装备单位+30%造化减伤、每回合首次攻击50%概率提升伤害结果50%
全体单位+6%闪避(3级)(可叠加)
三件套:
装备单位+35%至尊增伤/减伤、15%闪避(3级)
四件套:
装备单位+45%暴击伤害减免、30%悟道增伤、15%命中(3级)、每回合免疫伤害三次(201%-400%初始攻击)
备注:6套装备可以提供51%的3级闪避命中。
套装技能+属性看似很强,但实际提升并不大,因为每激活一个琉璃装备套装效果,就代表损失了一个金霄装备套装效果。
2.套装属性
一/四件套:10%造化增伤、30%绝对伤害加成、75%伤害加成
二/三件套:10%造化减伤、30%绝对伤害减免、75%伤害减免
3.化神技能
技能总共8阶,以下为升满的情况
单数阶主防御:命魂减伤+20%、生命盾加固+35%;{化运}增益,造化减伤+30%、30%概率抵御{封运}
双数阶主攻击:命魂增伤+20%、伤害破挡+50%、100%概率给攻击目标挂上{封运};{封运}减益,受到攻击前气运值-8,最多-48
备注:
不同单位提供的{封运}是可以同时存在的,同一个单位提供的则会覆盖
琉璃神仙的天命技不属于主动技能,无法触发{封运}
化神一阶过后开下一套,无论虚战实战都更强。
4.器魂技能
装备一件琉璃装备会让器魂技能发生变化,变化的地方以下会用红色标注
注:器魂平均升级,金器魂升满再给下个单位升,紫金器魂3级后就可以给下个单位升了

三:琉璃装备实战胜率
1.总结
差不多的碎片下,首套琉璃装备的提升略强于或者略弱于神仙/宠物/幻仙等道具2升3星。
琉璃装备在历代装备中的强度算是第一第二了。
老区可以考虑小充一下,但别充多了,首套装备提升最大,之后每一套都比上一套提升小。
新区建议优先充其他道具,这游戏最大的提升是0升1星,1星占了整个道具一半的强度,宠物灵武幻仙星姬神仙这些道具0升1的提升都爆杀装备,同样的碎片下就算是1升2也比装备强很多。
注:部分胜率代表,写的是先手胜率,被空行隔开的是不同的测试号。
暂不知琉璃装备新养成获取情况、获取数量,测试中均没点新养成。
2.琉璃装备的提升
1件琉璃装vs无琉璃装
60%vs51%
2件琉璃装vs无琉璃装
65%vs42%
3件(11)琉璃装vs无琉璃装
67%vs30%
4件琉璃装vs无琉璃装
74%vs26%
5件(1100)琉璃装vs无琉璃装
80%vs30%
6件(1111)琉璃装vs无琉璃装
84%vs26%
1111琉璃装(480碎片)vs鹭2升3+青鸾2升3+剑2升3(450碎片)
59%vs53%
2件琉璃装vs青鸾2升3星
61%vs63%
3件琉璃装(11) vs 鹭3升4星
69%vs56%
3件琉璃装(11) vs 1件琉璃装+鹭3升4星
60%vs59%
3琉璃装(11) vs 1件琉璃装+副族龙吉2升3星
70%vs58%
3.琉璃装备升星路线
3件琉璃装
11vs000
82%vs61%
4件琉璃装
110vs0000
5件琉璃装
1100vs主11副00
76%vs81%
6件琉璃装
1111vs主11副11
75%vs80%
A组:3*1111+3*0000,战力:134935.18兆
B组:2222+2211+1111+3*00,战力: 133551.83兆
A组vsB组
59%vs73%
四:装备开箱
1.琉璃装备
从上往下代表顺序,数字代表化神阶数,装备开启升阶优先武器护符。
00
11
单核的1111,多核的11*2(主副核各两件11,半年以上的区基本都可以)
单核的1111+110,多核的1100*2
1111*2
1111*2+11
1111*3
2222+2211+1111+00*3(先0后2)或者1111*3+0000*3
前者一般情况更强,后者战力更多,如果依靠多的那些战力抢到了先手,那就比前者强。
之后就按核度顺序一路2222升过去。
2.金霄装备
优先给琉璃装备回响,武器/护符回响5阶后(更建议这样,花费碎片更少),或者武器/护符/盔甲/鞋子回响3阶后,再给其他神仙佩戴,开启佩戴顺序同琉璃。
(1111*3+0000*3路线)
3.赤魇装备
优先给金霄装备回响,满回响后才给其他神仙佩戴,六个单位都有赤魇以上装备后,再给琉璃装备熔铸。
4.紫虚及以下装备
前期化神单升,升满后才开下一套,拥有更高品质装备后就是吞噬材料随便了,注意平均开就行。

