我要成为凌霄楼高手——凌霄楼副本解析。
精华2025/03/291682 浏览攻略
要通关凌霄楼,首先要认识凌霄楼,凌霄楼一共37关,有1个初始选牌关,3*7=21个小怪关和7个boss关,以及7个boss前补给关,具体分布参考附表1。
1.初始选牌关需要玩家在包晓生,韩安仁,高思祖中选一个加入卡组,个人建议是无脑选择包晓生,其出山个检索的效果可以帮助你迅速找到关键牌。
2.每个小怪关会刷出三张牌,每张牌对应一个人机卡组,玩家选择一个将其打败之后就会获得那张牌。小怪的初始属性会随着爬楼过程逐渐提升,详情见附表1。
3.每打过三个小怪关会进入boss前补给关,有两个固定选项:医师,歌姬,和一个随机选项:近卫,豪杰,猛将三个里随机出现一个。
4.1.医师处可以选择提升过5生命上限或者开局获得5真气,一般选择是提升生命上限,速杀卡组缺回复时可以选择开局真气。
4.2.歌姬处可以选择删牌,只能删一次,但是这一次不限个数,最低能把卡组删到10张牌。
4.3.近卫处会给你一个问题,答对后每回合能给你一点初始策令,具体题目参考附表2。
4.4.豪杰处会给你一个三选一的秘籍,秘籍有强大的效果,可以参考附表3。
4.5.猛将处会给你一个三选一的英雄,一般是你在爬楼过程中出现过但是没去过的的。
5.boss关会有一到三个固定的王侯堵门,具体是谁参考附表1,具体卡组参加附表4。boss会随机拥有一个秘籍效果,打赢boss之后玩家会恢复满血。
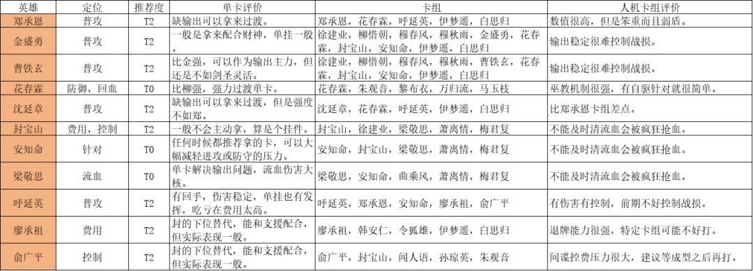
6.卡组情报及思路
小怪具体卡组及推荐程度参考附表5,其中推荐T度说明如下:
T0:不需要配合,拿到就有不错的表现。
T1:需要配合,但是有配合的时候强度很高甚至超过T0。
T2:不需要配合,强度逊色于T0。
T3:需要配合,但是有配合也表现一般。
T4:无论需不需要配合都表现欠佳,甚至有副作用。
6.1因为沐春之后所有的的小怪关打赢之后都不会回血,如果不能控制住战损就容易陷入更不健康的循环中,所以回复能力非常重要,在选牌时要尽可能提升自己的生存能力。以防守为主,慢慢磨死,称之为防杀,是非常常用且实用的思路。
6.2通过高数值的攻势,迅速解决对手,将战损控制在较低的范围,从而有足够的血量击杀boss回复满血,称之为攻杀,这个思路一般需求很高,要有成型的卡组或者秘籍,比如霸王枪速杀。
6.3重要操作:屯牌和卡组循环,每回合抽两张卡,如果将牌库控制在两张以内那就能每回合都能抽到上一回合使用的那张卡,这一般称之为稳定,比如说每回合使用一张郭景略回血,称之为稳定郭,对方输出低于你的回血数值那就能慢慢回复到满血。
凌霄楼的人机很多都是五张牌的小卡组,抽牌一般都很稳定,但是我们可以通过令狐雄的击退,伊白楼的脏牌库达成破坏循环的效果,从而达成战略目的。
7.卡牌游戏,归根到底还是运气,本文仅提供理论支持,如果对本文内容有建议欢迎评论区交流。

附表1:关卡设置及初始属性

附表2:近侍问答题

附表3:秘籍评价

附表4:王侯卡组

附表5.1永乐阵营人机

附表5.2建文阵营人机

附表5.3藩王阵营人机

附表5.4武林阵营人机

附表5.5江湖阵营人机上

附表5.6江湖阵营人机下
凌门
。
。
