护心镜攻略(一篇讲清楚)

修改于2025/03/302.6 万浏览综合
前言:最近的护心镜攻略太琐碎,帮忙整理糅合成一篇就讲清楚,让玩家有更好的游戏体验[表情_大笑][表情_大笑]#游戏攻略

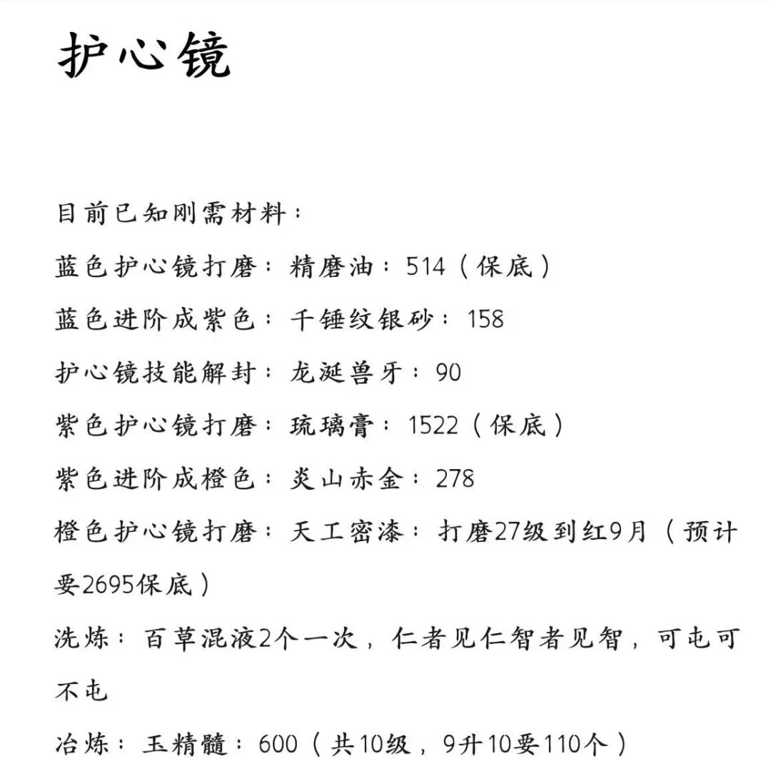
养成材料(方便老玩家参考,放在开头 ):

TapTap
橙色打磨材料,天工密漆要的很多,根据自己的黄金收益,边买边磨就行。

制作

在地图西域的公输谷,购买图纸, 开始每天用鬼心岩 买3种制作材料。如下图挂血雨楼50层,每天自动挂40次左右。一次13-15波动。最快需要8天。
记得学习打造的技能:雕琢术,以免最后材料齐全后还要花1天时间去琼香派学。
TapTap
TapTap
TapTap

解封(解锁技能)

TapTap
随便少送点 打磨材料(日本有)把老翁好感度拉到绿色, 开启公输谷 兽牙购买,需90个兽牙,每天19个,需买4天+14个。类似于暗器,解锁技能的,按职业需求选择,剑腿普遍选第二个减命中,其他一般不用逐风副心法都是加命中。

打磨(有机会跳星,下文是保底数量)

TapTap
灯油(蓝色):大宛5000好感度兑换,一天79个,要514个,买6天+40个。 升级基础和附加 属性的 百分比(开始默认 招架和气血),是和个人面板的招架数值对应的百分比叠加的。
TapTap
精磨油是蓝装打磨,琉璃膏是紫装打磨,天工密漆是橙装打磨,千锤纹银沙是蓝升紫进阶材料,炎山赤金是紫升金进阶材料。

进阶

TapTap
银砂(紫色):大月氏5000好感度兑换,一天24个,要158个,买6天+14个。 蓝色精油打磨满,可用银砂158个 进阶紫色后有重创!后续打磨满紫色还能进阶橙色(278个炎山赤金,属性多个 识破 )。

冶炼(像神兵的打磨一样):

提高 技能的触发几率buff百分比的。
TapTap

洗练:

是在 冶炼的基础上 对触发几率 洗出上限的。
TapTap

总结初步具体操作

开始主要准备: 兽牙90个(公输谷),蓝色精油514个(大宛),银砂158个(大月氏) 。黄金富余也可以屯点 紫色打磨材料 琉璃膏(日本)1522个保底。
不很亏钱(速度慢)
大宛(灯油,蓝色打磨)和大月氏(银砂,蓝色进阶紫色), 推荐只主跑大宛一边,另一边大月少跑(一两个),大宛买完514个灯油再去主跑大月买银砂。 大概最少2星期完成。
亏钱(一边已有2W的好感度,速度快一点)
不差钱只图速度,前提某一边好感度在2W左右,开始另一边跑到5000,然后两边都大于5000,不再跑商,只买材料,1星期就可以完成需求材料,适合后期雷火以上的玩家。
但若当前没有高好感度的某一边,不建议亏黄金(两边5000以上不跑商),先主拉起一边完事了再管另一边,就按不亏钱速度慢的方式。
开始不推荐拉到太高好感度(黄金消耗不小),除了那3样刚需,最多换换紫色打磨材料 琉璃膏。
TapTap
八卦石2个孔位:
TapTap
TapTap
根据各自职业特点 或需求 选择不同的八卦套组合。

题外话:

4个特殊装备,已公示的护心镜(招架时),另外3个人猜测技能为:重创时,击飞或倒地时, 穿刺或碎骨时。当前未实装,有3个技能效果,6个八卦,3个八卦套装效果,感觉全职业大提升,就是有点费黄金。

建议:

策划以后能否适当降低黄金消耗(或根据玩家当前的每日历练免费点数 来分档位设定 黄金消耗的多少或按时间替换成什么材料 类似于鬼心岩)。玩家进度各有不同,每个对应阶段 应有不同的黄金消耗 更合理,这样体验就更好了(包括最开始的联盟创建费用同理)。
猜你想搜
这就是江湖 护心镜攻略
199
380
43