超强合击流派——『璇玑营』技能介绍&实战演示

各位主公好呀~ 这里是群雄大密探花花的爆料环节(づ ̄3 ̄)づ╭❤~
本次将为大家带来新特种兵 ——璇玑营 最新情报,一起来看看吧~
注意:本文内所有爆料内容均来源于开发版本,实际效果请以正式服线上为准。
【解锁方式】
作为第七大营——“腾蛇大营”中的第二支特种兵,更新完成后,大大们可通过“治所-兵营”解锁入手。

解锁后,可以在任意战役或剧本中通过武将详情页为任意武将装配“璇玑营”兵符。
【兵种特点】
统领将帅:关银屏、张星彩
兵种流派:合击流派
三国乱世的巾帼英豪,从不只限于后方运筹,璇玑营以铿锵战意化作燎原之火,提振士气。携带璇玑兵符的武将使用鹤翼阵时,将获得特殊技能 —— 激励(消耗35体力,不消耗行动回合):使用后开启特殊的 璇玑激励光环。
该光环是目前游戏内 首个拥有伤害增益效果的光环,在主将的带领下,可如枭姬营一般指挥所有武将发动一次不消耗行动回合的连携攻击 —— 只要目标在队友的攻击范围内,所有满足条件的武将均会对其造成一次额外的伤害!并且,处于璇玑激励光环的武将击杀敌人时,还将扩大光环的作用范围,助力更多武将!
提升璇玑营的等级,可以为装配璇玑兵符的部队带来 30攻击强度、30弓攻强度、15防御强度、15弓防强度 加成。
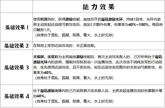
【能力效果】
“璇玑营”兵符的能力效果如下:

满训练效果如下:

【实战演示】
在实战中,璇玑营作为团队发起猛攻的领头人,可以大幅度强化队友输出能力,但同时也需要主公们利用地形与位置,合理规划进攻以达到伤害最大化。

以上,就是本次特种兵“璇玑营”的全部爆料内容了。“璇玑营”将于近期更新完成后正式在《群雄时代》中亮相,大大们可以在以下剧本中快速找到主将:
公元219年 刘备入蜀·三足鼎立 刘备 开局
公元234年 姜维继志·三分归一 刘禅 开局

