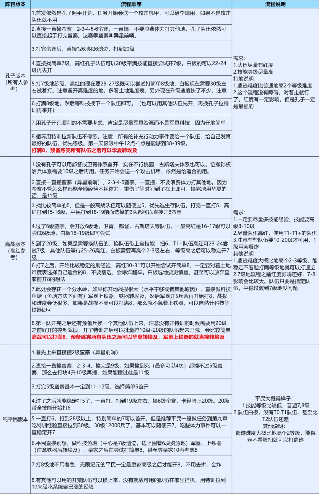
攻略分享丨必看!X4纪元开荒攻略分享
第一批次服务器的X4纪元即将于8月2日(本周六)正式开启,为了让大家能够提前规划开荒,在异星战场上赢在起跑线,现邀请民间攻略组,为大家整理了X4纪元的开荒攻略,快看过来吧!
本文共有如下5个章节:
1、开荒版本变化总结。
2、开荒队伍推荐。
3、开荒多队共存表。
4、开荒流程详细操作介绍。
5、开荒小技巧总结。

1、纪元新英雄刘邦可用于开荒,但也要40级之后才会比较强,前期和其他强度差不多。
2、从7级地开始土地难度有长足的上升,尤其是英雄等级上,但同时获取经验也有很长足的上升。
3、开荒策略上,平民应该更注重先开满7,尽量谨慎开8,等待皇家学堂开启和等级升上去后再陆续开8。
4、前期可以不需要练那么多队,保证2-3队即可,其他队伍用训练升级。
5、8、9级地,都有巨幅的难度上升,打地的时候需要谨慎挑地,尤其是9级地的所有队伍,都很难(9级比10级都难),建议前期可以不需要练那么多队,保证2-3队即可,其他队伍用训练升级。

由于开荒土地难度大幅度提升,现在开荒体系有一定变化:
1、孔子依然为T0,只有孔子能够在30级前越级打8,30级之后比较稳健无损打8;
2、孙权肉队为T1+,30级前无法再越级稳定打8,30级之后算是比较稳定打8,但有战损;
3、其他T1体系即使是高红,30级打8都很容易翻车,可以优先稳定打7为主。
下图是开荒队伍推荐,但需要注意的是,默认统一为10级,带第一排技能;不能20级之前用的队伍会有标注。
(点击放大查看详情)


本纪元中,注意一个重点,由于土地难度飙升,不再存在可以练很多队伍,目前测试下来,大概高战极限可以有练3队的资源,其他队伍需要依靠特训+训练挂机来吃经验升级。另外本纪元不撞洲开战时间很靠后,所以不需要着急练那么多队。
因此推荐优先练下面前三队,剩下队伍量力而行,作为工具人辅助即可。
(点击图片放大查阅)

其中9级地队伍共存推荐:
注意开9不要用纯肉队,之前的武则天恺撒这类肉队在9级地面前不具备优势。9级地大部分是刘邦、古斯塔夫、顶配菜刀这类队伍。肉队劣势明显,注意40级要及时更换队伍。
平民开9慎重再慎重,刘邦、古斯塔夫一定要尽量避开,遇到菜刀阵容也要及时更换制敌(但要避开携带负荷的郑成功队伍)。


文明选择:落地华夏文明刷等级,等全部8级地开完或者上铁器时代之后。高战换埃及文明,平民可以继续华夏文明存银币。
落地:立刻上3个部队先恢复体力,华夏文明体力上限是200。
抽卡:先上完3个队伍恢复体力之后再抽卡,不要浪费体力即可。
分解获取技能经验:有条件的用金币分解存的3-4星卡,能多非常多技能经验,开荒能够顺畅不少,没有条件的用银币分解。
威望商店:以下内容为按优先级必买。
技能经验:开荒用。
资源包:资源就是一切。
行政点:军垦资源。
民兵:一般人开荒都会翻车,多兵力就多容错。
紧急动员令:同民兵。
使者:前期城邦使者重要性不言而喻。
(点击图片放大查阅)


1、满体队伍挂机吃训练经验:
自己的主力队伍练级完体力后,可利用前期无损下队伍的特点,将其他满体力的低级队伍挂上部队列表。
这样自身的主力队伍依然会恢复体力,同时满体力的低级队伍也可以吃到训练经验升级。
2、文明的选择与转换时机:
文明落地自然是华夏,前期开荒经验进度会快。开荒完8级地或者铁器之后,高战不缺技能经验可以转埃及,而平民可以继续华夏,此时升满3个铸币所,前期可以获得科技产量和银币产量。
3、开荒期获取更多预备:
开荒期可以让盟主提前修建联盟要塞,然后用多余的高级队伍调兵联盟要塞,直接征兵,征兵之后回家下掉返还预备即可多出预备。
4、是否要快速军垦科技上铁器
关于垦不垦科技进铁器的问题,推荐低战可以尝试垦,快速进铁器开皇家,高战依然可以不垦(必须是能快速开满8的高战),两者区别在于:
● 军垦铁器流程基本是找到第一片连带的7级遗迹地,周围6块全部开发到7级之后立刻军垦上铁器,这样科技进度会更快,但建筑等级会落后,中期发育会落后。
● 如选择等待自然流程上铁器,则能省下来很多行政点军垦石头和铁矿,这样能获得建筑等级的领先,中期生产力和军事科技会更领先。
5、蛮寨机制运用
蛮子营寨的机制是7分钟回血,不要体力,而新手期2分钟重伤,极限可以打4次,打过了给固定经验,注意有英雄重伤先等重伤结束再一起吃经验,否则等级会不平均。
6、前期开荒头衔重置加红度
前期可以不需要头衔,把头衔重置出来加红度,40级再晋升回去。这样保证开荒队伍前期的红度最高,实力更强。
7、行政点购买与使用
前期所有地方的行政点都需要使用完,且发育期尽量少建要塞,而用于军垦资源地,军垦资源地时一定要选择围满地的鱼塘,选择石头和铁自己缺乏的资源,这样可以最快速提升建筑等级,从而加快发育。
8、水渠规划
前期土地尤其是改良地需尽量围绕分城与主城进行开发改良和攻占,可提升 20% 资源产量。
9、科技攀升
现有科技攀升基本就不用选择路线,固定路线即可。
科技点的数值则主要取决于建筑,前期在军事建筑足够应付土地难度时,应该尽可能快速的提升三项科技建筑等级:
纪念碑:最早期开放,应最优先升满级;
图书馆:在中期尽量分城双升级;
大学:在火器时代开放。
此处注意,三个建筑都可以在科技类城邦中获取减少资源消耗的使者,配合工业类使者的建筑消耗减少特性,可进一步减少资源消耗。
10、资源产量调配
前期尽可能降低粮食产量,提高铁和石产量,粮食维持正常征兵及土地攻打即可。一般粮食前期是绝对不会缺的,因此尽量一块粮食地都不要打,或者尽量少打。
而铁、石升级建筑资源消耗比例一般在1.5比1左右,此处有两种比例调配法,最大的要素其实是随机应变,大家可以参考:
● 石头:铁的比例在1:1,缺铁则军垦铁矿补充,缺石则军垦石头补充,这样可以比较方便调控;
● 石头:铁的比例自由调控,比如石头:铁2:1,或者铁:石头2:1,这样可以利用使者中的资源产量加成极限放大产量,同时军垦时只军垦自己最少的那一项即可。
11、前期军垦地开发规划
这是前期超速发育的最重要最重要的技巧,几乎可以让你多出别人20-30%的资源,一定要学习。
去找类似于下图中的土地:

将他们开发后,会变成如下的挨着的开发地,非常适合集中军垦(最好是临近主城水渠,方便后续加成)。

最重要的机制在于,军垦中心点时,相邻其他资源会附带+15%该相邻地等级的军垦产量。这意味着,相邻5-6块同等级地块,则会增加90%的军垦资源。
参考下图,可以看到非常明显的军垦差距:
单块8级铁军垦只有7W资源

军垦同样的8级铁,资源多达下图(有相邻6块资源)

以上内容均为玩家观点,并不代表官方意见

