【全面战场】PSG-1高伤高精准利器,中远距离步枪手必备!
08/04955 浏览攻略
Hello,各位三角洲的干员大家好!三角洲行动全面战场模式,由于地图大并且地形复杂,然后地形复杂,有人问:有没有一把步枪,不需要压枪,而且伤害很高,弹道特稳,架点起来特别方便呢?有的有的,今天这把改装版PSG-1射手步枪,将会圆你的梦!

【改装版PSG-1射手步枪基础介绍】 外观方面:这是一把PSG-1射手步枪的改装界面展示图,整体以黑色为主色调,枪身线条硬朗且充满战术质感。枪管修长,前端装配有枪口装置,护木两侧及上方设有导轨系统,可用于安装战术配件;机匣上方配备瞄准镜底座,串联高倍率瞄准镜与辅助瞄准设备,枪身中部可见弹匣及弹匣座,握把为符合人体工学设计,下方设有前握把,后部装有固定式枪托,底部配有可折叠导杆脚架,整体造型兼顾精准射击需求与现代战术风格,各部件通过标注线清晰展示其模块化改装结构。

武器代码:PSG-1射手步枪-全面战场-6GS7UN409Q34170U2BIMC内含配件:G3镂空握把、G3守卫标准枪管组合、沙暴垂直补偿器、416稳固枪托、相位战斗前握把、DBAL-X2紫色激光镭指*2、DD蟒蛇护木片*2、PSG20发扩容弹匣、灰熊全威力口径快拔套(黑)、多用途战术增高架、DBAL-X2紫色激光镭指、战斗红点瞄准镜、PSG-1精确扳机。
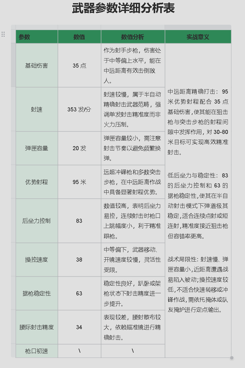
【武器数据】

弹道稳定性:弹道分布更密集集中:通过弹道分布图对比,当前改装后子弹落点从纵向拉长、横向发散的状态,优化为更垂直紧凑的聚集形态,尤其是中远距离弹道稳定性显著提升,子弹散布范围大幅缩小。
后坐力控制全面优化:后坐力控制属性达到83(较初始状态降低23),表明武器开火时的后坐力感知大幅减小。

从数据种可以得出:改装版PSG-1射手步枪是一把以“中远距离精准压制”为核心定位的武器,凭借95米优势射程、高后坐力控制和稳定性,在中距离交火中具备极强的精准度和威慑力,是介于突击步枪与狙击枪之间的“精准支援型”选择。但其射速慢、容量小、操控性较弱的短板也十分明显,需在实战中扬长避短——依托地形架枪、避免近距离接战、配合队友推进。适合擅长精确射击、注重团队战术的进阶玩家,在据点防守、远程狙击反制、中距离火力支援等场景中能发挥显著作用,是一把“上限高、下限低”的专业化武器。

适合玩家:精准射击偏好者:适合擅长中远距离卡点、注重单发射击精准度的玩家,能通过高稳定性和射程优势压制敌方突击手。
团队战术执行者:在团队中可承担“精确支援”角色,为冲锋队友提供远程火力压制,或对敌方狙击手进行反制。
进阶玩家:需要掌握射击节奏以弥补低射速短板,适合能合理规划弹药、擅长利用地形架枪的玩家。
不适合玩家近战冲锋型玩家:射速慢、腰**度差,近距离遭遇战中难以与冲锋枪或高射速突击步枪抗衡。
追求机动性玩家:操控速度较低,开镜和移动迟缓,不适合需要频繁转点、快速拉扯的战术打法。
新手玩家:较低的容错率(容量小、射速慢)和对射击节奏的要求,可能导致新手在实战中难以发挥其优势。
【使用体现】

从图中可以看出,弹夹容量有所提升,视野也良好,射速上似乎也有加快,配合此枪的高伤高稳定性,也算是一把全面战场的利器!

手感与总结:这把改装版的PSG-1射手步枪手感沉稳,后坐力控制良好(83),射击时枪口上跳与偏移小,弹道稳定易控;但射速较慢(353发/分),操控速度偏低(38),开镜与移动略显迟缓,腰**度一般(34),整体更适合中远距离精准点射,而非近战或快速机动作战。
以上就是改装版PSG-1射手步枪强横改装全部内容!如果大家有想法,欢迎去评论区留言,轩辕也会跟大家一起交流互动的!点赞关注,咱们下期见~