沈星回新卡货不对板,《恋与深空》又遭千万氪条玩家集体投诉?
2025/08/0673 浏览综合
没想到这周初才刚刚说完沈星回登榜的好消息,顺带还夸了一句狗叠,结果还没到一周的时间,叠纸就以我们最熟悉的方式再一次登上了热搜。
是的,狗叠又被告了。

事情的起因还是新上线的沈星回国王日卡,尽管该卡无论从剧情、服装以及各个角度都堪称完美,但在正式上线后,部分玩家还是发现了蹊跷,不仅在实际战斗中的表现以及战斗机制与上线前进行宣传的PV画面存在多处不同,而且后续叠纸对于此事的回应也显得过于消极,引发了大批量玩家的强烈不满。


(截图来源:微博社区截图)
在询问身边大量热爱《恋与深空》的朋友意见后,他们也都表示的相当愤慨,对玩家而言,每个角色都倾注了大量的精力与情感,这件事之所以会引发这么高的讨论,不仅是因为角色的强度不达标,让玩家们感觉受到了欺骗,更多的是自己喜爱的角色没有得到应有的尊重,官方却还久久不愿下场调解。

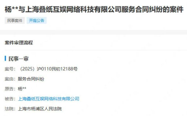
但就当部分被伤透心的玩家转而怒气滔天的收集好相关证据,向叠纸发起投诉维权时,却有细心的网友在偶然间发现近期叠纸其实已经卷入了另一场纠纷,分析立案时间与案由,可以发现与这两天的日卡虚假宣传事件并无关系,并且即将于下周开庭。

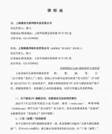
当然叠纸官方也并非完全沉默,只是针对此事的回应多带推诿之意,诸如“PV仅供参考,实机内容与宣传内容会有出入”一类的态度,让许多玩家直言叠纸就是在玩冷暴力,丝毫不顾及玩家的感受。
况且不少玩家指出沈星回的新日卡PV中“测试阶段,仅供参考”一类的字样并不明显,导致如今产品端上来却货不对板,《恋与深空》明显理亏,也是玩家们指控其虚假宣传的核心依据。

甚至在经历昨天一整天的事件发酵后,事态进一步升级,竟直接有五位玩家联合起来,委托律师向叠纸发送了律师函,势要抗衡到底。
其实昨天在听到玩家们声讨狗叠时还抱有疑虑,毕竟网络热度这种东西来得快去得也快,仅靠短时舆论很难说能让叠纸做出改变,但没想到竟然真的有玩家这么刚,行动力拉满。
更有博主盛赞她们简直就是女人中的女人。

再者叠纸也并非首次出现这种问题,甚至可以用惯犯来形容,早在今年年初,秦彻的抽卡爆率问题就曾引发数千名玩家集体投诉,此类事件随着时间不断积累,玩家心中也在逐渐积压不满情绪,如果此次集体诉讼能取得好的结果,相信未来的游戏生态也能获得健康的发展。

