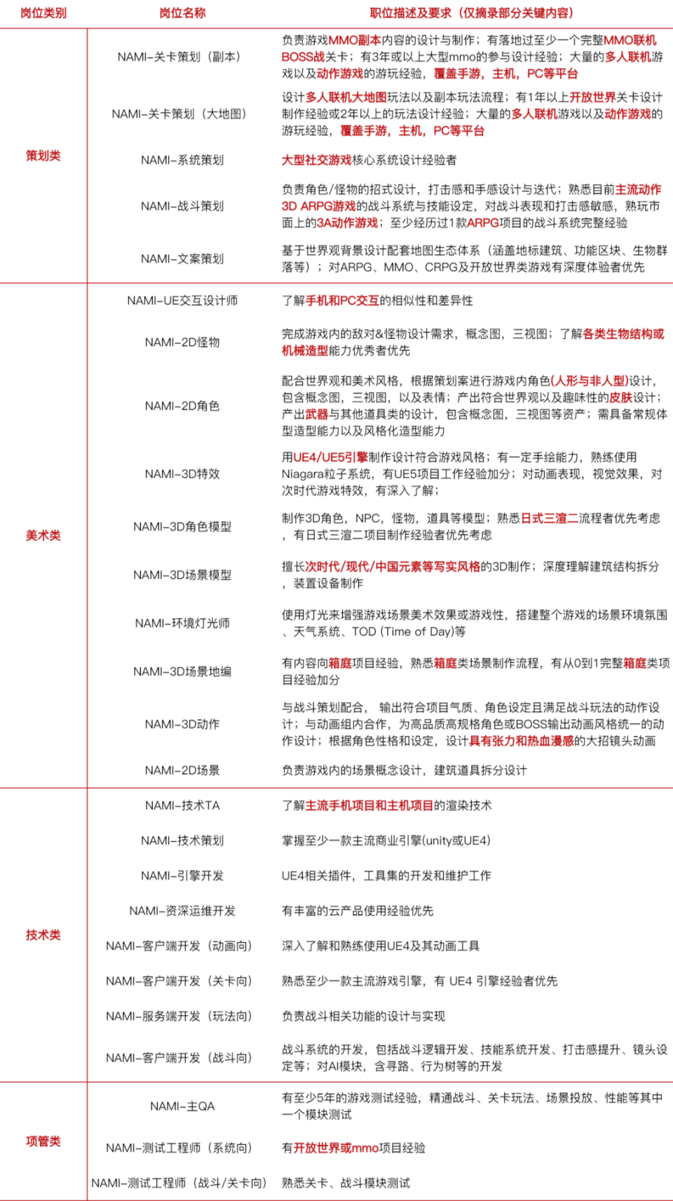
库洛共斗游戏“nami”官方情报汇总
修改于04/151452 浏览综合
共斗游戏的早期定义是“多人PVE讨伐大型怪物,搜集素材打造装备的动作游戏”。
“nami”目前采用UE5开发。











处理后

处理后

6首nami首曝pv参考曲,基本上是罪恶装备的风格
两年前,看到有网友说“nami”角色美术类似《罪恶装备》系列,根据视觉图来看还真挺像。
既然官方说游戏开发已经进入中前期,那么大致的玩法验证阶段应该已经通过了,处于最长的内容生产阶段。库洛另外还有一个大世界动作游戏,代号sun。
希望厂商能够把玩法做得足够好玩,战斗交互多样且有趣。目前鸣潮主要招式处理都是用精准闪避,少部分可以逆势回击,钩锁和声骇对策技这种没几个玩家想用的设计就不用我多说了。而大部分怪物除了受击小僵直,只有在破韧瘫痪时有点明显的额外反馈机制,至于属性异常?也就冷凝的减速和冻结有点额外交互,其它几个说白了都只影响数值。鸣潮引擎是UE4。


