【全面战场】超秒!改装版M14射手步枪强势改装!
09/061170 浏览攻略
Hello,各位三角洲的干员大家好!三角洲行动全面战场模式,由于地图大并且地形复杂,然后地形复杂,有人问:有什么枪械威力特别大,机动性又好,近战远战都很牛的。有的有的兄弟,今天这把改装版M14射手步枪将会实现你的梦!

【改装版M14射手步枪基础介绍】
外观方面:改装版M14射手步枪整体呈深色(推测为黑色或深灰),枪身结构紧凑且带有明显的战术改装痕迹。枪管较长,前端配备枪口装置,枪管上方设有皮卡汀尼导轨,可安装瞄准镜等配件;机匣及护木区域同样带有导轨,方便加装战术附件。枪身中部为黑色聚合物或金属护木,握把为 ergonomic 设计,尾部搭配固定式枪托,整体线条硬朗,兼具传统步枪的稳重感与现代战术武器的模块化特征。

武器代码:M14射手步枪-全面战场-6HBBDGO09Q34170U2BIMC
内含配件:M14洞察超长枪管、沙暴垂直补偿器、M14 30发弹匣、灰熊全威力快拔套(沙)、多用途战术增高架、DBAL-X2紫色激光镭指、战斗红点瞄准镜、M14先进枪身系统、UR特种战术枪托、密令斜角握把、KC猎犬护木片*4。
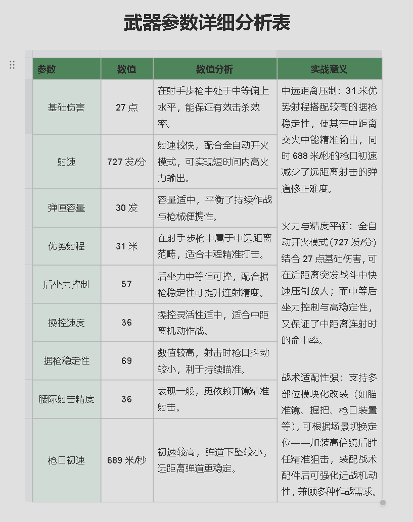
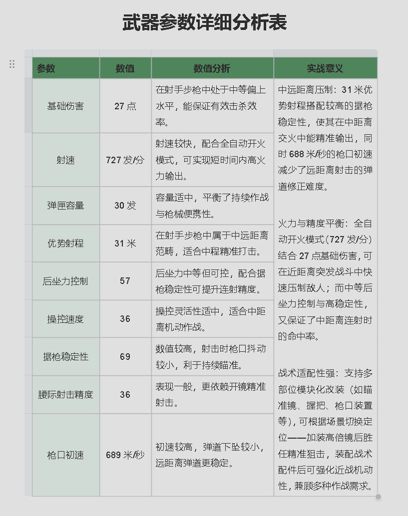
【武器数据】

优越性:改装后综合性能均衡且突出,模块化改装适配性强,实战适应性提升。

从数据种可以得出:改装版M14射手步枪是一款兼顾火力、精度与战术适应性的武器。其核心优势在于中远距离的可控连射输出,配合较高的枪口初速与模块化改装能力,可灵活应对多种战场环境——无论是中距离精准压制,还是近距离突发火力倾泻,均能发挥稳定作用。30发弹匣容量与全自动模式进一步强化了持续战斗能力,适合偏好“中距离主动作战”或“战术灵活切换”的玩家。虽在纯近战或超远程场景中存在短板,但综合性能均衡,是一把能在中距离战场建立显著优势的全能型射手步枪。

适合玩家:中阶/进阶玩家:后坐力控制与稳定性表现均衡,进阶玩家可通过压枪技巧发挥其连射优势;中阶玩家也能快速适应节奏,利用中距离优势逐步建立战斗主动权。
全能型/灵活战术玩家:适合既需要中远距离精准打击,又需应对突发近战的玩家,能在团队中承担“中距离火力支援”或“游走狙击”角色。
不适合玩家纯近战冲锋玩家:较长的枪管与中等操控速度,使其在狭窄地形或近距离肉搏中灵活性不足,难以与冲锋枪、短突击步枪抗衡。
极致远程狙击偏好者:31米优势射程虽优于突击步枪,但对比专业狙击枪仍有差距,追求超远距离一枪制敌的玩家可能难以满足需求。
【弹道体现】

从图中可以看出,在没任何压枪的情况下后坐力降低很多,视野也变好了很多,子弹也多了,增强了枪械的机动性!总体来说近战很秒,中远可以点射模式也不赖。

手感与总结:改装版M14射手步枪手感均衡易控,中等后坐力配合较高的据枪稳定性(69),连射时枪口抖动较小,便于压枪;727发/分的射速与全自动模式带来爽快的火力输出节奏,36的操控速度在中距离转移时也较为灵活,整体上手门槛较低,适合追求“稳定输出+中距离压制”的玩家,无论是精准点射还是短 bursts 连射都能快速适应。
以上就是改装版M14射手步枪强横改装全部内容!如果大家有想法,欢迎去评论区留言,轩辕也会跟大家一起交流互动的!点赞关注,咱们下期见~