《星露谷物语》新手攻略&百科——酿酒流教程,酿酒流实操指南
2025/09/072270 浏览攻略
虽然游戏版本经过多次迭代,但其实星露谷物语这款游戏里面要说哪个流派最赚钱,还得是酿酒流。小二这期给大家分享酿酒流的实操教程,帮助小伙伴快速致富,成为鹈鹕镇的首富。废话不多说,直接上干货。
一、酿酒流前期思路
酿酒流的核心思路是通过小桶将农作物加工成酒类出售,利用“工匠”职业(耕种10级)对加工品40%的售价加成,获得远超直接出售农作物的利润。这是一种中后期发力的高效赚钱方式,一旦成型,收益非常可观,不过酿酒流并非一蹴而就,需要一些前期积累。

①提升耕种等级
最快速提升耕种等级是整个流派最关键的一步,我们需要尽快将耕种技能提升至8级,以解锁小桶的制作配方。

那么我们到底该怎么操作,才能快速提升等级呢?
耕种经验获得途径有两个,一个是收获作物,很可惜使用锄头和喷壶是不会获得经验,你可以放心的做洒水器;另外一个就是爱抚、挤奶和剪羊毛或收获动物制品,可以适当养一些作物。酿酒需要用到作物,所以我们提升经验最好还是靠多种植重复收获的作物(如啤酒花、蓝莓、蔓越莓)或单次收获但生长周期短的作物(如防风草)。

小二这里也给大家分享一下作物选择与种植策略:第一年春季复活节前推荐种防风草或者土豆,防风草五个金星品质初期其实性价比不高,小二个人还是推荐选土豆,复活节拿到草莓种子之后就靠草莓富一波。

第一年夏季推荐种啤酒花,最好是做一批洒水器,减少每天的体力消耗,入门之后可以在草莓种植的时候就完成洒水器布局,啤酒花成熟是一天一收,可以顺利到耕种八级。中期用杨桃,后期转远古水果,酿酒流就成型了。
②收集制作材料
关键道具小桶的制作需要:木材(30)、铜锭(1)、铁锭(1)和橡树树脂(1),木材前期靠伐木,记得将掉落的种子种下,以保证木材的可持续获取,中后期直接在罗宾那里直接买就行。

铜锭与铁锭则需要下矿挖掘铜矿和铁矿,用熔炉冶炼,所以需要我们优先升级斧头(砍树效率)和镐子(下矿效率),以便更高效地收集这两个资源。橡树树脂是限制小桶大规模生产的常见瓶颈。你需要树液采集器(觅食等级4级解锁)并将其挂在橡树上来收集,所以需要我们尽早规划出一片橡树林。

二、酿酒流中后期思路
小桶规模上来之后,我们需要解决的问题就是酿酒作物的生产,主要的关键节点有三个,一解锁温室,二解锁远古水果,三解锁姜岛。
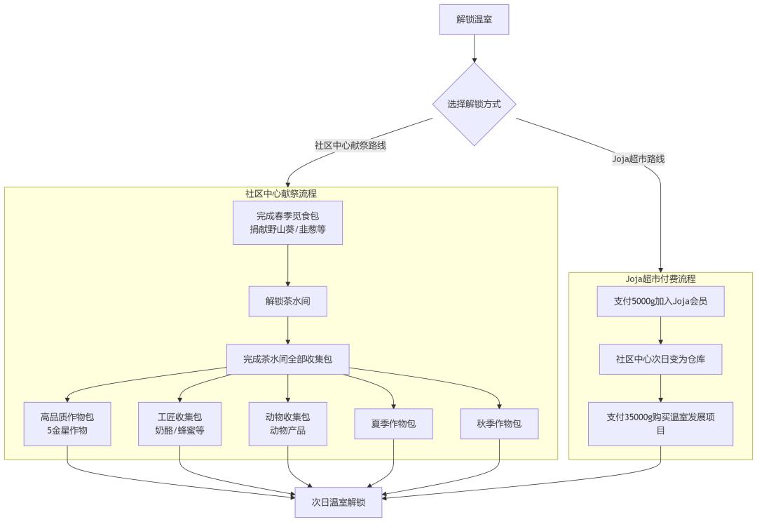
①解锁温室
星露谷物语中,温室是一个能让你无视季节种植作物的强力设施,对农场发展至关重要。

解锁温室看你选的路线,如果是花费5000g加入Joja会员,只需要35000g购买温室发展项目,适合欧皇可以档,比如春季上旬就拿到远古种子。

另一种是社区献祭,要完成茶水间的所有收集包。这里高品质作物包推荐放弃5个金星防风草,等洒水器成型之后再弄后面三个会更轻松。四季作物每个季节大家至少种一个,后续小二也会出详细的献祭攻略。

②解锁远古种子
古代种子获取比较看脸,主要是挖掘“蚯蚓”,当然打开钓鱼宝箱或古物宝藏也有机会获得。也可以打怪掉落只是概率实在是有点低,不到1%。小二这个档是春季第八天出的远古种子,欢迎欧皇分享晒自己的远古种子时间。

拿到古物后向博物馆捐赠,会获得可种植的远古种子配方及第一包种子,远古水果从种植到首次收获需要28天,之后每7天收获一次,需要等到温室解锁再种,不然就是浪费。获得第一颗远古种子后,使用种子生产器将其果实不断复制,逐步扩大种植规模。这是一个滚雪球的过程,需要耐心。③解锁姜岛
姜岛是1.5版本后酿酒流的终极解决方案,提供了巨大的额外种植空间。姜岛始终处于夏季气候,意味着所有夏季作物(包括远古水果和杨桃)都可以在此种植。

姜岛的解锁条件需要完成社区中心献祭或Joja路线后,修复威利渔具店后面的旧船,需要花费5个铱锭、200个硬木和5个电池组。
三、小结
#星露谷物语 酿酒流虽然需要较多前期投入,但一旦系统建成,回报极其丰厚。记住耐心是关键,循序渐进地扩展规模,最终你一定能够建立起自己的酿酒帝国,成为星露谷最富有的农场主!


