【全面战场】大弹夹高伤害!M7强势改装! 强出天际!
2025/09/139241 浏览攻略
Hello,各位三角洲的干员大家好!三角洲行动全面战场模式,由于地图大并且地形复杂,然后地形复杂,经过反复的研究,也是改出了这款M7战斗步枪,这次改装集弹药容量、稳定性、高伤害与一体,是综合能力很强的一把枪!

【改装版M7战斗步枪基础介绍】
外观方面:这把改装版M7战斗步枪整体呈深黑色,枪身线条流畅且富有战术感。枪管细长,前端配备枪口装置,机匣上方和下方设有多处导轨,可安装瞄准镜等配件,护手部分带有镂空设计增强散热。握把为垂直样式,枪托可伸缩调节,整体造型偏向模块化设计,展现出简洁而专业的战斗风格。

武器代码:M7战斗步枪-全面战场-6HE1B0S09Q34170U2BIMC
内含配件:AR MOE后握把、M7堤风超长枪管组合、沙暴垂直补偿器、UR特种战术枪托、共振人体工程握把、KC猎犬护木片*4、PERST-7蓝色激光镭指、M745发6.8弹鼓、灰熊全威力口径快拔套(黑)、微型瞄具增高架、战斗红点瞄准镜。
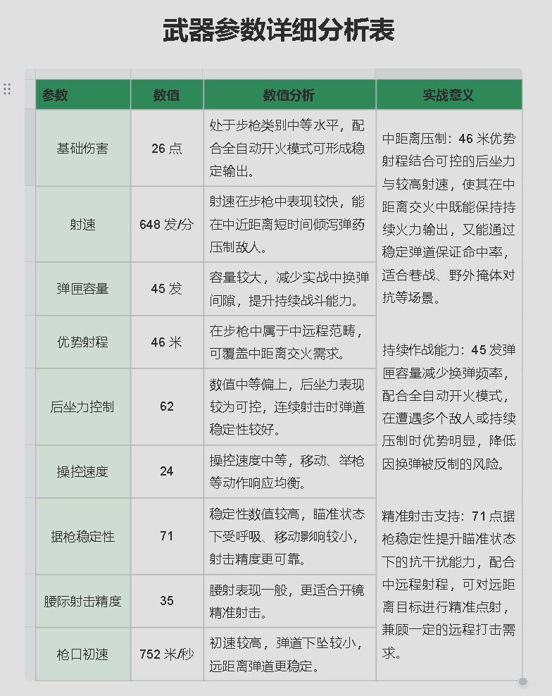
【武器数据】

后坐力与稳定:改装后武器在精准度、稳定性和后坐力控制上全面升级,兼具远距离精准打击与中近距离持续火力优势,实战适应性大幅提升。

从数据种可以得出:改装版M7战斗步枪是一款综合性能均衡的突击步枪,以中等伤害、较高射速、大容量弹匣为核心优势,配合良好的后坐力控制与据枪稳定性,在中距离交火中表现突出,兼具持续火力与精准射击能力。其短板在于极致近战灵活性和超远程精度有限,但整体适配多种战术场景,适合追求稳定输出与中距离压制的玩家,是团队作战中可靠的中流砥柱型武器。

适合玩家:中阶战术玩家:中等偏上的后坐力控制和稳定性,对操作熟练度要求适中,新手易上手,进阶玩家可通过控枪技巧进一步发挥其潜力。
团队火力手:适合承担中距离压制、正面火力支援角色,既能为队友突破创造空间,也能依托掩体进行持续输出。
不适合玩家极致近战偏好者:操控速度中等,腰**度一般,在极近距离遭遇战中相比冲锋枪灵活性略低。
超远程狙击需求者:虽有46米优势射程,但与专业狙击枪或精确射手步枪相比,远距离伤害衰减和精度仍有差距,不适合纯远程狙击玩法。
【弹道体现】

从图中可以看出,在没任何压枪的情况下后坐力降低很多,视野也变好了很多,并且弹药容量也大了很多,增强了枪械的机动性!综合能力比较强!

手感与总结:改装版M7战斗步枪手感均衡易控,较高的射速配合中等后坐力,连发时枪口上抬温和,45发大容量弹匣减少换弹打断节奏的情况,加上71点据枪稳定性带来的瞄准抗干扰能力,整体操作流畅且容错率高,无论是中距离精准射击还是持续火力压制都能稳定发挥,适合追求稳扎稳打风格的玩家。
以上就是改装版M7战斗步枪强横改装全部内容!如果大家有想法,欢迎去评论区留言,轩辕也会跟大家一起交流互动的!点赞关注,咱们下期见~



