【龙石战争】S4开荒攻略(流程+队伍推荐+建筑)
精华2025/09/16123 浏览综合
Hello 各位领主大人们好呀,这里是龙石攻略组~

本期给大家带来S4开荒攻略包含流程,开荒队伍推荐,建筑点法
一、开荒流程
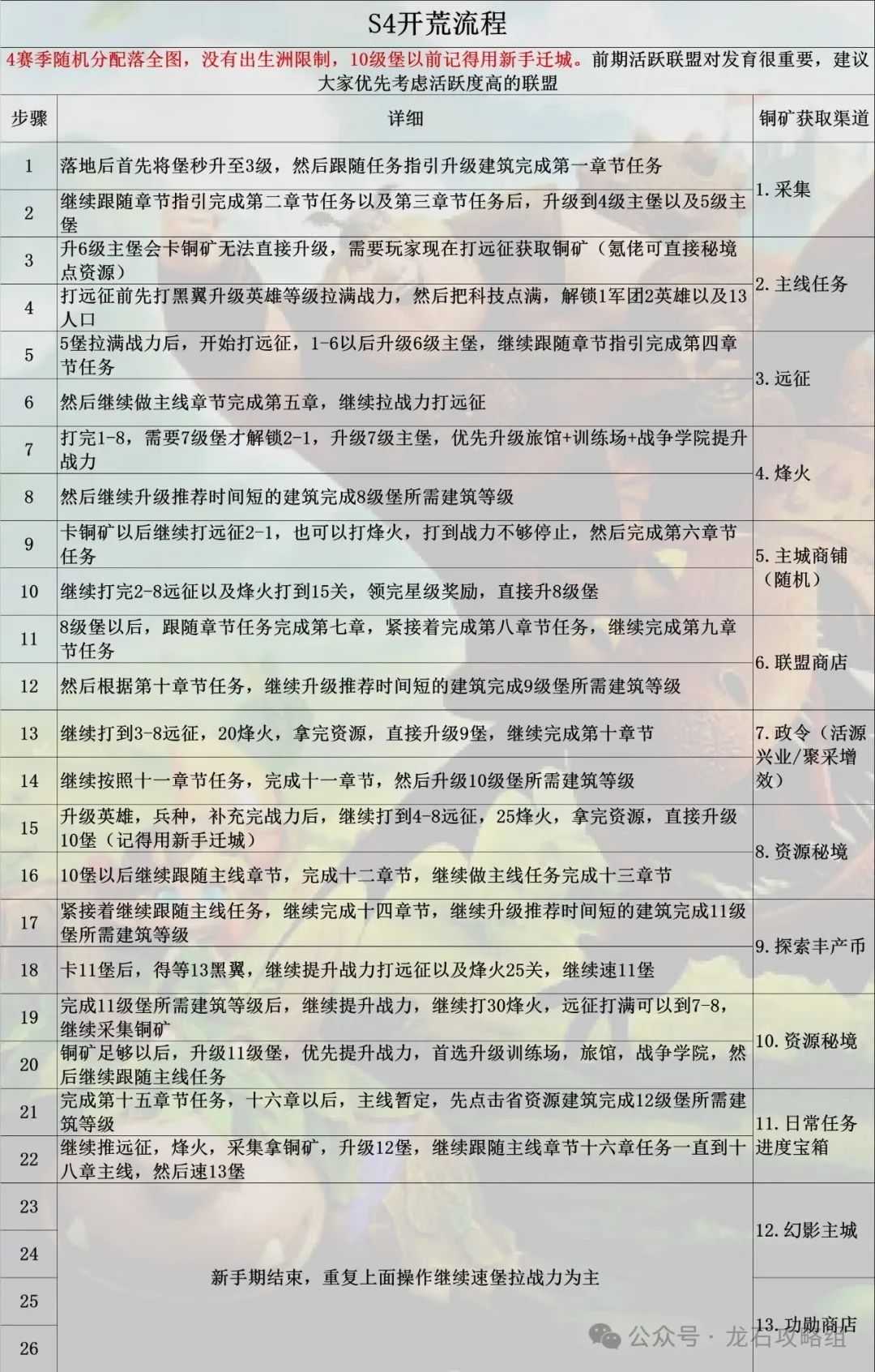
4赛季跟前面赛季不一样,玩家主城随机分配落全图,没有出生洲限制,10级堡以前记得用新手迁城,下面是S4开荒的流程以及铜矿获取方法,能让一些不太会开荒的小伙伴也能轻松掌握开荒
PS:4赛季主线章节任务进程加快前面几乎没有卡点,可以按照主线一直推进直到18-20章可停下速堡

注意事项:
- 记得内政官解锁第一时间上任并升级

- 前面新手期建议前三天探索次数买满,快速拉探索等级,获得更多探索点 快速拉高内政官培养等级,达到极限发育

- 前期如果没有打架的情况下,一定要留令等世界之石陆续开放新等级,一般建议留6-8个令左右等新等级开放,直到打架梭哈!

- 前期建议每日黑翼礼包以及周采集礼包拉满,能跟上T0-T1发育梯队


- 前期建议熔火令不要打低级熔火,尽量打6级或者攒令,等待熔火狂潮活动开启后,与联盟成员一起攻打最高等级熔火随便拿到联盟最高活动奖励

二、开荒队伍推荐
4赛季黑翼跟2、3赛季黑翼难度一样,因为4赛季跟前面几个赛季开局英雄以及质量不一样,所以前10级简单,正常王国卫兵即可过关,橡果回归以后开荒队伍基本回归2赛季的样子

其他开荒队伍推荐:
1. 斯卡卡希莉丝队

2. 石诺托尔队

3. 石诺奶爸队

4. 小嗝嗝索菲娅队

5. 迪奥小嗝嗝

6. 迪奥伊瑟拉

三、 开荒建筑推荐
4赛季跟2赛季主线任务有一点点小差别,下面是我目前觉得新手期最省资源,最高效的建筑点法,按这个节奏加上一点小肝度轻松跟上T1队列
PS:(前期主发育尽量速堡,撞洲打架旅馆、战争学院、训练场优先拉满)

以上就是我们攻略组给大家带来的相关攻略啦,如果觉得有用,欢迎点赞、关注,也可以在评论区说出你们想看的攻略~

