首页
排行榜
发现
动态
云游戏
PC 游戏
论坛
创作者中心
开发者中心
TapTap 制造
聚光灯 GameJam
发布
下载手机 APP
扫码下载
Android APK 下载
版本:v
App Store 下载
版本:v
下载 PC 版
Windows 版下载
版本:v
下载 TapTap
TapTap 手机 APP
扫码下载手机App
Android APK 下载
版本:v
App Store 下载
版本:v
TapTap PC 版
Windows 客户端下载
版本:v
手机用户102660044
关注
手机用户102660044
关注
人性选择1-6章攻略
精华
修改于
2025/09/27
3.6 万浏览
攻略交流
一、人性路线选择推荐
人性路线建议:自由4-混沌15-守序15-光明20-全20
自由4是很厉害的辅助,加全队暴击爆伤。
混沌15是最强射手,守序15是最强战士
最强坦克,奶妈,法师都是初始剧情那4个,其中,ad是控制射手,缴械弓,对策卡。
大家不必焦虑,此表仅仅参考就好(主要前3章可以帮助)会解锁一个亡灵npc,送礼物会送人性,到时候你缺啥点啥就好,每天都可以点。
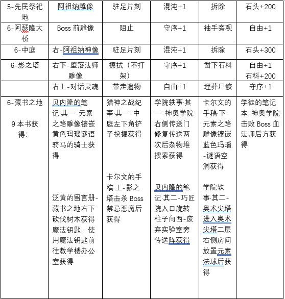
tap不能打图表遂发图:
猜你想搜
地下城堡4 人性路线选择
419
1136
88