首页
排行榜
发现
云游戏
PC 游戏
动态
发布
论坛
TapTap 制造
聚光灯 GameJam
开发者中心
创作者中心
下载手机 APP
扫码下载
Android APK 下载
版本:v
App Store 下载
版本:v
下载 PC 版
Windows 版下载
版本:v
下载 TapTap
TapTap 手机 APP
扫码下载手机App
Android APK 下载
版本:v
App Store 下载
版本:v
TapTap PC 版
Windows 客户端下载
版本:v
<图南>
佛系摸鱼
关注
<图南>
佛系摸鱼
关注
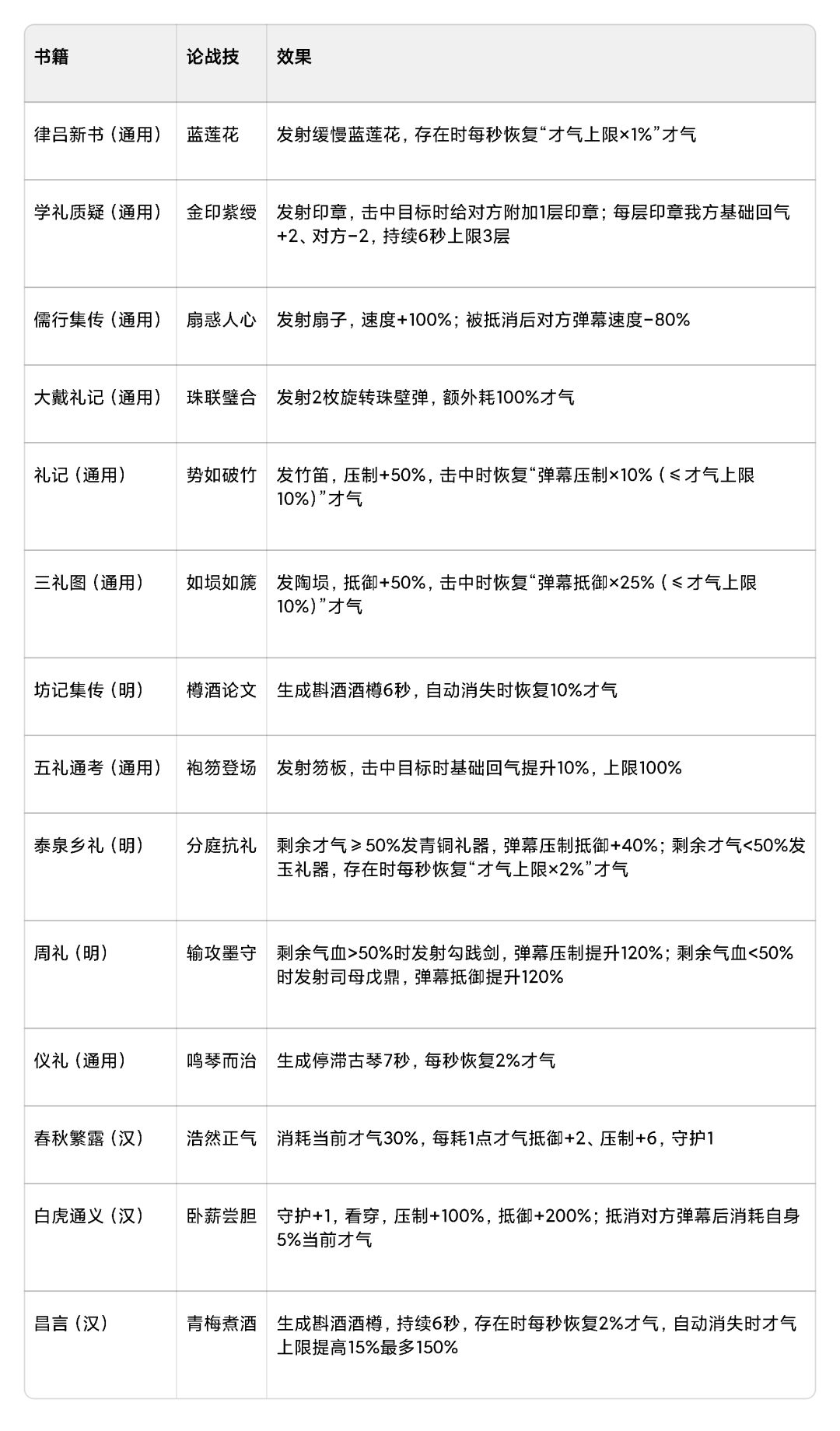
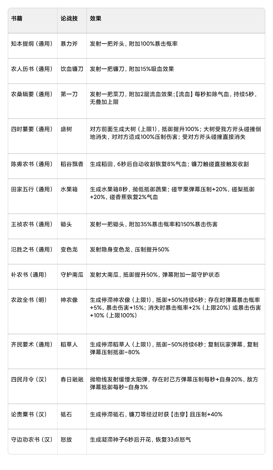
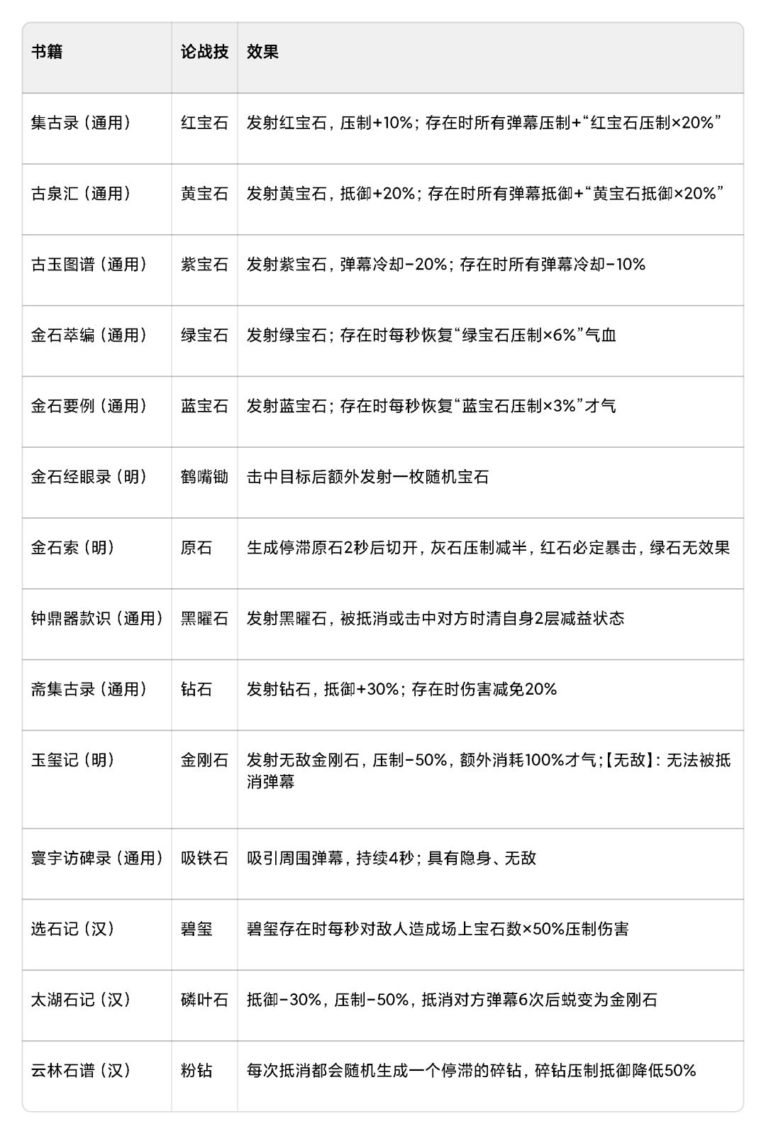
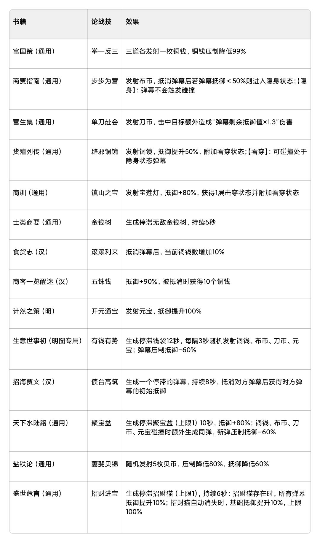
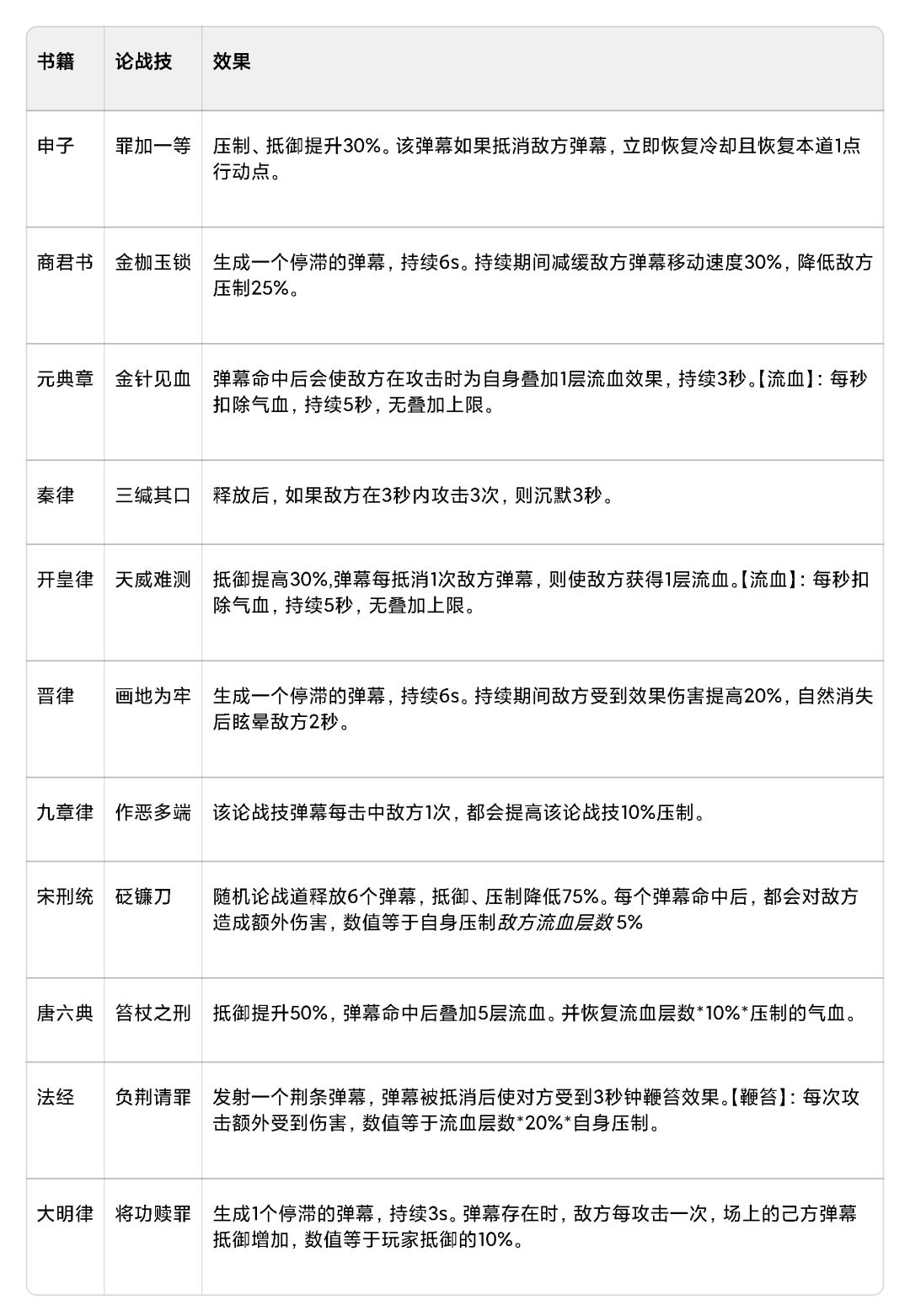
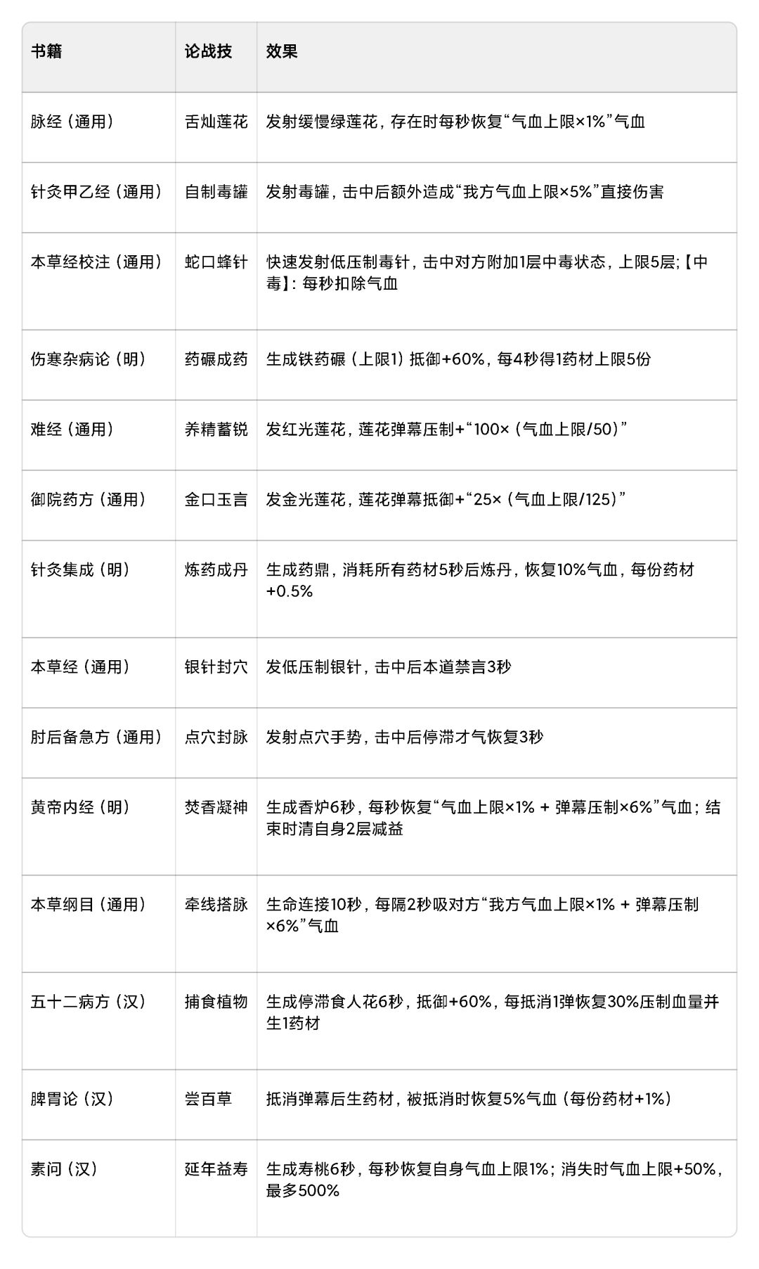
「论战技整合」~局内书籍论战技大全
2025/10/02
836 浏览
攻略指南
农学
商学
矿学
礼法
医学
制造
口才
建造
算术
律法
为了节省时间,因此忽略了无关的品质栏,还请见谅,制作不易,不喜勿喷,如果喜欢还请点赞支持,感激不尽
猜你想搜
豪杰成长计划 论战技大全
20
31
1