【全面战场】秒天秒地,M16A4突击步枪精心改装!
10/02763 浏览攻略
Hello,各位三角洲的干员大家好!三角洲行动全面战场模式,由于地图大并且地形复杂,然后地形复杂,经过反复的研究,也是改出了这款M16A4突击步枪,这次的改枪我相信一定有不少干员会喜欢的!

【改装版M16A4突击步枪基础介绍】
外观方面:这把改装版M16A4突击步枪整体呈深黑色,枪身结构紧凑,枪管前端装有消音器,顶部配备了带有瞄准镜的战术导轨,可适配多种配件。护木两侧及下方设有导轨接口,枪托为可伸缩式设计,握把处有防滑纹路,整体线条硬朗,充满战术感。枪身各部件通过线条清晰的标识与主体相连,显示出模块化改装的特点,适合多种作战场景需求。

武器代码:M16A4突击步枪-全面战场-6HNGCD809Q34170U2BIMC
内含配件:AR特勤一体消音组合、共振人体工程握把、游侠护木片*5、AR聚合物30发弹匣、蜜獾小口径快拔套(黑)、多用途战术增高架、DBAL-X2紫色激光镭指、战斗红点瞄准镜、禁区一体枪托。
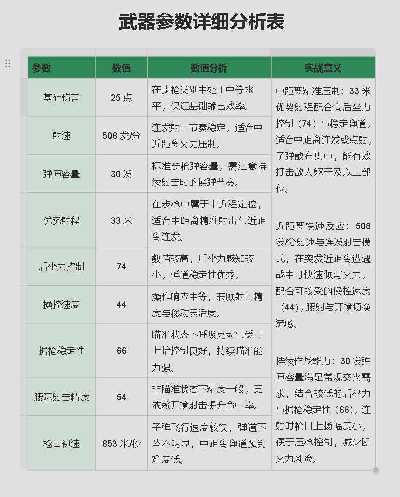
【武器数据】

后坐力与稳定:整体而言,改装后的M16A4在“稳”与“控”两大核心维度实现突破,弹道可控性与瞄准稳定性的提升使其更适应复杂战场环境,精准度与火力持续性得到平衡。

从数据种可以得出:改装版M16A4突击步枪是一把以“精准控枪”为核心优势的中近程步枪。其高后坐力控制与据枪稳定性赋予了优秀的弹道可控性,中距离连**度突出,配合较快的枪口初速,能有效覆盖33米内的作战需求。尽管近距离射速与腰**度不算顶尖,但凭借均衡的属性与稳定的输出表现,适合注重战术配合、擅长中距离压制的玩家。在团队中可承担中距离火力支援、卡点防守或推进时的精准打击角色,是一把兼具实用性与操控友好度的全能型步枪。

适合玩家:中距离控枪偏好者:适合擅长通过瞄准镜中距离精准射击、能控制连射节奏的玩家,74点后坐力控制可降低压枪操作门槛。
稳扎稳打战术用户:依赖掩体推进、注重射击精度而非极致射速的玩家,33米优势射程与高枪口初速能适配“架枪-推进”的战术需求。
新手进阶过渡:后坐力控制与据枪稳定性数值较高,容错率适中,新手可通过该枪熟悉步枪弹道规律,提升控枪基础能力。
不适合玩家纯近距离冲锋打法:射速(508发/分)与冲锋枪相比偏低,近距离火力爆发性较弱,难以依赖高射速压制敌人。
超远距离狙击需求者:基础伤害(25点)与优势射程(33米)限制了远距离作战能力,超出范围后伤害衰减明显,无法替代狙击枪职能。
【弹道体现】

从图中可以看出,改装版的弹道几乎可以保持比较快速的一个点,枪械的初速快,爆发模式很容易将敌人一套带走,特别的秒,推荐架枪打!

手感与总结:改装版M16A4突击步枪手感偏向“稳扎稳打”,后坐力控制(74)和据枪稳定性(66)表现突出,连射时枪口上跳幅度小,弹道集中易控,中距离开镜射击有明显安全感;射速(508发/分)适中,节奏舒展不急促,配合853米/秒的枪口初速,子弹飞行流畅,预判难度低。虽腰**度(54)一般,但操控速度(44)保证了移动转火的灵活性,整体属于“易上手、容错高”的类型,适合追求精准压制而非极致爆发的玩家,长时间射击不易因后坐力疲劳,手感扎实且输出稳定。
以上就是改装版M16A4突击步枪强横改装全部内容!如果大家有想法,欢迎去评论区留言,轩辕也会跟大家一起交流互动的!点赞关注,咱们下期见~